Suppr超能文献

血红素加氧酶-1对前列腺癌细胞的细胞形态和黏附行为的影响

Heme-oxygenase-1 implications in cell morphology and the adhesive behavior of prostate cancer cells.

作者信息

Gueron Geraldine, Giudice Jimena, Valacco Pia, Paez Alejandra, Elguero Belen, Toscani Martin, Jaworski Felipe, Leskow Federico Coluccio, Cotignola Javier, Marti Marcelo, Binaghi Maria, Navone Nora, Vazquez Elba

出版信息

Oncotarget. 2014 Jun 30;5(12):4087-102. doi: 10.18632/oncotarget.1826.

Abstract

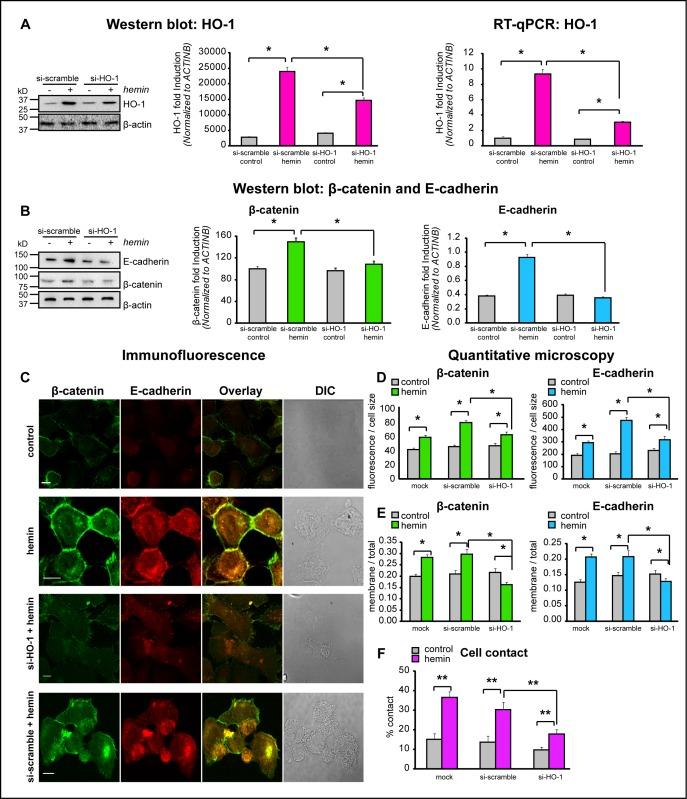
Prostate cancer (PCa) is the second leading cause of cancer death in men. Although previous studies in PCa have focused on cell adherens junctions (AJs), key players in metastasis, they have left the molecular mechanisms unexplored. Inflammation and the involvement of reactive oxygen species (ROS) are critical in the regulation of cell adhesion and the integrity of the epithelium. Heme oxygenase-1 (HO-1) counteracts oxidative and inflammatory damage. Here, we investigated whether HO-1 is implicated in the adhesive and morphological properties of tumor cells. Genes differentially regulated by HO-1 were enriched for cell motility and adhesion biological processes. HO-1 induction, increased E-cadherin and β-catenin levels. Immunofluorescence analyses showed a striking remodeling of E-cadherin/ β-catenin based AJs under HO-1 modulation. Interestingly, the enhanced levels of E-cadherin and β-catenin coincided with a markedly change in cell morphology. To further our analysis we sought to identify HO-1 binding proteins that might participate in the regulation of cell morphology. A proteomics approach identified Muskelin, as a novel HO-1 partner, strongly implicated in cell morphology regulation. These results define a novel role for HO-1 in modulating the architecture of cell-cell interactions, favoring a less aggressive phenotype and further supporting its anti-tumoral function in PCa.

摘要

前列腺癌(PCa)是男性癌症死亡的第二大主要原因。尽管先前关于PCa的研究集中在转移的关键因素——细胞黏附连接(AJs)上,但尚未探究其分子机制。炎症和活性氧(ROS)的参与在细胞黏附调节和上皮完整性方面至关重要。血红素加氧酶-1(HO-1)可对抗氧化和炎症损伤。在此,我们研究了HO-1是否与肿瘤细胞的黏附及形态学特性有关。受HO-1差异调节的基因在细胞运动和黏附生物学过程中富集。HO-1的诱导增加了E-钙黏蛋白和β-连环蛋白的水平。免疫荧光分析显示在HO-1调节下,基于E-钙黏蛋白/β-连环蛋白的AJs发生了显著重塑。有趣的是,E-钙黏蛋白和β-连环蛋白水平的升高与细胞形态的明显变化同时出现。为了进一步分析,我们试图鉴定可能参与细胞形态调节的HO-1结合蛋白。蛋白质组学方法鉴定出肌动蛋白结合蛋白(Muskelin)是一种新的HO-1伴侣,它与细胞形态调节密切相关。这些结果确定了HO-1在调节细胞间相互作用结构中的新作用,有利于形成侵袭性较小的表型,并进一步支持其在PCa中的抗肿瘤功能。

https://cdn.ncbi.nlm.nih.gov/pmc/blobs/d804/4147308/cae6d3c9e042/oncotarget-05-4087-g001.jpg

文献AI研究员

20分钟写一篇综述,助力文献阅读效率提升50倍。

立即体验

用中文搜PubMed

大模型驱动的PubMed中文搜索引擎

马上搜索

文档翻译

学术文献翻译模型,支持多种主流文档格式。

立即体验