Sfaxi Fatma, Scamuffa Nathalie, Lalou Claude, Ma Jia, Metrakos Peter, Siegfried Géraldine, Ragg Hermann, Bikfalvi Andreas, Calvo Fabien, Khatib Abdel-Majid
Université Bordeaux 1, LAMC, Talence, France; INSERM, UMR 1029, F-33405 Talence, France.
Oncotarget. 2014 Jun 30;5(12):4195-210. doi: 10.18632/oncotarget.1966.
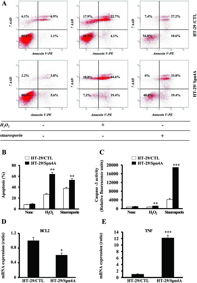
Liver is the most common site of metastasis from colorectal cancers, and liver of patients with liver colorectal metastasis have abnormal levels of the proprotein convertases (PCs). These proteases are involved in the activation and/or expression of various colon cancer-related mediators, making them promising targets in colorectal liver metastasis therapy. Here, we revealed that the serpin Spn4 from Drosophila melanogaster inhibits the activity of all the PCs found in the constitutive secretory pathway and represses the metastatic potential of the colon cancer cells HT-29 and CT-26. In these cells, Spn4A inhibited the processing of the PCs substrates IGF-1R and PDGF-A that associated their reduced anchorage-independent growth, invasiveness and survival in response to apoptotic agents. In vivo, Spn4A-expressing tumor cells showed repressed subcutaneous tumor development and liver metastases formation in response to their intrasplenic inoculation. In these cells Spn4A induced the expression of molecules with anti-metastatic functions and inhibited expression of pro-tumorigenic molecules. Taken together, our findings identify Spn4A as the only endogenous inhibitor of all the constitutive secretory pathway PCs, which is able to repress the metastatic potential of colon cancer cells. These results suggest the potential use of Spn4A and/or derivates as a useful adduct colorectal liver metastasis prevention.
肝脏是结直肠癌最常见的转移部位,肝结直肠癌转移患者的肝脏中前蛋白转化酶(PCs)水平异常。这些蛋白酶参与多种结肠癌相关介质的激活和/或表达,使其成为结直肠癌肝转移治疗中有前景的靶点。在此,我们发现果蝇的丝氨酸蛋白酶抑制剂Spn4可抑制组成型分泌途径中所有PCs的活性,并抑制结肠癌细胞HT-29和CT-26的转移潜能。在这些细胞中,Spn4A抑制PCs底物IGF-1R和PDGF-A的加工,这与它们在凋亡因子作用下非锚定依赖性生长、侵袭性和存活率降低相关。在体内,表达Spn4A的肿瘤细胞经脾内接种后,皮下肿瘤发展和肝转移形成受到抑制。在这些细胞中,Spn4A诱导具有抗转移功能分子的表达,并抑制促肿瘤分子的表达。综上所述,我们的研究结果确定Spn4A是组成型分泌途径中所有PCs的唯一内源性抑制剂,它能够抑制结肠癌细胞的转移潜能。这些结果表明Spn4A和/或其衍生物有可能作为预防结直肠癌肝转移的有效附加物。