Suppr超能文献

Predictive value of aspartate aminotransferase and alanine aminotransferase levels in vaginal fluid for the diagnosis of premature rupture of membranes.

作者信息

Asgharnia Maryam, Mirblouk Fariba, Salamat Fatemeh, Ashrafkhani Babak, Dirbaz Zahra

机构信息

Reproductive Health Research Center, Department of Obstetrics and Gynecology, Guilan University of Medical Sciences, Rasht, Iran.

Guilan University of Medical Sciences, Rasht, Iran.

出版信息

Iran J Reprod Med. 2014 Apr;12(4):269-74.

Abstract

BACKGROUND

Preterm premature rupture of membranes (PPROM) occurs in 3% of pregnancies and 30-40% of preterm labors are related to this problem. Early diagnosis of PPROM is very important due to its impact on pregnancy outcomes.

OBJECTIVE

To determine the diagnostic value of aspartate aminotransferase (AST) and alanine aminotransferase (ALT) levels in vaginal fluid for the diagnosis of preterm premature rupture of membranes as a non-invasive and available test.

MATERIALS AND METHODS

A total of 148 pregnant women between the 26(th)-36(th) gestational weeks were enrolled in the study. 74 patients were in PROM group and 74 in control group. AST and ALT levels in vaginal fluid were measured in each group. Mann Whitney U-test was used to compare AST and ALT levels in each group.

RESULTS

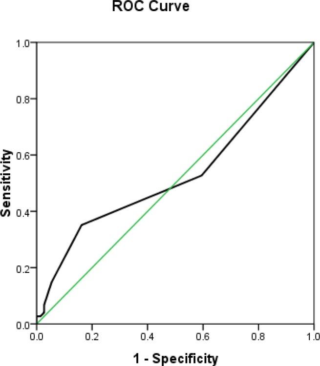
The mean of AST level in vaginal fluid was 12.77±10.06 in PROM group vs. 6.91±10.92 in control group (p<0.001), while there were no significant difference between ALT levels in PROM group 1.51±3.17 and control group 0.89±1.15 (p=0.49). Optimal cut point of AST for the diagnosis of PROM was 4.5 IU/L in this study. The sensitivity, specificity, positive and negative predictive values were 82.4%, 63.5%, 69.32% and 78.33% respectively.

CONCLUSION

According to the findings of this study, measurement of AST level in vaginal fluid can be used as a reliable test for diagnosis of PROM, but there is no good cut point for ALT level that can be practically used.

摘要
https://cdn.ncbi.nlm.nih.gov/pmc/blobs/a2ed/4071632/05de13247069/ijrm-12-269-g001.jpg

文献AI研究员

20分钟写一篇综述,助力文献阅读效率提升50倍。

立即体验

用中文搜PubMed

大模型驱动的PubMed中文搜索引擎

马上搜索

文档翻译

学术文献翻译模型,支持多种主流文档格式。

立即体验