Bonasio Roberto, Lecona Emilio, Narendra Varun, Voigt Philipp, Parisi Fabio, Kluger Yuval, Reinberg Danny
Department of Biochemistry and Molecular Pharmacology, Howard Hughes Medical Institute, New York University School of Medicine, New York, United States.
Department of Pathology, Yale University School of Medicine, New Haven, United States Yale Cancer Center, Yale University School of Medicine, New Haven, United States.
Elife. 2014 Jul 1;3:e02637. doi: 10.7554/eLife.02637.
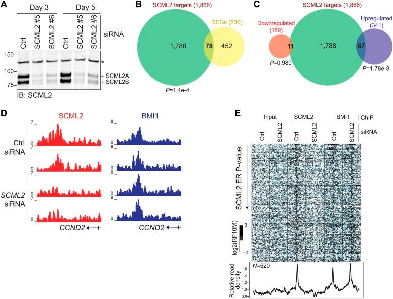
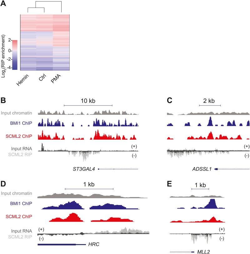
Polycomb repressive complex-1 (PRC1) is essential for the epigenetic regulation of gene expression. SCML2 is a mammalian homolog of Drosophila SCM, a Polycomb-group protein that associates with PRC1. In this study, we show that SCML2A, an SCML2 isoform tightly associated to chromatin, contributes to PRC1 localization and also directly enforces repression of certain Polycomb target genes. SCML2A binds to PRC1 via its SPM domain and interacts with ncRNAs through a novel RNA-binding region (RBR). Targeting of SCML2A to chromatin involves the coordinated action of the MBT domains, RNA binding, and interaction with PRC1 through the SPM domain. Deletion of the RBR reduces the occupancy of SCML2A at target genes and overexpression of a mutant SCML2A lacking the RBR causes defects in PRC1 recruitment. These observations point to a role for ncRNAs in regulating SCML2 function and suggest that SCML2 participates in the epigenetic control of transcription directly and in cooperation with PRC1.DOI: http://dx.doi.org/10.7554/eLife.02637.001.
多梳抑制复合物1(PRC1)对于基因表达的表观遗传调控至关重要。SCML2是果蝇SCM的哺乳动物同源物,SCM是一种与PRC1相关的多梳蛋白。在本研究中,我们表明,与染色质紧密相关的SCML2异构体SCML2A有助于PRC1定位,并且还直接加强对某些多梳靶基因的抑制。SCML2A通过其SPM结构域与PRC1结合,并通过一个新的RNA结合区域(RBR)与非编码RNA相互作用。将SCML2A靶向染色质涉及MBT结构域、RNA结合以及通过SPM结构域与PRC1相互作用的协同作用。RBR的缺失会降低SCML2A在靶基因上的占有率,而缺乏RBR的突变型SCML2A的过表达会导致PRC1募集缺陷。这些观察结果表明非编码RNA在调节SCML2功能中起作用,并提示SCML2直接且与PRC1协同参与转录的表观遗传控制。DOI: http://dx.doi.org/10.7554/eLife.02637.001 。