Suppr超能文献

人类未成熟朗格汉斯细胞限制利用CXCR4的HIV-1传播。

Human immature Langerhans cells restrict CXCR4-using HIV-1 transmission.

作者信息

Sarrami-Forooshani Ramin, Mesman Annelies W, van Teijlingen Nienke H, Sprokholt Joris K, van der Vlist Michiel, Ribeiro Carla M S, Geijtenbeek Teunis B H

机构信息

Department of Experimental Immunology, Academic Medical Center, University of Amsterdam, Meibergdreef 9, 1105 AZ Amsterdam, The Netherlands.

出版信息

Retrovirology. 2014 Jul 2;11:52. doi: 10.1186/1742-4690-11-52.

Abstract

BACKGROUND

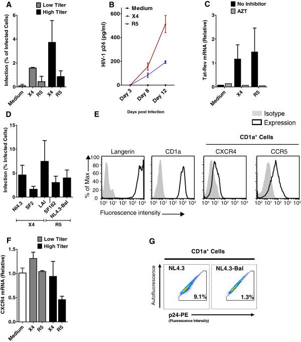
Sexual transmission is the main route of HIV-1 infection and the CCR5-using (R5) HIV-1 is predominantly transmitted, even though CXCR4-using (X4) HIV-1 is often abundant in chronic HIV-1 patients. The mechanisms underlying this tropism selection are unclear. Mucosal Langerhans cells (LCs) are the first immune cells to encounter HIV-1 and here we investigated the role of LCs in selection of R5 HIV-1 using an ex vivo epidermal and vaginal transmission models.

RESULTS

Immature LCs were productively infected by X4 as well as R5 HIV-1. However, only R5 but not X4 viruses were selectively transmitted by immature LCs to T cells. Transmission of HIV-1 was depended on de novo production of HIV-1 in LCs, since it could be inhibited by CCR5 fusion inhibitors as well as reverse transcription inhibitors. Notably, the activation state of LCs affected the restriction in X4 HIV-1 transmission; immune activation by TNF facilitated transmission of X4 as well as R5 HIV-1.

CONCLUSIONS

These data suggest that LCs play a crucial role in R5 selection and that immature LCs effectively restrict X4 at the level of transmission.

摘要

背景

性传播是HIV-1感染的主要途径,尽管在慢性HIV-1患者中使用CXCR4的(X4)HIV-1通常大量存在,但主要传播的是使用CCR5的(R5)HIV-1。这种嗜性选择的潜在机制尚不清楚。黏膜朗格汉斯细胞(LCs)是最早接触HIV-1的免疫细胞,在此我们使用体外表皮和阴道传播模型研究了LCs在R5 HIV-1选择中的作用。

结果

未成熟的LCs能被X4和R5 HIV-1有效感染。然而,只有R5而非X4病毒能被未成熟的LCs选择性地传播给T细胞。HIV-1的传播依赖于LCs中HIV-1的从头产生,因为它可被CCR5融合抑制剂以及逆转录抑制剂抑制。值得注意的是,LCs的激活状态影响X4 HIV-1传播的限制;TNF介导的免疫激活促进了X4和R5 HIV-1的传播。

结论

这些数据表明LCs在R5选择中起关键作用,且未成熟的LCs在传播水平上有效限制X4。

https://cdn.ncbi.nlm.nih.gov/pmc/blobs/1943/4227116/b087152c3772/1742-4690-11-52-1.jpg

文献检索

告别复杂PubMed语法,用中文像聊天一样搜索,搜遍4000万医学文献。AI智能推荐,让科研检索更轻松。

立即免费搜索

文件翻译

保留排版,准确专业,支持PDF/Word/PPT等文件格式,支持 12+语言互译。

免费翻译文档

深度研究

AI帮你快速写综述,25分钟生成高质量综述,智能提取关键信息,辅助科研写作。

立即免费体验