Suppr超能文献

白藜芦醇通过直接靶向Ras鸟苷三磷酸酶激活蛋白SH3结构域结合蛋白1诱导细胞凋亡。

Resveratrol induces apoptosis by directly targeting Ras-GTPase-activating protein SH3 domain-binding protein 1.

作者信息

Oi N, Yuan J, Malakhova M, Luo K, Li Y, Ryu J, Zhang L, Bode A M, Xu Z, Li Y, Lou Z, Dong Z

机构信息

The Hormel Institute, University of Minnesota, Austin, MN, USA.

1] Research Center for Translational Medicine, East Hospital, Tongji University School of Medicine, Shanghai, China [2] Key Laboratory of Arrhythmias of the Ministry of Education of China, East Hospital, Tongji University School of Medicine, Shanghai, China.

出版信息

Oncogene. 2015 May 14;34(20):2660-71. doi: 10.1038/onc.2014.194. Epub 2014 Jul 7.

Abstract

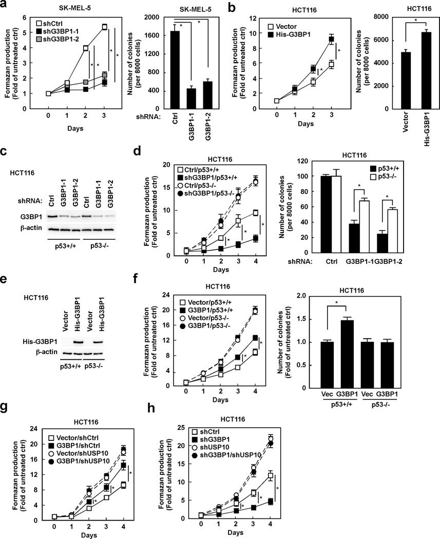
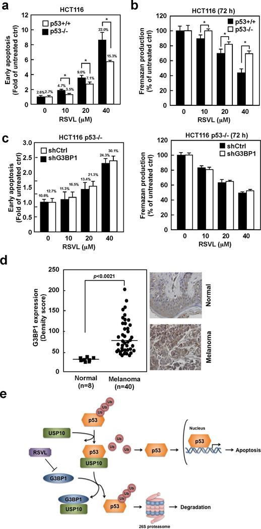
Resveratrol (trans-3,5,4'-truhydroxystilbene) possesses a strong anticancer activity exhibited as the induction of apoptosis through p53 activation. However, the molecular mechanism and direct target(s) of resveratrol-induced p53 activation remain elusive. Here, the Ras-GTPase-activating protein SH3 domain-binding protein 1 (G3BP1) was identified as a potential target of resveratrol, and in vitro binding assay results using resveratrol-conjugated Sepharose 4B beads confirmed their direct binding. Depletion of G3BP1 significantly diminishes resveratrol-induced p53 expression and apoptosis. We also found that G3BP1 negatively regulates p53 expression by interacting with ubiquitin-specific protease 10 (USP10), a deubiquitinating enzyme of p53. Disruption of the interaction of p53 with USP10 by G3BP1 interference leads to the suppression of p53 deubiquitination. Resveratrol, on the other hand, directly binds to G3BP1 and prevents the G3BP1/USP10 interaction, resulting in enhanced USP10-mediated deubiquitination of p53, and consequently increased p53 expression. These findings disclose a novel mechanism of resveratrol-induced p53 activation and resveratrol-induced apoptosis by direct targeting of G3BP1.

摘要

白藜芦醇(反式-3,5,4'-三羟基芪)具有强大的抗癌活性,表现为通过激活p53诱导细胞凋亡。然而,白藜芦醇诱导p53激活的分子机制和直接靶点仍不清楚。在这里,Ras-GTP酶激活蛋白SH3结构域结合蛋白1(G3BP1)被确定为白藜芦醇的一个潜在靶点,使用白藜芦醇偶联的琼脂糖4B珠进行的体外结合试验结果证实了它们的直接结合。G3BP1的缺失显著降低了白藜芦醇诱导的p53表达和细胞凋亡。我们还发现,G3BP1通过与p53的去泛素化酶泛素特异性蛋白酶10(USP10)相互作用来负调控p53表达。通过干扰G3BP1破坏p53与USP10的相互作用会导致p53去泛素化受到抑制。另一方面,白藜芦醇直接与G3BP1结合并阻止G3BP1/USP10相互作用,从而增强USP10介导的p53去泛素化,进而增加p53表达。这些发现揭示了白藜芦醇通过直接靶向G3BP1诱导p53激活和白藜芦醇诱导细胞凋亡的新机制。

https://cdn.ncbi.nlm.nih.gov/pmc/blobs/7e21/4286533/81299d60613b/nihms594563f1.jpg

文献AI研究员

20分钟写一篇综述,助力文献阅读效率提升50倍。

立即体验

用中文搜PubMed

大模型驱动的PubMed中文搜索引擎

马上搜索

文档翻译

学术文献翻译模型,支持多种主流文档格式。

立即体验