Suppr超能文献

皮肤免疫图谱:通过多光子显微镜对皮肤白细胞亚群进行三维分析

The skin immune atlas: three-dimensional analysis of cutaneous leukocyte subsets by multiphoton microscopy.

作者信息

Tong Philip L, Roediger Ben, Kolesnikoff Natasha, Biro Maté, Tay Szun S, Jain Rohit, Shaw Lisa E, Grimbaldeston Michele A, Weninger Wolfgang

机构信息

Centenary Institute, Newtown, New South Wales, Australia; Discipline of Dermatology, The University of Sydney, Camperdown, New South Wales, Australia; Department of Dermatology, Royal Prince Alfred Hospital, Camperdown, New South Wales, Australia.

Centenary Institute, Newtown, New South Wales, Australia; Sydney Medical School, The University of Sydney, Camperdown, New South Wales, Australia.

出版信息

J Invest Dermatol. 2015 Jan;135(1):84-93. doi: 10.1038/jid.2014.289. Epub 2014 Aug 9.

Abstract

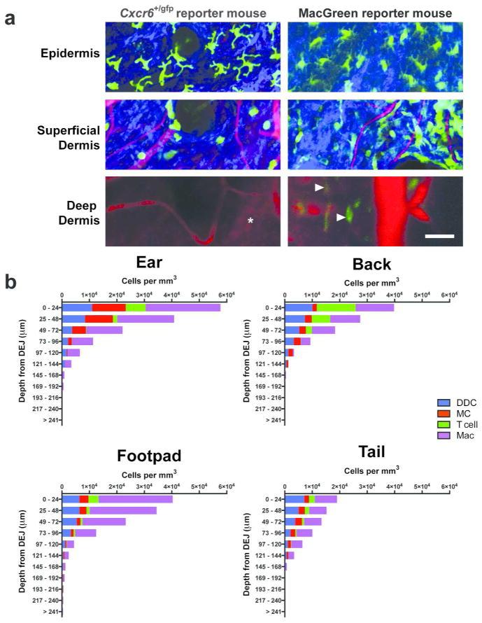
Site-specific differences in skin response to pathogens and in the course of cutaneous inflammatory diseases are well appreciated. The composition and localization of cutaneous leukocytes has been studied extensively using histology and flow cytometry. However, the precise three-dimensional (3D) distribution of distinct immune cell subsets within skin at different body sites requires visualization of intact living skin. We used intravital multiphoton microscopy in transgenic reporter mice in combination with quantitative flow cytometry to generate a 3D immune cell atlas of mouse skin. The 3D location of innate and adaptive immune cells and site-specific differences in the densities of macrophages, T cells, and mast cells at four defined sites (ear, back, footpad, and tail) is presented. The combinatorial approach further demonstrates an as yet unreported age-dependent expansion of dermal gamma-delta T cells. Localization of dermal immune cells relative to anatomical structures was also determined. Although dendritic cells were dispersed homogeneously within the dermis, mast cells preferentially localized to the perivascular space. Finally, we show the functional relevance of site-specific mast cell disparities using the passive cutaneous anaphylaxis model. These approaches are applicable to assessing immune cell variations and potential functional consequences in the setting of infection, as well as the pathogenesis of inflammatory skin conditions.

摘要

皮肤对病原体的反应以及皮肤炎症性疾病病程中的部位特异性差异已得到充分认识。利用组织学和流式细胞术对皮肤白细胞的组成和定位进行了广泛研究。然而,不同身体部位皮肤内不同免疫细胞亚群的精确三维(3D)分布需要对完整的活体皮肤进行可视化。我们在转基因报告小鼠中使用活体多光子显微镜结合定量流式细胞术生成了小鼠皮肤的3D免疫细胞图谱。展示了四个特定部位(耳朵、背部、脚垫和尾巴)先天和适应性免疫细胞的3D位置以及巨噬细胞、T细胞和肥大细胞密度的部位特异性差异。这种组合方法进一步证明了真皮γδT细胞尚未报道过的年龄依赖性扩增。还确定了真皮免疫细胞相对于解剖结构的定位。虽然树突状细胞均匀地分散在真皮内,但肥大细胞优先定位于血管周围间隙。最后,我们使用被动皮肤过敏反应模型展示了部位特异性肥大细胞差异的功能相关性。这些方法适用于评估感染情况下免疫细胞的变化及其潜在功能后果,以及炎症性皮肤病的发病机制。

https://cdn.ncbi.nlm.nih.gov/pmc/blobs/4ad6/4268113/394614aec370/nihms610179f1.jpg

文献检索

告别复杂PubMed语法,用中文像聊天一样搜索,搜遍4000万医学文献。AI智能推荐,让科研检索更轻松。

立即免费搜索

文件翻译

保留排版,准确专业,支持PDF/Word/PPT等文件格式,支持 12+语言互译。

免费翻译文档

深度研究

AI帮你快速写综述,25分钟生成高质量综述,智能提取关键信息,辅助科研写作。

立即免费体验