Okudaira Noriyuki, Ishizaka Yukihito, Nishio Hajime
From the Department of Legal Medicine, Hyogo College of Medicine, 1-1 Mukogawa-cho, Nishinomiya, Hyogo 663-8501, Japan and
Department of Intractable Diseases, National Center for Global Health and Medicine, 1-21-1 Toyama, Shinjuku-ku, Tokyo 162-8655, Japan.
J Biol Chem. 2014 Sep 12;289(37):25476-85. doi: 10.1074/jbc.M114.559419. Epub 2014 Jul 22.
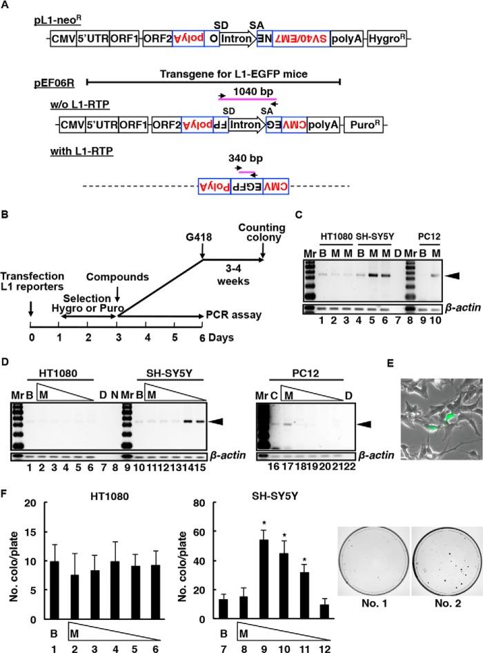
Long interspersed element 1 (L1) is a retroelement constituting ∼17% of the human genome. A single human cell has 80-100 copies of L1 capable of retrotransposition (L1-RTP), ∼10% of which are "hot L1" copies, meaning they are primed for "jumping" within the genome. Recent studies demonstrated induction of L1 activity by drugs of abuse or low molecular weight compounds, but little is known about the underlying mechanism. The aim of this study was to identify the mechanism and effects of methamphetamine (METH) and cocaine on L1-RTP. Our results revealed that METH and cocaine induced L1-RTP in neuronal cell lines. This effect was found to be reverse transcriptase-dependent. However, METH and cocaine did not induce double-strand breaks. RNA interference experiments combined with add-back of siRNA-resistant cDNAs revealed that the induction of L1-RTP by METH or cocaine depends on the activation of cAMP response element-binding protein (CREB). METH or cocaine recruited the L1-encoded open reading frame 1 (ORF1) to chromatin in a CREB-dependent manner. These data suggest that the cellular cascades underlying METH- and cocaine-induced L1-RTP are different from those behind L1-RTP triggered by DNA damage; CREB is involved in drug-induced L1-RTP. L1-RTP caused by drugs of abuse is a novel type of genomic instability, and analysis of this phenomenon might be a novel approach to studying substance-use disorders.
长散在核元件1(L1)是一种反转录元件,占人类基因组的17%左右。单个人类细胞有80 - 100个能够进行反转录转座的L1拷贝(L1-RTP),其中约10%是“活跃L1”拷贝,这意味着它们准备好在基因组内“跳跃”。最近的研究表明,滥用药物或低分子量化合物可诱导L1活性,但对其潜在机制知之甚少。本研究的目的是确定甲基苯丙胺(METH)和可卡因对L1-RTP的作用机制及影响。我们的结果显示,METH和可卡因可在神经元细胞系中诱导L1-RTP。发现这种作用依赖于逆转录酶。然而,METH和可卡因并未诱导双链断裂。RNA干扰实验结合对siRNA抗性cDNA的回补显示,METH或可卡因诱导L1-RTP依赖于环磷酸腺苷反应元件结合蛋白(CREB)的激活。METH或可卡因以CREB依赖的方式将L1编码的开放阅读框1(ORF1)募集到染色质上。这些数据表明,METH和可卡因诱导L1-RTP的细胞级联反应不同于DNA损伤引发的L1-RTP;CREB参与药物诱导的L1-RTP。滥用药物引起的L1-RTP是一种新型的基因组不稳定现象,对这一现象的分析可能是研究物质使用障碍的一种新方法。