Halley-Stott Richard P, Jullien Jerome, Pasque Vincent, Gurdon John
Wellcome Trust/Cancer Research UK Gurdon Institute, The Henry Wellcome Building of Cancer and Developmental Biology, Cambridge, United Kingdom; Department of Zoology, University of Cambridge, Cambridge, United Kingdom.
Department of Biological Chemistry, David Geffen School of Medicine, The Eli and Edith Broad Center of Regenerative Medicine and Stem Cell Research, University of California, Los Angeles, California, United States of America.
PLoS Biol. 2014 Jul 29;12(7):e1001914. doi: 10.1371/journal.pbio.1001914. eCollection 2014 Jul.
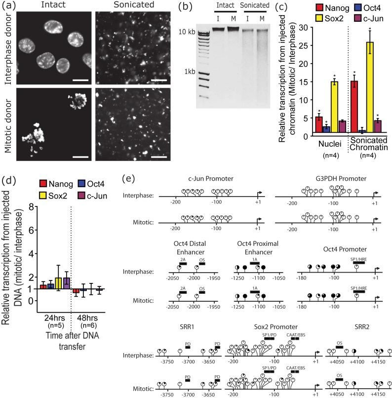
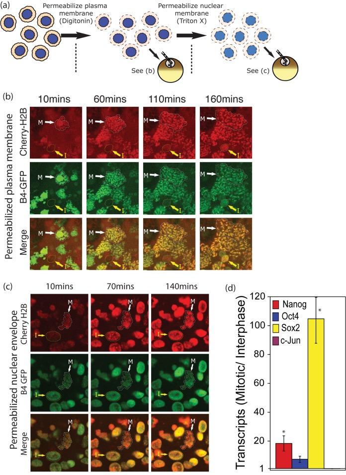
Cell differentiation is remarkably stable but can be reversed by somatic cell nuclear transfer, cell fusion, and iPS. Nuclear transfer to amphibian oocytes provides a special opportunity to test transcriptional reprogramming without cell division. We show here that, after nuclear transfer to amphibian oocytes, mitotic chromatin is reprogrammed up to 100 times faster than interphase nuclei. We find that, as cells traverse mitosis, their genes pass through a temporary phase of unusually high responsiveness to oocyte reprogramming factors (mitotic advantage). Mitotic advantage is not explained by nuclear penetration, DNA modifications, histone acetylation, phosphorylation, methylation, nor by salt soluble chromosomal proteins. Our results suggest that histone H2A deubiquitination may account, at least in part, for the acquisition of mitotic advantage. They support the general principle that a temporary access of cytoplasmic factors to genes during mitosis may facilitate somatic cell nuclear reprogramming and the acquisition of new cell fates in normal development.
细胞分化非常稳定,但可通过体细胞核移植、细胞融合和诱导多能干细胞技术实现逆转。将细胞核移植到两栖类卵母细胞中,为在无细胞分裂情况下测试转录重编程提供了特殊机会。我们在此表明,将细胞核移植到两栖类卵母细胞后,有丝分裂染色质的重编程速度比间期核快100倍。我们发现,当细胞经历有丝分裂时,其基因会经历一个对卵母细胞重编程因子异常高反应性的临时阶段(有丝分裂优势)。有丝分裂优势无法用核穿透、DNA修饰、组蛋白乙酰化、磷酸化、甲基化或盐溶性染色体蛋白来解释。我们的结果表明,组蛋白H2A去泛素化可能至少部分解释了有丝分裂优势的获得。它们支持这样一个普遍原则,即在有丝分裂期间细胞质因子对基因的临时作用可能有助于体细胞核重编程以及在正常发育中获得新的细胞命运。