Suppr超能文献

补锌可防止镉蓄积和细胞毒性在马迪-达比牛肾细胞。

Zinc supplementation protects against cadmium accumulation and cytotoxicity in Madin-Darby bovine kidney cells.

机构信息

College of Veterinary Medicine, Huazhong Agricultural University, Wuhan, PR China.

Department of Molecular Biosciences, The Wenner-Gren Institute, Stockholm University, Stockholm, Sweden.

出版信息

PLoS One. 2014 Aug 8;9(8):e103427. doi: 10.1371/journal.pone.0103427. eCollection 2014.

Abstract

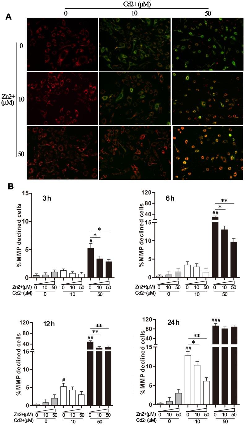
Cadmium ions (Cd2+) have been reported to accumulate in bovine tissues, although Cd2+ cytotoxicity has not been investigated thoroughly in this species. Zinc ions (Zn2+) have been shown to antagonize the toxic effects of heavy metals such as Cd2+ in some systems. The present study investigated Cd2+ cytotoxicity in Madin-Darby bovine kidney (MDBK) epithelial cells, and explored whether this was modified by Zn2+. Exposure to Cd2+ led to a dose- and time-dependent increase in apoptotic cell death, with increased intracellular levels of reactive oxygen species and mitochondrial damage. Zn2+ supplementation alleviated Cd2+-induced cytotoxicity and this protective effect was more obvious when cells were exposed to a lower concentration of Cd2+ (10 μM), as compared to 50 μM Cd2+. This indicated that high levels of Cd2+ accumulation might induce irreversible damage in bovine kidney cells. Metallothioneins (MTs) are metal-binding proteins that play an essential role in heavy metal ion detoxification. We found that co-exposure to Zn2+ and Cd2+ synergistically enhanced RNA and protein expression of MT-1, MT-2, and the metal-regulatory transcription factor 1 in MDBK cells. Notably, addition of Zn2+ reduced the amounts of cytosolic Cd2+ detected following MDBK exposure to 10 μM Cd2+. These findings revealed a protective role of Zn2+ in counteracting Cd2+ uptake and toxicity in MDBK cells, indicating that this approach may provide a means to protect livestock from excessive Cd2+ accumulation.

摘要

镉离子(Cd2+)已被报道在牛组织中积累,尽管在该物种中尚未彻底研究 Cd2+的细胞毒性。锌离子(Zn2+)已被证明在某些系统中可以拮抗重金属如 Cd2+的毒性作用。本研究调查了 Cd2+对 Madin-Darby 牛肾(MDBK)上皮细胞的细胞毒性,并探讨了 Zn2+是否会改变这种毒性。暴露于 Cd2+会导致细胞凋亡死亡呈剂量和时间依赖性增加,同时细胞内活性氧水平和线粒体损伤增加。Zn2+补充缓解了 Cd2+诱导的细胞毒性,当细胞暴露于较低浓度的 Cd2+(10 μM)时,这种保护作用比暴露于 50 μM Cd2+时更为明显。这表明高水平的 Cd2+积累可能会导致牛肾细胞的不可逆损伤。金属硫蛋白(MTs)是一种金属结合蛋白,在重金属离子解毒中起着重要作用。我们发现,Zn2+和 Cd2+共同暴露可协同增强 MDBK 细胞中 MT-1、MT-2 和金属调节转录因子 1 的 RNA 和蛋白表达。值得注意的是,添加 Zn2+可减少 MDBK 暴露于 10 μM Cd2+后细胞质中 Cd2+的含量。这些发现揭示了 Zn2+在拮抗 MDBK 细胞中 Cd2+摄取和毒性方面的保护作用,表明这种方法可能为防止家畜过度积累 Cd2+提供一种手段。

https://cdn.ncbi.nlm.nih.gov/pmc/blobs/4da4/4126686/4797d7e311fe/pone.0103427.g001.jpg

文献AI研究员

20分钟写一篇综述,助力文献阅读效率提升50倍。

立即体验

用中文搜PubMed

大模型驱动的PubMed中文搜索引擎

马上搜索

文档翻译

学术文献翻译模型,支持多种主流文档格式。

立即体验