Schneider B P, Li L, Shen F, Miller K D, Radovich M, O'Neill A, Gray R J, Lane D, Flockhart D A, Jiang G, Wang Z, Lai D, Koller D, Pratt J H, Dang C T, Northfelt D, Perez E A, Shenkier T, Cobleigh M, Smith M L, Railey E, Partridge A, Gralow J, Sparano J, Davidson N E, Foroud T, Sledge G W
Department of Medicine, Indiana University School of Medicine, Indianapolis, IN 46202, USA.
Department of Medical & Molecular Genetics, Indiana University School of Medicine, Indianapolis, IN, 46202, USA.
Br J Cancer. 2014 Sep 9;111(6):1241-8. doi: 10.1038/bjc.2014.430. Epub 2014 Aug 12.
Bevacizumab has broad anti-tumour activity, but substantial risk of hypertension. No reliable markers are available for predicting bevacizumab-induced hypertension.
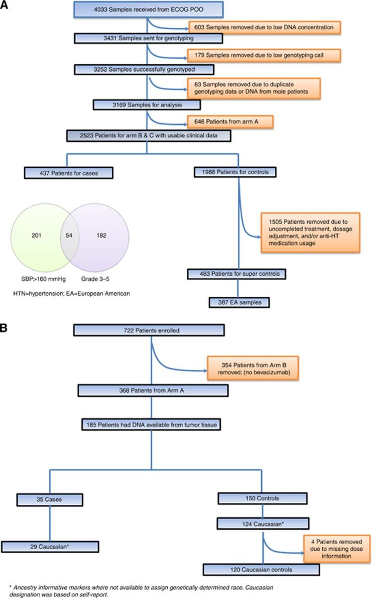
A genome-wide association study (GWAS) was performed in the phase III bevacizumab-based adjuvant breast cancer trial, ECOG-5103, to evaluate for an association between genotypes and hypertension. GWAS was conducted in those who had experienced systolic blood pressure (SBP) >160 mm Hg during therapy using binary analysis and a cumulative dose model for the total exposure of bevacizumab. Common toxicity criteria (CTC) grade 3-5 hypertension was also assessed. Candidate SNP validation was performed in the randomised phase III trial, ECOG-2100.
When using the phenotype of SBP>160 mm Hg, the most significant association in SV2C (rs6453204) approached and met genome-wide significance in the binary model (P=6.0 × 10(-8); OR=3.3) and in the cumulative dose model (P=4.7 × 10(-8); HR=2.2), respectively. Similar associations with rs6453204 were seen for CTC grade 3-5 hypertension but did not meet genome-wide significance. Validation study from ECOG-2100 demonstrated a statistically significant association between this SNP and grade 3/4 hypertension using the binary model (P-value=0.037; OR=2.4).
A genetic variant in SV2C predicted clinically relevant bevacizumab-induced hypertension in two independent, randomised phase III trials.
贝伐单抗具有广泛的抗肿瘤活性,但存在高血压的重大风险。目前尚无可靠的标志物可用于预测贝伐单抗所致高血压。
在基于贝伐单抗的III期辅助性乳腺癌试验ECOG-5103中进行了一项全基因组关联研究(GWAS),以评估基因型与高血压之间的关联。GWAS针对治疗期间收缩压(SBP)>160 mmHg的患者,采用二元分析和贝伐单抗总暴露量的累积剂量模型进行。还评估了常见毒性标准(CTC)3-5级高血压。在随机III期试验ECOG-2100中进行了候选单核苷酸多态性(SNP)验证。
当使用SBP>160 mmHg的表型时,SV2C(rs6453204)中的最显著关联在二元模型(P=6.0×10⁻⁸;OR=3.3)和累积剂量模型(P=4.7×10⁻⁸;HR=2.2)中分别接近并达到全基因组显著性。对于CTC 3-5级高血压,观察到与rs6453204有类似关联,但未达到全基因组显著性。ECOG-2100的验证研究表明,使用二元模型时,该SNP与3/4级高血压之间存在统计学显著关联(P值=0.037;OR=2.4)。
在两项独立的随机III期试验中,SV2C中的一个基因变异预测了临床上相关的贝伐单抗所致高血压。