Macleod Bethany L, Bedoui Sammy, Hor Jyh Liang, Mueller Scott N, Russell Tiffany A, Hollett Natasha A, Heath William R, Tscharke David C, Brooks Andrew G, Gebhardt Thomas
Department of Microbiology and Immunology, The University of Melbourne at the Peter Doherty Institute for Infection and Immunity, Melbourne, Victoria, Australia.
Division of Biomedical Science and Biochemistry, Research School of Biology, The Australian National University, Canberra, Australian Capital Territory, Australia.
PLoS Pathog. 2014 Aug 14;10(8):e1004303. doi: 10.1371/journal.ppat.1004303. eCollection 2014 Aug.
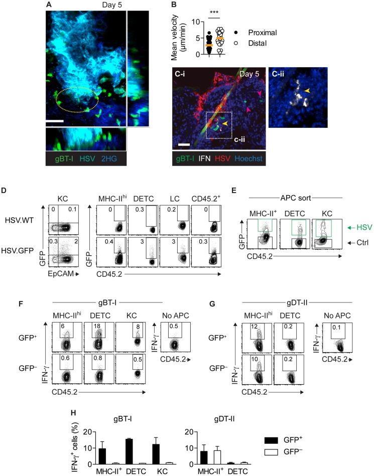
Efficient infection control requires potent T-cell responses at sites of pathogen replication. However, the regulation of T-cell effector function in situ remains poorly understood. Here, we show key differences in the regulation of effector activity between CD4+ and CD8+ T-cells during skin infection with HSV-1. IFN-γ-producing CD4+ T cells disseminated widely throughout the skin and draining lymph nodes (LN), clearly exceeding the epithelial distribution of infectious virus. By contrast, IFN-γ-producing CD8+ T cells were only found within the infected epidermal layer of the skin and associated hair follicles. Mechanistically, while various subsets of lymphoid- and skin-derived dendritic cells (DC) elicited IFN-γ production by CD4+ T cells, CD8+ T cells responded exclusively to infected epidermal cells directly presenting viral antigen. Notably, uninfected cross-presenting DCs from both skin and LNs failed to trigger IFN-γ production by CD8+ T-cells. Thus, we describe a previously unappreciated complexity in the regulation of CD4+ and CD8+ T-cell effector activity that is subset-specific, microanatomically distinct and involves largely non-overlapping types of antigen-presenting cells (APC).
有效的感染控制需要在病原体复制部位产生强大的T细胞反应。然而,对T细胞效应功能在原位的调节仍知之甚少。在此,我们展示了在单纯疱疹病毒1型(HSV-1)皮肤感染期间,CD4+和CD8+ T细胞在效应活性调节方面的关键差异。产生干扰素-γ(IFN-γ)的CD4+ T细胞广泛分布于整个皮肤和引流淋巴结(LN),明显超过感染性病毒的上皮分布。相比之下,产生IFN-γ的CD8+ T细胞仅在皮肤感染的表皮层和相关毛囊中发现。从机制上讲,虽然淋巴样和皮肤来源的树突状细胞(DC)的各种亚群可诱导CD4+ T细胞产生IFN-γ,但CD8+ T细胞仅对直接呈递病毒抗原的感染表皮细胞作出反应。值得注意的是,来自皮肤和LN的未感染交叉呈递DC未能触发CD8+ T细胞产生IFN-γ。因此,我们描述了CD4+和CD8+ T细胞效应活性调节中一种前所未有的复杂性,这种复杂性具有亚群特异性、微观解剖学差异,并且涉及很大程度上不重叠的抗原呈递细胞(APC)类型。