Department of Molecular and Cell Biology, University of California at Berkeley, Berkeley, California 94720, USA;
The Whitehead Institute for Biomedical Research, Cambridge, Massachusetts 02142, USA;
Genes Dev. 2014 Sep 1;28(17):1885-99. doi: 10.1101/gad.246819.114. Epub 2014 Aug 15.
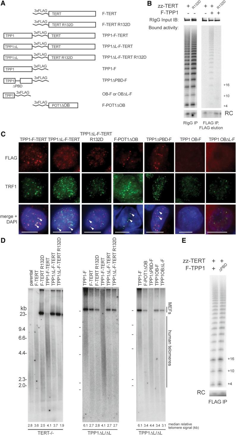
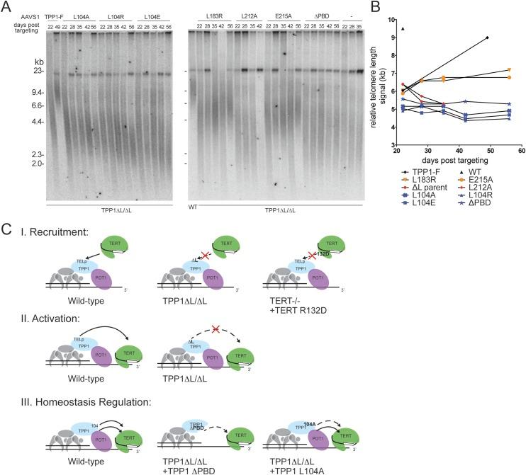
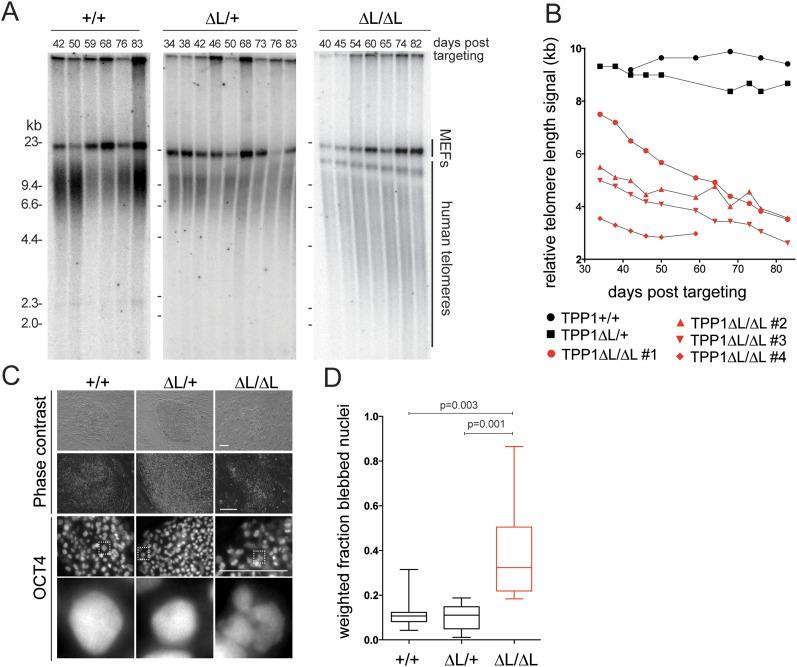
Telomere length homeostasis is essential for the long-term survival of stem cells, and its set point determines the proliferative capacity of differentiated cell lineages by restricting the reservoir of telomeric repeats. Knockdown and overexpression studies in human tumor cells showed that the shelterin subunit TPP1 recruits telomerase to telomeres through a region termed the TEL patch. However, these studies do not resolve whether the TPP1 TEL patch is the only mechanism for telomerase recruitment and whether telomerase regulation studied in tumor cells is representative of nontransformed cells such as stem cells. Using genome engineering of human embryonic stem cells, which have physiological telomere length homeostasis, we establish that the TPP1 TEL patch is genetically essential for telomere elongation and thus long-term cell viability. Furthermore, genetic bypass, protein fusion, and intragenic complementation assays define two distinct additional mechanisms of TPP1 involvement in telomerase action at telomeres. We demonstrate that TPP1 provides an essential step of telomerase activation as well as feedback regulation of telomerase by telomere length, which is necessary to determine the appropriate telomere length set point in human embryonic stem cells. These studies reveal and resolve multiple TPP1 roles in telomere elongation and stem cell telomere length homeostasis.
端粒长度的稳定对于干细胞的长期存活至关重要,其设定点通过限制端粒重复序列的储备来限制分化细胞谱系的增殖能力。在人类肿瘤细胞中的敲低和过表达研究表明,庇护体亚基 TPP1 通过称为 TEL 补丁的区域将端粒酶招募到端粒。然而,这些研究并未解决 TPP1 TEL 补丁是否是端粒酶招募的唯一机制,以及在肿瘤细胞中研究的端粒酶调控是否代表非转化细胞(如干细胞)。通过对具有生理端粒长度稳定的人类胚胎干细胞进行基因组工程改造,我们确定 TPP1 TEL 补丁对于端粒延伸和因此长期细胞活力是遗传上必需的。此外,遗传旁路、蛋白质融合和基因内互补测定定义了 TPP1 参与端粒酶在端粒上作用的两个不同的附加机制。我们证明 TPP1 提供了端粒酶激活的必需步骤以及端粒长度的端粒酶反馈调节,这对于确定人类胚胎干细胞中的适当端粒长度设定点是必要的。这些研究揭示并解决了 TPP1 在端粒延伸和干细胞端粒长度稳定中的多个作用。