Suppr超能文献

早发性视网膜神经变性以及颗粒蛋白前体缺乏的额颞叶痴呆中TDP-43的Ran介导的核输入受损。

Early retinal neurodegeneration and impaired Ran-mediated nuclear import of TDP-43 in progranulin-deficient FTLD.

作者信息

Ward Michael E, Taubes Alice, Chen Robert, Miller Bruce L, Sephton Chantelle F, Gelfand Jeffrey M, Minami Sakura, Boscardin John, Martens Lauren Herl, Seeley William W, Yu Gang, Herz Joachim, Filiano Anthony J, Arrant Andrew E, Roberson Erik D, Kraft Timothy W, Farese Robert V, Green Ari, Gan Li

机构信息

Gladstone Institute of Neurological Diseases, Department of Neurology, Department of Medicine, Gladstone Institute of Cardiovascular Disease, University of California, San Franciso, San Francisco, CA 94158 Gladstone Institute of Neurological Diseases, Department of Neurology, Department of Medicine, Gladstone Institute of Cardiovascular Disease, University of California, San Franciso, San Francisco, CA 94158.

Gladstone Institute of Neurological Diseases, Department of Neurology, Department of Medicine, Gladstone Institute of Cardiovascular Disease, University of California, San Franciso, San Francisco, CA 94158.

出版信息

J Exp Med. 2014 Sep 22;211(10):1937-45. doi: 10.1084/jem.20140214. Epub 2014 Aug 25.

Abstract

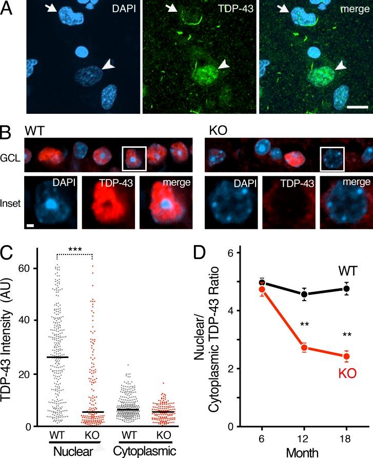
Frontotemporal dementia (FTD) is the most common cause of dementia in people under 60 yr of age and is pathologically associated with mislocalization of TAR DNA/RNA binding protein 43 (TDP-43) in approximately half of cases (FLTD-TDP). Mutations in the gene encoding progranulin (GRN), which lead to reduced progranulin levels, are a significant cause of familial FTLD-TDP. Grn-KO mice were developed as an FTLD model, but lack cortical TDP-43 mislocalization and neurodegeneration. Here, we report retinal thinning as an early disease phenotype in humans with GRN mutations that precedes dementia onset and an age-dependent retinal neurodegenerative phenotype in Grn-KO mice. Retinal neuron loss in Grn-KO mice is preceded by nuclear depletion of TDP-43 and accompanied by reduced expression of the small GTPase Ran, which is a master regulator of nuclear import required for nuclear localization of TDP-43. In addition, TDP-43 regulates Ran expression, likely via binding to its 3'-UTR. Augmented expression of Ran in progranulin-deficient neurons restores nuclear TDP-43 levels and improves their survival. Our findings establish retinal neurodegeneration as a new phenotype in progranulin-deficient FTLD, and suggest a pathological loop involving reciprocal loss of Ran and nuclear TDP-43 as an underlying mechanism.

摘要

额颞叶痴呆(FTD)是60岁以下人群中最常见的痴呆病因,在大约一半的病例中(FTLD-TDP),其病理与TAR DNA/RNA结合蛋白43(TDP-43)的定位错误有关。编码原颗粒蛋白(GRN)的基因突变导致原颗粒蛋白水平降低,是家族性FTLD-TDP的一个重要病因。Grn基因敲除小鼠作为FTLD模型被培育出来,但缺乏皮质TDP-43的定位错误和神经变性。在此,我们报告视网膜变薄是携带GRN突变的人类在痴呆发作之前出现的一种早期疾病表型,以及Grn基因敲除小鼠中一种年龄依赖性的视网膜神经变性表型。Grn基因敲除小鼠的视网膜神经元丢失之前会出现TDP-43的核内耗竭,并伴有小GTP酶Ran表达的降低,Ran是TDP-43核定位所需的核输入的主要调节因子。此外,TDP-43可能通过结合其3'-UTR来调节Ran的表达。在原颗粒蛋白缺乏的神经元中增加Ran的表达可恢复核内TDP-43水平并改善其存活。我们的研究结果确立了视网膜神经变性是原颗粒蛋白缺乏的FTLD中的一种新表型,并提示涉及Ran和核内TDP-43相互丧失的病理循环是一种潜在机制。

https://cdn.ncbi.nlm.nih.gov/pmc/blobs/ea84/4172214/5d3ee2ff1b91/JEM_20140214_Fig1.jpg

文献AI研究员

20分钟写一篇综述,助力文献阅读效率提升50倍。

立即体验

用中文搜PubMed

大模型驱动的PubMed中文搜索引擎

马上搜索

文档翻译

学术文献翻译模型,支持多种主流文档格式。

立即体验