Suppr超能文献

组蛋白H3K23的甲基化在减数分裂期间阻止着丝粒周围异染色质中的DNA损伤。

Methylation of histone H3K23 blocks DNA damage in pericentric heterochromatin during meiosis.

作者信息

Papazyan Romeo, Voronina Ekaterina, Chapman Jessica R, Luperchio Teresa R, Gilbert Tonya M, Meier Elizabeth, Mackintosh Samuel G, Shabanowitz Jeffrey, Tackett Alan J, Reddy Karen L, Coyne Robert S, Hunt Donald F, Liu Yifan, Taverna Sean D

机构信息

Department of Pharmacology and Molecular Sciences, The Johns Hopkins University School of Medicine, Baltimore, United States Center for Epigenetics, The Johns Hopkins University School of Medicine, Baltimore, United States.

Department of Molecular Biology and Genetics, Howard Hughes Medical Institute, The Johns Hopkins University School of Medicine, Balitmore, United States Center for Cell Dynamics, The Johns Hopkins University School of Medicine, Baltimore, United States.

出版信息

Elife. 2014 Aug 26;3:e02996. doi: 10.7554/eLife.02996.

Abstract

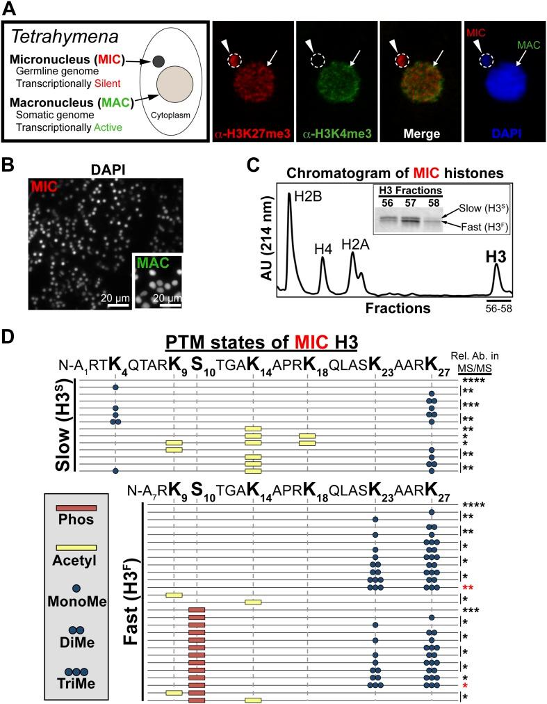
Despite the well-established role of heterochromatin in protecting chromosomal integrity during meiosis and mitosis, the contribution and extent of heterochromatic histone posttranslational modifications (PTMs) remain poorly defined. Here, we gained novel functional insight about heterochromatic PTMs by analyzing histone H3 purified from the heterochromatic germline micronucleus of the model organism Tetrahymena thermophila. Mass spectrometric sequencing of micronuclear H3 identified H3K23 trimethylation (H3K23me3), a previously uncharacterized PTM. H3K23me3 became particularly enriched during meiotic leptotene and zygotene in germline chromatin of Tetrahymena and C. elegans. Loss of H3K23me3 in Tetrahymena through deletion of the methyltransferase Ezl3p caused mislocalization of meiosis-induced DNA double-strand breaks (DSBs) to heterochromatin, and a decrease in progeny viability. These results show that an evolutionarily conserved developmental pathway regulates H3K23me3 during meiosis, and our studies in Tetrahymena suggest this pathway may function to protect heterochromatin from DSBs.

摘要

尽管异染色质在减数分裂和有丝分裂过程中保护染色体完整性方面的作用已得到充分确立,但异染色质组蛋白的翻译后修饰(PTM)的贡献和程度仍不清楚。在这里,我们通过分析从模式生物嗜热四膜虫的异染色质种系微核中纯化的组蛋白H3,获得了关于异染色质PTM的新功能见解。微核H3的质谱测序鉴定出H3K23三甲基化(H3K23me3),这是一种以前未被表征的PTM。在嗜热四膜虫和秀丽隐杆线虫的种系染色质中,H3K23me3在减数分裂细线期和偶线期特别富集。通过缺失甲基转移酶Ezl3p导致嗜热四膜虫中H3K23me3的缺失,导致减数分裂诱导的DNA双链断裂(DSB)错误定位到异染色质,并降低后代活力。这些结果表明,一种进化上保守的发育途径在减数分裂过程中调节H3K23me3,我们在嗜热四膜虫中的研究表明,该途径可能起到保护异染色质免受DSB影响的作用。

https://cdn.ncbi.nlm.nih.gov/pmc/blobs/2454/4141274/7131e16997d0/elife02996f001.jpg

文献AI研究员

20分钟写一篇综述,助力文献阅读效率提升50倍。

立即体验

用中文搜PubMed

大模型驱动的PubMed中文搜索引擎

马上搜索

文档翻译

学术文献翻译模型,支持多种主流文档格式。

立即体验