Suppr超能文献

新型HIV-1微小RNA通过TLR8信号通路刺激人类巨噬细胞释放肿瘤坏死因子α。

Novel HIV-1 miRNAs stimulate TNFα release in human macrophages via TLR8 signaling pathway.

作者信息

Bernard Mark A, Zhao Hui, Yue Simon C, Anandaiah Asha, Koziel Henry, Tachado Souvenir D

机构信息

Division of Pulmonary, Critical Care, and Sleep Medicine, Beth Israel Deaconess Medical Center and Harvard Medical School, Boston, Massachusetts, United States of America.

Division of Pulmonary, Critical Care, and Sleep Medicine, Beth Israel Deaconess Medical Center and Harvard Medical School, Boston, Massachusetts, United States of America; Department of Respiratory Medicine, The Second Hospital of Shanxi Medical University, Taiyuan, Shanxi, PR China.

出版信息

PLoS One. 2014 Sep 5;9(9):e106006. doi: 10.1371/journal.pone.0106006. eCollection 2014.

Abstract

PURPOSE

To determine whether HIV-1 produces microRNAs and elucidate whether these miRNAs can induce inflammatory response in macrophages (independent of the conventional miRNA function in RNA interference) leading to chronic immune activation.

METHODS

Using sensitive quantitative Real Time RT-PCR and sequencing, we detected novel HIV-derived miRNAs in the sera of HIV+ persons, and associated with exosomes. Release of TNFα by macrophages challenged with HIV miRNAs was measured by ELISA.

RESULTS

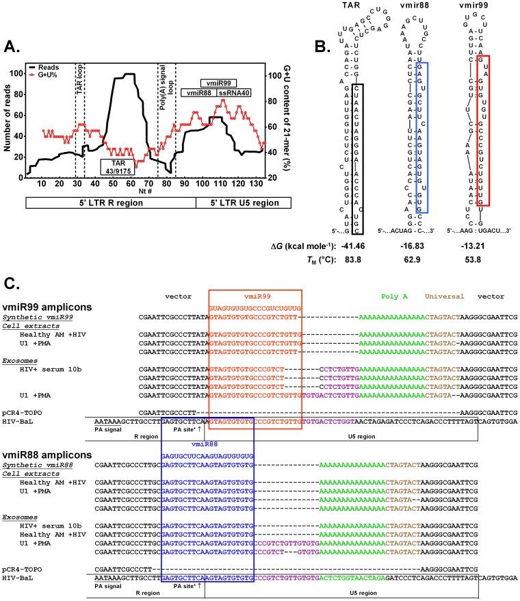
HIV infection of primary alveolar macrophages produced elevated levels of viral microRNAs vmiR88, vmiR99 and vmiR-TAR in cell extracts and in exosome preparations from conditioned medium. Furthermore, these miRNAs were also detected in exosome fraction of sera from HIV-infected persons. Importantly, vmiR88 and vmiR99 (but not vmiR-TAR) stimulated human macrophage TNFα release, which is dependent on macrophage TLR8 expression. These data support a potential role for HIV-derived vmiRNAs released from infected macrophages as contributing to chronic immune activation in HIV-infected persons, and may represent a novel therapeutic target to limit AIDS pathogenesis.

CONCLUSION

Novel HIV vmiR88 and vmiR99 are present in the systemic circulation of HIV+ persons and could exhibit biological function (independent of gene silencing) as ligands for TLR8 signaling that promote macrophage TNFα release, and may contribute to chronic immune activation. Targeting novel HIV-derived miRNAs may represent a therapeutic strategy to limit chronic immune activation and AIDS progression.

摘要

目的

确定HIV-1是否产生微小RNA(miRNA),并阐明这些miRNA是否能在巨噬细胞中诱导炎症反应(独立于RNA干扰中的传统miRNA功能),从而导致慢性免疫激活。

方法

我们使用灵敏的定量实时逆转录聚合酶链反应(RT-PCR)和测序技术,在HIV阳性者的血清中检测新型HIV衍生的miRNA,并将其与外泌体相关联。通过酶联免疫吸附测定(ELISA)检测用HIV miRNA刺激的巨噬细胞释放肿瘤坏死因子α(TNFα)的情况。

结果

原代肺泡巨噬细胞感染HIV后,在细胞提取物和条件培养基的外泌体制剂中,病毒微小RNA vmiR88、vmiR99和vmiR-TAR的水平升高。此外,在HIV感染者血清的外泌体组分中也检测到了这些miRNA。重要的是,vmiR88和vmiR99(而非vmiR-TAR)刺激人巨噬细胞释放TNFα,这依赖于巨噬细胞Toll样受体8(TLR8)的表达。这些数据支持了从感染的巨噬细胞释放的HIV衍生的病毒微小RNA(vmiRNA)在HIV感染者慢性免疫激活中发挥潜在作用,并且可能代表了限制艾滋病发病机制的新治疗靶点。

结论

新型HIV vmiR88和vmiR99存在于HIV阳性者的全身循环中,并且可以作为促进巨噬细胞TNFα释放的TLR8信号配体发挥生物学功能(独立于基因沉默),可能导致慢性免疫激活。靶向新型HIV衍生的miRNA可能代表一种限制慢性免疫激活和艾滋病进展的治疗策略。

https://cdn.ncbi.nlm.nih.gov/pmc/blobs/af20/4156304/5d91bbe7e65d/pone.0106006.g001.jpg

文献AI研究员

20分钟写一篇综述,助力文献阅读效率提升50倍。

立即体验

用中文搜PubMed

大模型驱动的PubMed中文搜索引擎

马上搜索

文档翻译

学术文献翻译模型,支持多种主流文档格式。

立即体验