Suppr超能文献

对SMAD信号通路进行双小分子靶向可刺激人诱导多能干细胞向神经谱系分化。

Dual small-molecule targeting of SMAD signaling stimulates human induced pluripotent stem cells toward neural lineages.

作者信息

Wattanapanitch Methichit, Klincumhom Nuttha, Potirat Porntip, Amornpisutt Rattaya, Lorthongpanich Chanchao, U-pratya Yaowalak, Laowtammathron Chuti, Kheolamai Pakpoom, Poungvarin Niphon, Issaragrisil Surapol

机构信息

Siriraj Center of Excellence for Stem Cell Research, Faculty of Medicine Siriraj Hospital, Mahidol University, Bangkok, Thailand.

Division of Hematology, Department of Medicine, Faculty of Medicine Siriraj Hospital, Mahidol University, Bangkok, Thailand.

出版信息

PLoS One. 2014 Sep 10;9(9):e106952. doi: 10.1371/journal.pone.0106952. eCollection 2014.

Abstract

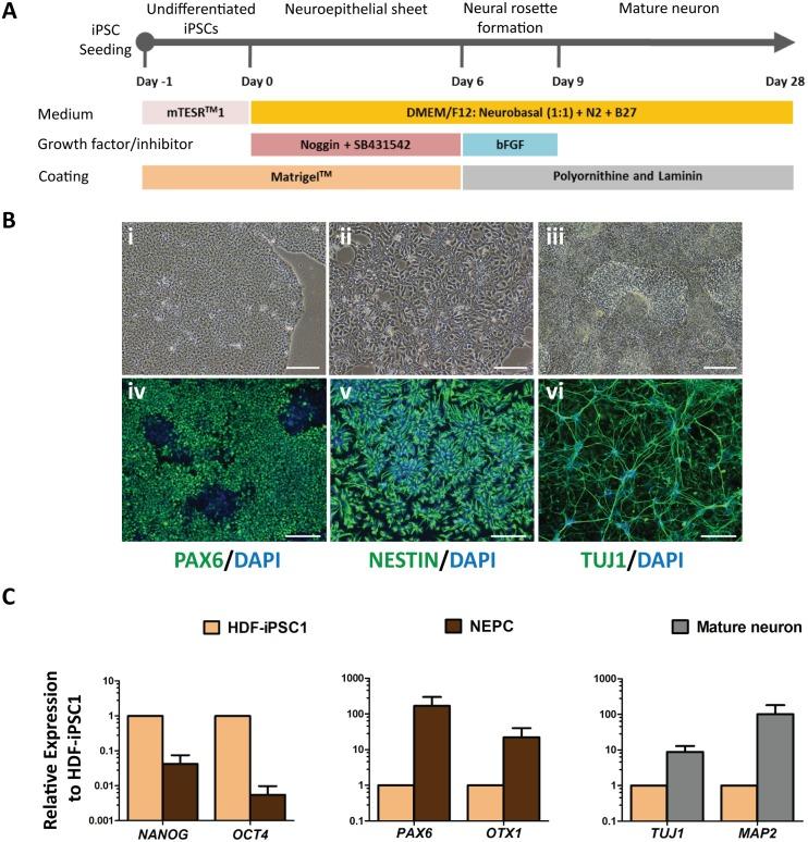
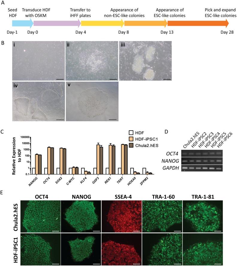
Incurable neurological disorders such as Parkinson's disease (PD), Huntington's disease (HD), and Alzheimer's disease (AD) are very common and can be life-threatening because of their progressive disease symptoms with limited treatment options. To provide an alternative renewable cell source for cell-based transplantation and as study models for neurological diseases, we generated induced pluripotent stem cells (iPSCs) from human dermal fibroblasts (HDFs) and then differentiated them into neural progenitor cells (NPCs) and mature neurons by dual SMAD signaling inhibitors. Reprogramming efficiency was improved by supplementing the histone deacethylase inhibitor, valproic acid (VPA), and inhibitor of p160-Rho associated coiled-coil kinase (ROCK), Y-27632, after retroviral transduction. We obtained a number of iPS colonies that shared similar characteristics with human embryonic stem cells in terms of their morphology, cell surface antigens, pluripotency-associated gene and protein expressions as well as their in vitro and in vivo differentiation potentials. After treatment with Noggin and SB431542, inhibitors of the SMAD signaling pathway, HDF-iPSCs demonstrated rapid and efficient differentiation into neural lineages. Six days after neural induction, neuroepithelial cells (NEPCs) were observed in the adherent monolayer culture, which had the ability to differentiate further into NPCs and neurons, as characterized by their morphology and the expression of neuron-specific transcripts and proteins. We propose that our study may be applied to generate neurological disease patient-specific iPSCs allowing better understanding of disease pathogenesis and drug sensitivity assays.

摘要

帕金森病(PD)、亨廷顿舞蹈症(HD)和阿尔茨海默病(AD)等无法治愈的神经疾病非常常见,且因其渐进性的疾病症状及有限的治疗选择而可能危及生命。为了提供一种用于基于细胞的移植的替代性可再生细胞来源,并作为神经疾病的研究模型,我们从人皮肤成纤维细胞(HDF)中生成了诱导多能干细胞(iPSC),然后通过双重SMAD信号抑制剂将其分化为神经祖细胞(NPC)和成熟神经元。在逆转录病毒转导后,通过补充组蛋白脱乙酰酶抑制剂丙戊酸(VPA)和p160 - Rho相关卷曲螺旋激酶(ROCK)抑制剂Y - 27632提高了重编程效率。我们获得了许多iPSC集落,这些集落在形态、细胞表面抗原、多能性相关基因和蛋白质表达以及体外和体内分化潜能方面与人胚胎干细胞具有相似特征。在用SMAD信号通路抑制剂Noggin和SB431542处理后,HDF - iPSC表现出快速高效地分化为神经谱系。神经诱导六天后,在贴壁单层培养物中观察到神经上皮细胞(NEPC),其能够进一步分化为NPC和神经元,这通过其形态以及神经元特异性转录本和蛋白质的表达得以表征。我们认为我们的研究可能适用于生成神经疾病患者特异性的iPSC,从而更好地理解疾病发病机制并进行药物敏感性测定。

https://cdn.ncbi.nlm.nih.gov/pmc/blobs/5449/4160199/071854371b8b/pone.0106952.g001.jpg

文献AI研究员

20分钟写一篇综述,助力文献阅读效率提升50倍。

立即体验

用中文搜PubMed

大模型驱动的PubMed中文搜索引擎

马上搜索

文档翻译

学术文献翻译模型,支持多种主流文档格式。

立即体验