Suppr超能文献

中期和后期 APC/C 识别相同底物时在共激活因子独立差异上的不同。

Co-activator independent differences in how the metaphase and anaphase APC/C recognise the same substrate.

机构信息

The Gurdon Institute, Tennis Court Road, Cambridge CB2 1QN, UK Department of Zoology, University of Cambridge, Tennis Court Road, Cambridge CB2 1QN, UK.

Department of Physiology, University of California in San Francisco (UCSF), 600 16th Street, San Francisco, CA 94158, USA.

出版信息

Biol Open. 2014 Sep 12;3(10):904-12. doi: 10.1242/bio.20149415.

Abstract

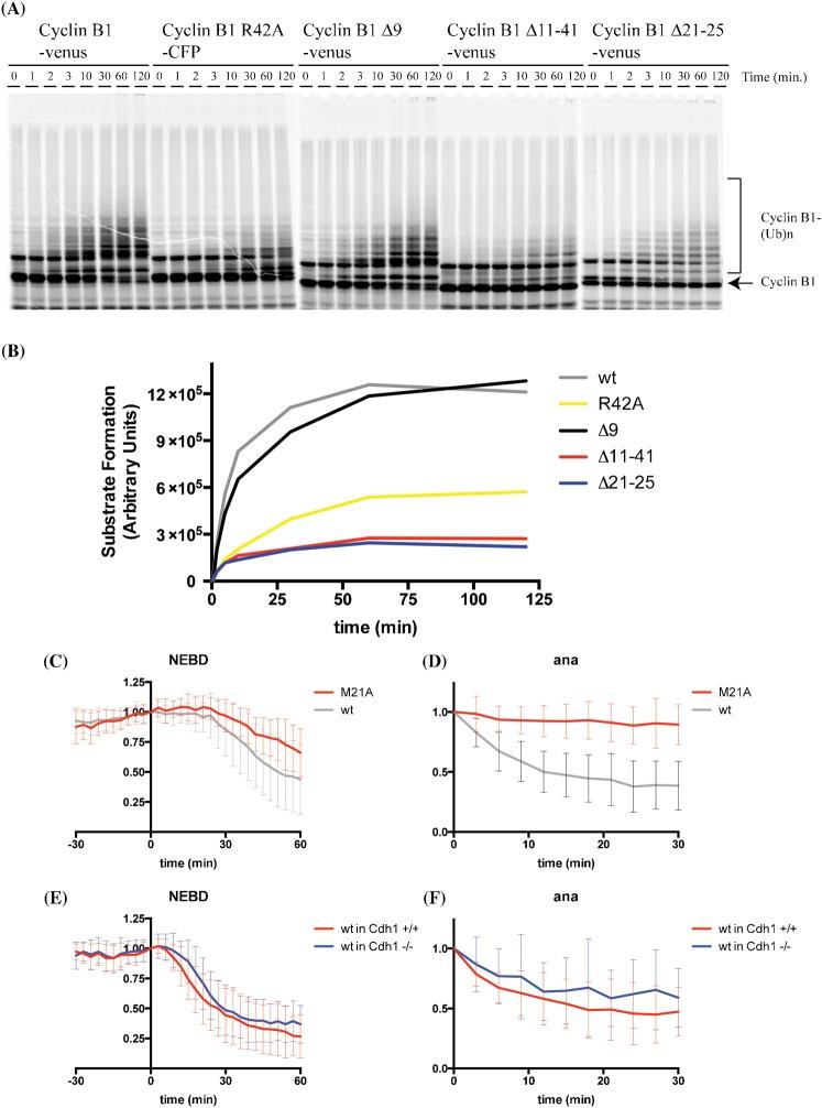
The Anaphase Promoting Complex or Cyclosome (APC/C) is critical to the control of mitosis. The APC/C is an ubiquitin ligase that targets specific mitotic regulators for proteolysis at distinct times in mitosis, but how this is achieved is not well understood. We have addressed this question by determining whether the same substrate, cyclin B1, is recognised in the same way by the APC/C at different times in mitosis. Unexpectedly, we find that distinct but overlapping motifs in cyclin B1 are recognised by the APC/C in metaphase compared with anaphase, and this does not depend on the exchange of Cdc20 for Cdh1. Thus, changes in APC/C substrate specificity in mitosis can potentially be conferred by altering interaction sites in addition to exchanging Cdc20 for Cdh1.

摘要

有丝分裂后期促进复合物或周期蛋白体 (APC/C) 对于控制有丝分裂至关重要。APC/C 是一种泛素连接酶,可在有丝分裂的不同时间将特定的有丝分裂调节剂靶向进行蛋白水解,但具体如何实现这一点尚不清楚。我们通过确定同一底物 cyclin B1 是否在有丝分裂的不同时间以相同的方式被 APC/C 识别来解决这个问题。出乎意料的是,我们发现 cyclin B1 中的不同但重叠的基序在中期被 APC/C 识别,而在后期则不被识别,并且这并不依赖于 Cdc20 交换为 Cdh1。因此,除了交换 Cdc20 为 Cdh1 之外,改变 APC/C 底物特异性在有丝分裂中可能可以通过改变相互作用位点来实现。

https://cdn.ncbi.nlm.nih.gov/pmc/blobs/1094/4197439/d06b873ce997/bio-03-10-904-f01.jpg

文献AI研究员

20分钟写一篇综述,助力文献阅读效率提升50倍。

立即体验

用中文搜PubMed

大模型驱动的PubMed中文搜索引擎

马上搜索

文档翻译

学术文献翻译模型,支持多种主流文档格式。

立即体验