Suppr超能文献

表皮生长因子受体(EGFR)的表观遗传改变在 BRAF 抑制剂耐药性皮肤黑色素瘤中具有重要作用。

Epigenetic changes of EGFR have an important role in BRAF inhibitor-resistant cutaneous melanomas.

机构信息

Department of Molecular Oncology, John Wayne Cancer Institute, Santa Monica, California, USA.

Sequencing Center, John Wayne Cancer Institute, Santa Monica, California, USA.

出版信息

J Invest Dermatol. 2015 Feb;135(2):532-541. doi: 10.1038/jid.2014.418. Epub 2014 Sep 22.

Abstract

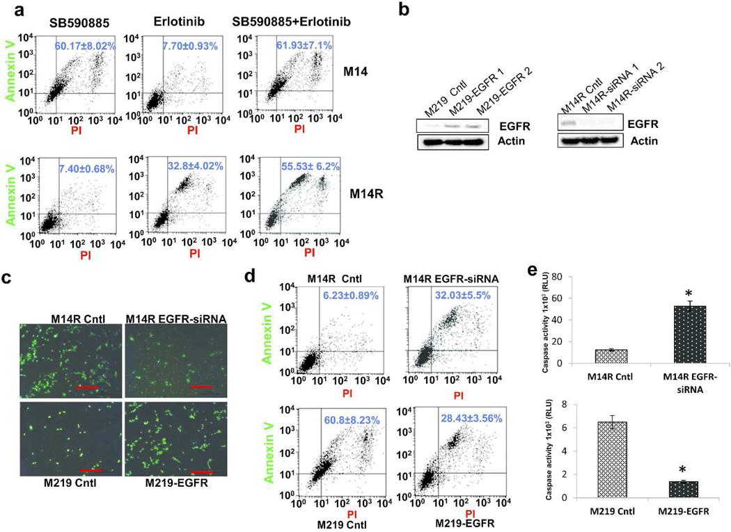
BRAF mutations are frequent in cutaneous melanomas, and BRAF inhibitors (BRAFi) have shown remarkable clinical efficacy in BRAF mutant melanoma patients. However, acquired drug resistance can occur rapidly and tumor(s) often progresses thereafter. Various mechanisms of BRAFi resistance have recently been described; however, the mechanism of resistance remains controversial. In this study, we developed BRAFi-resistant melanoma cell lines and found that metastasis-related epithelial to mesenchymal transition properties of BRAFi-resistant cells were enhanced significantly. Upregulation of EGFR was observed in BRAFi-resistant cell lines and patient tumors because of demethylation of EGFR regulatory DNA elements. EGFR induced PI3K/AKT pathway activation in BRAFi-resistant cells through epigenetic regulation. Treatment of EGFR inhibitor was effective in BRAFi-resistant melanoma cell lines. The study demonstrates that EGFR epigenetic activation has important implications in BRAFi resistance in melanoma.

摘要

BRAF 突变在皮肤黑色素瘤中很常见,BRAF 抑制剂(BRAFi)在 BRAF 突变型黑色素瘤患者中显示出显著的临床疗效。然而,获得性耐药会迅速发生,随后肿瘤通常会进展。最近已经描述了各种 BRAFi 耐药机制,但耐药机制仍存在争议。在这项研究中,我们开发了 BRAFi 耐药性黑素瘤细胞系,并发现 BRAFi 耐药细胞的转移相关上皮间质转化特性显著增强。由于 EGFR 调节 DNA 元件的去甲基化,在 BRAFi 耐药细胞系和患者肿瘤中观察到 EGFR 的上调。EGFR 通过表观遗传调控诱导 BRAFi 耐药细胞中 PI3K/AKT 通路的激活。EGFR 抑制剂的治疗对 BRAFi 耐药性黑素瘤细胞系有效。该研究表明,EGFR 的表观遗传激活在黑色素瘤的 BRAFi 耐药性中具有重要意义。

https://cdn.ncbi.nlm.nih.gov/pmc/blobs/027b/4307785/e1e1dbb0fc82/nihms629130f1.jpg

文献检索

告别复杂PubMed语法,用中文像聊天一样搜索,搜遍4000万医学文献。AI智能推荐,让科研检索更轻松。

立即免费搜索

文件翻译

保留排版,准确专业,支持PDF/Word/PPT等文件格式,支持 12+语言互译。

免费翻译文档

深度研究

AI帮你快速写综述,25分钟生成高质量综述,智能提取关键信息,辅助科研写作。

立即免费体验