• 文献检索
  • 文档翻译
  • 深度研究
  • 学术资讯
  • Suppr Zotero 插件Zotero 插件
  • 邀请有礼
  • 套餐&价格
  • 历史记录
应用&插件
Suppr Zotero 插件Zotero 插件浏览器插件Mac 客户端Windows 客户端微信小程序
定价
高级版会员购买积分包购买API积分包
服务
文献检索文档翻译深度研究API 文档MCP 服务
关于我们
关于 Suppr公司介绍联系我们用户协议隐私条款
关注我们

Suppr 超能文献

核心技术专利:CN118964589B侵权必究
粤ICP备2023148730 号-1Suppr @ 2026

文献检索

告别复杂PubMed语法,用中文像聊天一样搜索,搜遍4000万医学文献。AI智能推荐,让科研检索更轻松。

立即免费搜索

文件翻译

保留排版,准确专业,支持PDF/Word/PPT等文件格式,支持 12+语言互译。

免费翻译文档

深度研究

AI帮你快速写综述,25分钟生成高质量综述,智能提取关键信息,辅助科研写作。

立即免费体验

多巴胺信号传导导致实验性帕金森病中多梳抑制的丧失和异常基因激活。

Dopamine signaling leads to loss of Polycomb repression and aberrant gene activation in experimental parkinsonism.

作者信息

Södersten Erik, Feyder Michael, Lerdrup Mads, Gomes Ana-Luisa, Kryh Hanna, Spigolon Giada, Caboche Jocelyne, Fisone Gilberto, Hansen Klaus

机构信息

Biotech Research and Innovation Centre (BRIC) and Centre for Epigenetics, University of Copenhagen, Copenhagen, Denmark; Department of Neuroscience, Karolinska Institutet, Stockholm, Sweden.

Department of Neuroscience, Karolinska Institutet, Stockholm, Sweden.

出版信息

PLoS Genet. 2014 Sep 25;10(9):e1004574. doi: 10.1371/journal.pgen.1004574. eCollection 2014 Sep.

DOI:10.1371/journal.pgen.1004574
PMID:25254549
原文链接:https://pmc.ncbi.nlm.nih.gov/articles/PMC4177666/
Abstract

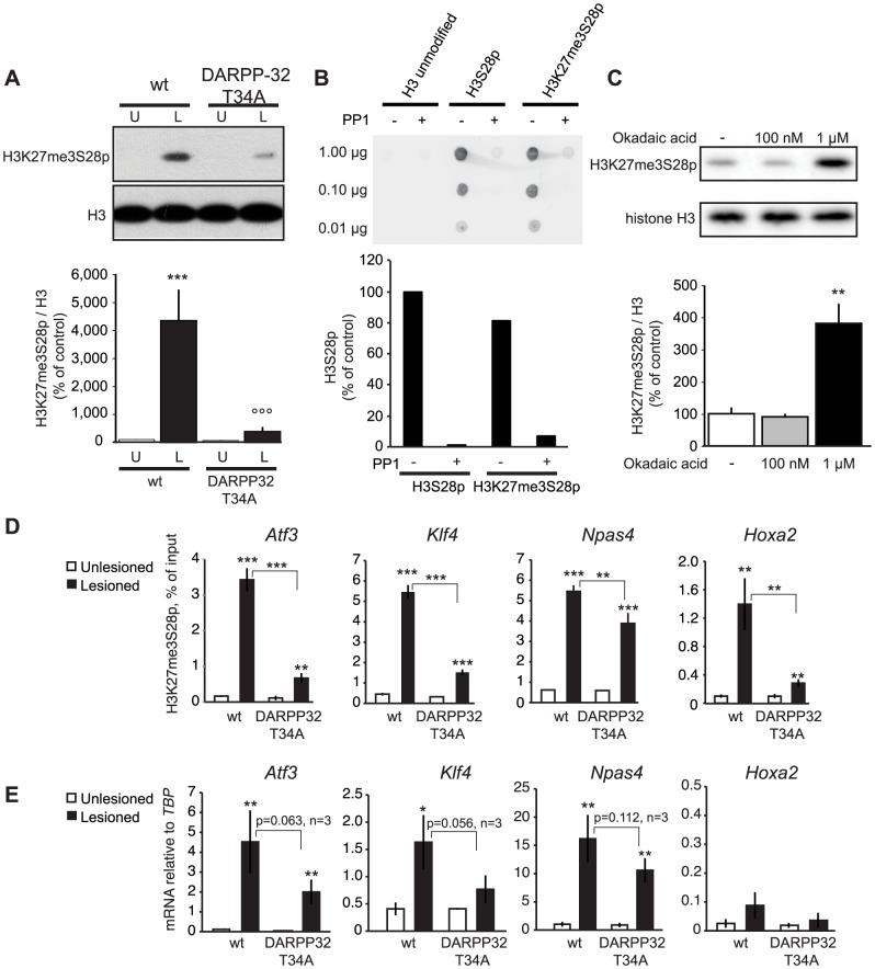
Polycomb group (PcG) proteins bind to and repress genes in embryonic stem cells through lineage commitment to the terminal differentiated state. PcG repressed genes are commonly characterized by the presence of the epigenetic histone mark H3K27me3, catalyzed by the Polycomb repressive complex 2. Here, we present in vivo evidence for a previously unrecognized plasticity of PcG-repressed genes in terminally differentiated brain neurons of parkisonian mice. We show that acute administration of the dopamine precursor, L-DOPA, induces a remarkable increase in H3K27me3S28 phosphorylation. The induction of the H3K27me3S28p histone mark specifically occurs in medium spiny neurons expressing dopamine D1 receptors and is dependent on Msk1 kinase activity and DARPP-32-mediated inhibition of protein phosphatase-1. Chromatin immunoprecipitation (ChIP) experiments showed that increased H3K27me3S28p was accompanied by reduced PcG binding to regulatory regions of genes. An analysis of the genome wide distribution of L-DOPA-induced H3K27me3S28 phosphorylation by ChIP sequencing (ChIP-seq) in combination with expression analysis by RNA-sequencing (RNA-seq) showed that the induction of H3K27me3S28p correlated with increased expression of a subset of PcG repressed genes. We found that induction of H3K27me3S28p persisted during chronic L-DOPA administration to parkisonian mice and correlated with aberrant gene expression. We propose that dopaminergic transmission can activate PcG repressed genes in the adult brain and thereby contribute to long-term maladaptive responses including the motor complications, or dyskinesia, caused by prolonged administration of L-DOPA in Parkinson's disease.

摘要

多梳蛋白家族(PcG)蛋白通过细胞谱系定向分化为终末分化状态,从而在胚胎干细胞中结合并抑制基因表达。PcG抑制的基因通常具有由多梳抑制复合物2催化形成的表观遗传组蛋白标记H3K27me3。在此,我们提供了体内证据,证明帕金森病小鼠终末分化的脑神经元中,PcG抑制基因具有此前未被认识到的可塑性。我们发现,急性给予多巴胺前体L-多巴会导致H3K27me3S28磷酸化显著增加。H3K27me3S28p组蛋白标记的诱导特异性发生在表达多巴胺D1受体的中等棘状神经元中,并且依赖于Msk1激酶活性以及DARPP-32介导的蛋白磷酸酶-1抑制作用。染色质免疫沉淀(ChIP)实验表明,H3K27me3S28p增加伴随着PcG与基因调控区域的结合减少。通过ChIP测序(ChIP-seq)对L-多巴诱导的H3K27me3S28磷酸化进行全基因组分布分析,并结合RNA测序(RNA-seq)进行表达分析,结果显示H3K27me3S28p的诱导与PcG抑制基因子集的表达增加相关。我们发现,在对帕金森病小鼠长期给予L-多巴的过程中,H3K27me3S28p的诱导持续存在,并且与异常基因表达相关。我们提出,多巴胺能传递可激活成年大脑中PcG抑制的基因,从而导致包括帕金森病中因长期使用L-多巴引起的运动并发症或运动障碍等长期适应不良反应。

https://cdn.ncbi.nlm.nih.gov/pmc/blobs/4dcc/4177666/4f4e1c025ca4/pgen.1004574.g007.jpg
https://cdn.ncbi.nlm.nih.gov/pmc/blobs/4dcc/4177666/be5cccc48166/pgen.1004574.g001.jpg
https://cdn.ncbi.nlm.nih.gov/pmc/blobs/4dcc/4177666/2df47e4e9d73/pgen.1004574.g002.jpg
https://cdn.ncbi.nlm.nih.gov/pmc/blobs/4dcc/4177666/e963fa8fd361/pgen.1004574.g003.jpg
https://cdn.ncbi.nlm.nih.gov/pmc/blobs/4dcc/4177666/70fa12276986/pgen.1004574.g004.jpg
https://cdn.ncbi.nlm.nih.gov/pmc/blobs/4dcc/4177666/f8f2ad4d6721/pgen.1004574.g005.jpg
https://cdn.ncbi.nlm.nih.gov/pmc/blobs/4dcc/4177666/e7e70ff2787b/pgen.1004574.g006.jpg
https://cdn.ncbi.nlm.nih.gov/pmc/blobs/4dcc/4177666/4f4e1c025ca4/pgen.1004574.g007.jpg
https://cdn.ncbi.nlm.nih.gov/pmc/blobs/4dcc/4177666/be5cccc48166/pgen.1004574.g001.jpg
https://cdn.ncbi.nlm.nih.gov/pmc/blobs/4dcc/4177666/2df47e4e9d73/pgen.1004574.g002.jpg
https://cdn.ncbi.nlm.nih.gov/pmc/blobs/4dcc/4177666/e963fa8fd361/pgen.1004574.g003.jpg
https://cdn.ncbi.nlm.nih.gov/pmc/blobs/4dcc/4177666/70fa12276986/pgen.1004574.g004.jpg
https://cdn.ncbi.nlm.nih.gov/pmc/blobs/4dcc/4177666/f8f2ad4d6721/pgen.1004574.g005.jpg
https://cdn.ncbi.nlm.nih.gov/pmc/blobs/4dcc/4177666/e7e70ff2787b/pgen.1004574.g006.jpg
https://cdn.ncbi.nlm.nih.gov/pmc/blobs/4dcc/4177666/4f4e1c025ca4/pgen.1004574.g007.jpg

相似文献

1
Dopamine signaling leads to loss of Polycomb repression and aberrant gene activation in experimental parkinsonism.多巴胺信号传导导致实验性帕金森病中多梳抑制的丧失和异常基因激活。
PLoS Genet. 2014 Sep 25;10(9):e1004574. doi: 10.1371/journal.pgen.1004574. eCollection 2014 Sep.
2
Differential regulation of the phosphorylation of Trimethyl-lysine27 histone H3 at serine 28 in distinct populations of striatal projection neurons.纹状体投射神经元不同群体中组蛋白H3的三甲基赖氨酸27在丝氨酸28处磷酸化的差异调节。
Neuropharmacology. 2016 Aug;107:89-99. doi: 10.1016/j.neuropharm.2016.02.037. Epub 2016 Mar 3.
3
Dopamine- and cAMP-regulated phosphoprotein of 32-kDa (DARPP-32)-dependent activation of extracellular signal-regulated kinase (ERK) and mammalian target of rapamycin complex 1 (mTORC1) signaling in experimental parkinsonism.多巴胺和环腺苷酸调节的 32kDa 磷酸蛋白(DARPP-32)依赖性细胞外信号调节激酶(ERK)和雷帕霉素靶蛋白复合物 1(mTORC1)信号在实验性帕金森病中的激活。
J Biol Chem. 2012 Aug 10;287(33):27806-12. doi: 10.1074/jbc.M112.388413. Epub 2012 Jun 29.
4
Critical involvement of cAMP/DARPP-32 and extracellular signal-regulated protein kinase signaling in L-DOPA-induced dyskinesia.环磷酸腺苷/多巴胺和3,5-二磷酸腺苷调节的磷酸蛋白-32信号通路及细胞外信号调节蛋白激酶信号通路在左旋多巴诱导的异动症中起关键作用。
J Neurosci. 2007 Jun 27;27(26):6995-7005. doi: 10.1523/JNEUROSCI.0852-07.2007.
5
A Role for Mitogen- and Stress-Activated Kinase 1 in L-DOPA-Induced Dyskinesia and ∆FosB Expression.有丝分裂原和应激激活激酶1在左旋多巴诱导的异动症及ΔFosB表达中的作用
Biol Psychiatry. 2016 Mar 1;79(5):362-371. doi: 10.1016/j.biopsych.2014.07.019. Epub 2014 Jul 28.
6
Polycomb group protein displacement and gene activation through MSK-dependent H3K27me3S28 phosphorylation.通过 MSK 依赖性 H3K27me3S28 磷酸化实现多梳蛋白组蛋白置换和基因激活。
Mol Cell. 2010 Sep 24;39(6):886-900. doi: 10.1016/j.molcel.2010.08.020.
7
Genetic deletion of GPR88 enhances the locomotor response to L-DOPA in experimental parkinsonism while counteracting the induction of dyskinesia.遗传敲除 GPR88 增强了实验性帕金森病对 L-DOPA 的运动反应,同时抵消了不自主运动的诱导。
Neuropharmacology. 2020 Jan 1;162:107829. doi: 10.1016/j.neuropharm.2019.107829. Epub 2019 Oct 24.
8
Pluripotency factors and Polycomb Group proteins repress aryl hydrocarbon receptor expression in murine embryonic stem cells.多能性因子和多梳蛋白家族蛋白抑制小鼠胚胎干细胞中芳烃受体的表达。
Stem Cell Res. 2014 Jan;12(1):296-308. doi: 10.1016/j.scr.2013.11.007. Epub 2013 Nov 16.
9
Distinct changes in cAMP and extracellular signal-regulated protein kinase signalling in L-DOPA-induced dyskinesia.L-DOPA 诱导异动症中 cAMP 和细胞外信号调节蛋白激酶信号的明显变化。
PLoS One. 2010 Aug 23;5(8):e12322. doi: 10.1371/journal.pone.0012322.
10
L-DOPA activates ERK signaling and phosphorylates histone H3 in the striatonigral medium spiny neurons of hemiparkinsonian mice.左旋多巴激活半侧帕金森病小鼠纹状体黑质中型多棘神经元中的ERK信号通路并使组蛋白H3磷酸化。
J Neurochem. 2009 Feb;108(3):621-33. doi: 10.1111/j.1471-4159.2008.05831.x.

引用本文的文献

1
Modifications on histone tails in Parkinson's disease.帕金森病中组蛋白尾部的修饰
SciBase Neurol. 2024;2(2). Epub 2024 Jul 22.
2
Differential Activation States of Direct Pathway Striatal Output Neurons during l-DOPA-Induced Dyskinesia Development.直接通路纹状体输出神经元在 l-DOPA 诱导的运动障碍发展过程中的差异激活状态。
J Neurosci. 2024 Jun 26;44(26):e0050242024. doi: 10.1523/JNEUROSCI.0050-24.2024.
3
Differential Epigenetic Changes in the Dorsal Hippocampus of Male and Female SAMP8 Mice: A Preliminary Study.雄性和雌性 SAMP8 小鼠背侧海马中的差异表观遗传学变化:一项初步研究。

本文引用的文献

1
Molecular adaptations of striatal spiny projection neurons during levodopa-induced dyskinesia.纹状体棘投射神经元在左旋多巴诱导的运动障碍中的分子适应。
Proc Natl Acad Sci U S A. 2014 Mar 25;111(12):4578-83. doi: 10.1073/pnas.1401819111. Epub 2014 Mar 5.
2
Transcriptional regulation by Polycomb group proteins.多梳蛋白家族通过转录进行调控。
Nat Struct Mol Biol. 2013 Oct;20(10):1147-55. doi: 10.1038/nsmb.2669.
3
Occupying chromatin: Polycomb mechanisms for getting to genomic targets, stopping transcriptional traffic, and staying put.
Int J Mol Sci. 2023 Aug 23;24(17):13084. doi: 10.3390/ijms241713084.
4
SNIP1 and PRC2 coordinate cell fates of neural progenitors during brain development.SNIP1 和 PRC2 在大脑发育过程中协调神经祖细胞的命运。
Nat Commun. 2023 Aug 8;14(1):4754. doi: 10.1038/s41467-023-40487-4.
5
EZH2 Methyltransferase Regulates Neuroinflammation and Neuropathic Pain.EZH2 甲基转移酶调控神经炎症和神经病理性疼痛。
Cells. 2023 Mar 31;12(7):1058. doi: 10.3390/cells12071058.
6
Shaking up the silence: consequences of HMGN1 antagonizing PRC2 in the Down syndrome brain.打破沉默:HMGN1 拮抗 PRC2 在唐氏综合征大脑中的后果。
Epigenetics Chromatin. 2022 Dec 3;15(1):39. doi: 10.1186/s13072-022-00471-6.
7
PRC2-mediated repression is essential to maintain identity and function of differentiated dopaminergic and serotonergic neurons.PRC2介导的基因沉默对于维持分化的多巴胺能和5-羟色胺能神经元的特性和功能至关重要。
Sci Adv. 2022 Aug 26;8(34):eabo1543. doi: 10.1126/sciadv.abo1543.
8
Neurons and Astrocytes Elicit Brain Region Specific Transcriptional Responses to Prion Disease in the Murine CA1 and Thalamus.神经元和星形胶质细胞引发小鼠CA1区和丘脑对朊病毒病的脑区特异性转录反应。
Front Neurosci. 2022 May 16;16:918811. doi: 10.3389/fnins.2022.918811. eCollection 2022.
9
The Signaling and Pharmacology of the Dopamine D1 Receptor.多巴胺D1受体的信号传导与药理学
Front Cell Neurosci. 2022 Jan 17;15:806618. doi: 10.3389/fncel.2021.806618. eCollection 2021.
10
Current Knowledge on the Background, Pathophysiology and Treatment of Levodopa-Induced Dyskinesia-Literature Review.左旋多巴诱发异动症的背景、病理生理学及治疗的当前知识——文献综述
J Clin Med. 2021 Sep 25;10(19):4377. doi: 10.3390/jcm10194377.
占据染色质:多梳机制用于到达基因组靶标、停止转录流并保持稳定。
Mol Cell. 2013 Mar 7;49(5):808-24. doi: 10.1016/j.molcel.2013.02.013.
4
Histone regulation in the CNS: basic principles of epigenetic plasticity.中枢神经系统中的组蛋白调控:表观遗传可塑性的基本原则。
Neuropsychopharmacology. 2013 Jan;38(1):3-22. doi: 10.1038/npp.2012.124. Epub 2012 Jul 25.
5
Dopamine- and cAMP-regulated phosphoprotein of 32-kDa (DARPP-32)-dependent activation of extracellular signal-regulated kinase (ERK) and mammalian target of rapamycin complex 1 (mTORC1) signaling in experimental parkinsonism.多巴胺和环腺苷酸调节的 32kDa 磷酸蛋白(DARPP-32)依赖性细胞外信号调节激酶(ERK)和雷帕霉素靶蛋白复合物 1(mTORC1)信号在实验性帕金森病中的激活。
J Biol Chem. 2012 Aug 10;287(33):27806-12. doi: 10.1074/jbc.M112.388413. Epub 2012 Jun 29.
6
Npas4 regulates a transcriptional program in CA3 required for contextual memory formation.Npas4 调控 CA3 中的转录程序,该程序对于情景记忆的形成是必需的。
Science. 2011 Dec 23;334(6063):1669-75. doi: 10.1126/science.1208049.
7
L-DOPA-Induced Dyskinesia and Abnormal Signaling in Striatal Medium Spiny Neurons: Focus on Dopamine D1 Receptor-Mediated Transmission.左旋多巴诱发的异动症与纹状体中等棘状神经元的异常信号传导:聚焦于多巴胺D1受体介导的传递
Front Behav Neurosci. 2011 Oct 24;5:71. doi: 10.3389/fnbeh.2011.00071. eCollection 2011.
8
Neuroprotection by neuropeptide Y in cell and animal models of Parkinson's disease.神经肽 Y 在帕金森病的细胞和动物模型中的神经保护作用。
Neurobiol Aging. 2012 Sep;33(9):2125-37. doi: 10.1016/j.neurobiolaging.2011.06.018. Epub 2011 Aug 3.
9
The epigenetic landscape of addiction.成瘾的表观遗传学景观。
Ann N Y Acad Sci. 2011 Jan;1216:99-113. doi: 10.1111/j.1749-6632.2010.05893.x.
10
The Polycomb complex PRC2 and its mark in life.多梳抑制复合物 PRC2 及其在生命中的标记。
Nature. 2011 Jan 20;469(7330):343-9. doi: 10.1038/nature09784.