Suppr超能文献

高迁移率族蛋白盒1通过抑制转录因子CREB的激活和nWASP的表达来抑制癌细胞的运动和转移。

High mobility group Box-1 inhibits cancer cell motility and metastasis by suppressing activation of transcription factor CREB and nWASP expression.

作者信息

Zuo Zhenghong, Che Xun, Wang Yulei, Li Bowen, Li Jingxia, Dai Wei, Lin Charles P, Huang Chuanshu

机构信息

Nelson Institute of Environmental Medicine, New York University School of Medicine, Tuxedo, NY. State Key Laboratory of Cellular Stress Biology, School of Life Sciences, Xiamen University, Xiamen, China.+ Contributed equally to this work.

Nelson Institute of Environmental Medicine, New York University School of Medicine, Tuxedo, NY. Contributed equally to this work.

出版信息

Oncotarget. 2014 Sep 15;5(17):7458-70. doi: 10.18632/oncotarget.2150.

Abstract

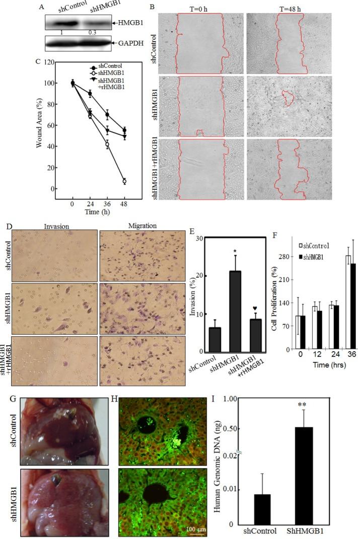
The ability to metastasize is a hallmark of malignant tumors, and metastasis is the principal cause of death of cancer patients. The High Mobility Group Box-1 (HMGB1) is a multifunction protein that serves as both a chromatin protein and an extracellular signaling molecule. Our current study demonstrated a novel mechanism of HMGB1 in the regulation of cancer cell actin polymerization, cell skeleton formation, cancer cell motility and metastasis. We found that knockdown of HMGB1 in human lung cancer A549 cells significantly increased cell β-actin polymerization, cell skeleton formation, cancer cell migration and invasion in vitro, as well as metastasis in vivo. And this increase could be inhibited by treatment of HMGB1 knockdown cells with recombinant human HMGB1. Further studies discovered that HMGB1 suppressed phosphorylation, nuclear translocation, and activation of CREB, by inhibiting nuclear translocation of PKA catalytic subunit. This reduces nWASP mRNA transcription and expression, further impairing cancer cell motility. Our findings on the novel mechanism underlying the HMGB1 anti-metastatic effect on cancer provides significant insight into the understanding of the nature of HMGB1 in cancer invasion and metastasis, further serving as key information for utilization of HMGB1 and its regulated downstream components as new targets for cancer therapy.

摘要

转移能力是恶性肿瘤的一个标志,而转移是癌症患者死亡的主要原因。高迁移率族蛋白B1(HMGB1)是一种多功能蛋白,既是一种染色质蛋白,也是一种细胞外信号分子。我们目前的研究揭示了HMGB1在调节癌细胞肌动蛋白聚合、细胞骨架形成、癌细胞运动和转移方面的一种新机制。我们发现,在人肺癌A549细胞中敲低HMGB1可显著增加细胞β-肌动蛋白聚合、细胞骨架形成、癌细胞在体外的迁移和侵袭以及在体内的转移。用重组人HMGB1处理敲低HMGB1的细胞可抑制这种增加。进一步的研究发现,HMGB1通过抑制PKA催化亚基的核转位来抑制CREB的磷酸化、核转位和激活。这减少了nWASP mRNA的转录和表达,进一步损害了癌细胞的运动能力。我们关于HMGB1对癌症抗转移作用的新机制的研究结果,为深入了解HMGB1在癌症侵袭和转移中的本质提供了重要见解,进一步为将HMGB1及其调控的下游成分用作癌症治疗的新靶点提供了关键信息。

https://cdn.ncbi.nlm.nih.gov/pmc/blobs/aad7/4202136/d9bff6effdf8/oncotarget-05-7458-g001.jpg

文献AI研究员

20分钟写一篇综述,助力文献阅读效率提升50倍。

立即体验

用中文搜PubMed

大模型驱动的PubMed中文搜索引擎

马上搜索

文档翻译

学术文献翻译模型,支持多种主流文档格式。

立即体验