Suppr超能文献

德国巴伐利亚州上侏罗统的弯嘴翼龙(Pterodactylus scolopaciceps Meyer,1860年)(翼龙目,翼手龙亚目):早期个体发育中翼龙隐秘分类单元的问题。

Pterodactylus scolopaciceps Meyer, 1860 (Pterosauria, Pterodactyloidea) from the Upper Jurassic of Bavaria, Germany: the problem of cryptic pterosaur taxa in early ontogeny.

作者信息

Vidovic Steven U, Martill David M

机构信息

School of Earth and Environmental sciences, University of Portsmouth, Portsmouth, United Kingdom.

出版信息

PLoS One. 2014 Oct 22;9(10):e110646. doi: 10.1371/journal.pone.0110646. eCollection 2014.

Abstract

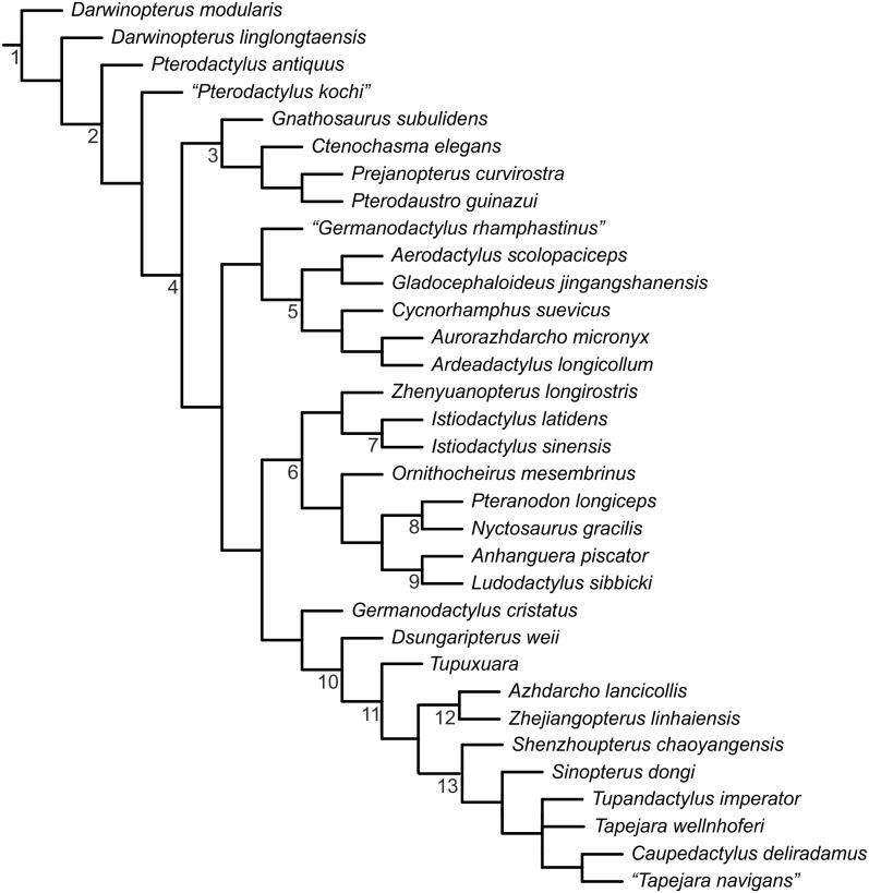
The taxonomy of the Late Jurassic pterodactyloid pterosaur Pterodactylus scolopaciceps Meyer, 1860 from the Solnhofen Limestone Formation of Bavaria, Germany is reviewed. Its nomenclatural history is long and complex, having been synonymised with both P. kochi (Wagner, 1837), and P. antiquus (Sömmerring, 1812). The majority of pterosaur species from the Solnhofen Limestone, including P. scolopaciceps are represented by juveniles. Consequently, specimens can appear remarkably similar due to juvenile characteristics detracting from taxonomic differences that are exaggerated in later ontogeny. Previous morphological and morphometric analyses have failed to separate species or even genera due to this problem, and as a result many species have been subsumed into a single taxon. A hypodigm for P. scolopaciceps, comprising of the holotype (BSP AS V 29 a/b) and material Broili referred to the taxon is described. P. scolopaciceps is found to be a valid taxon, but placement within Pterodactylus is inappropriate. Consequently, the new genus Aerodactylus is erected to accommodate it. Aerodactylus can be diagnosed on account of a unique suite of characters including jaws containing 16 teeth per-jaw, per-side, which are more sparsely distributed caudally and terminate rostral to the nasoantorbital fenestra; dorsal surface of the skull is subtly depressed rostral of the cranial table; rostrum very elongate (RI = ∼7), terminating in a point; orbits correspondingly low and elongate; elongate cervical vertebrae (approximately three times the length of their width); wing-metacarpal elongate, but still shorter than the ulna and first wing-phalanx; and pteroid approximately 65% of the total length of the ulna, straight and extremely thin (less than one third the width of the ulna). A cladistic analysis demonstrates that Aerodactylus is distinct from Pterodactylus, but close to Cycnorhamphus Seeley, 1870, Ardeadactylus Bennett, 2013a and Aurorazhdarcho Frey, Meyer and Tischlinger, 2011, consequently we erect the inclusive taxon Aurorazhdarchidae for their reception.

摘要

对来自德国巴伐利亚州索伦霍芬石灰岩组的晚侏罗世翼手龙类翼龙——1860年命名的弯嘴翼手龙(Pterodactylus scolopaciceps Meyer)的分类进行了综述。其命名历史漫长且复杂,曾被同物异名化为科氏翼手龙(P. kochi,Wagner,1837)和古翼手龙(P. antiquus,Sömmerring,1812)。索伦霍芬石灰岩中的大多数翼龙物种,包括弯嘴翼手龙,都以幼年个体为代表。因此,由于幼年特征掩盖了在个体发育后期会被放大的分类差异,标本看起来可能非常相似。由于这个问题,之前的形态学和形态测量分析未能区分物种甚至属,结果许多物种被归入了一个单一的分类单元。描述了弯嘴翼手龙的一个正模标本,包括正模(BSP AS V 29 a/b)以及布罗伊利归入该分类单元的标本。结果发现弯嘴翼手龙是一个有效的分类单元,但将其置于翼手龙属内并不合适。因此,建立了新属——风翼龙属(Aerodactylus)来容纳它。风翼龙可以根据一系列独特的特征来诊断,包括每侧上颌有16颗牙齿,这些牙齿在尾部分布更稀疏,在鼻眶前孔前方终止;颅骨背面在颅顶前方略微凹陷;吻部非常细长(RI约为7),末端为尖状;眼眶相应地低且细长;颈椎细长(约为其宽度的三倍);翼掌骨细长,但仍短于尺骨和第一翼指骨;翼骨约为尺骨总长度的65%,笔直且极细(不到尺骨宽度的三分之一)。系统发育分析表明,风翼龙与翼手龙不同,但与1870年的塞利天鹅嘴翼龙(Cycnorhamphus Seeley)、2013年的阿氏死爪翼龙(Ardeadactylus Bennett)以及2011年的奥氏曙光神龙(Aurorazhdarcho Frey、Meyer和Tischlinger)相近,因此我们建立了包容性分类单元——奥氏曙光神龙科(Aurorazhdarchidae)来包含它们。

https://cdn.ncbi.nlm.nih.gov/pmc/blobs/cd55/4206445/1bb66711f0ff/pone.0110646.g001.jpg

文献AI研究员

20分钟写一篇综述,助力文献阅读效率提升50倍。

立即体验

用中文搜PubMed

大模型驱动的PubMed中文搜索引擎

马上搜索

文档翻译

学术文献翻译模型,支持多种主流文档格式。

立即体验