Kang R, Hou W, Zhang Q, Chen R, Lee Y J, Bartlett D L, Lotze M T, Tang D, Zeh H J
Division of Gastrointestinal Surgical Oncology, Department of Surgery, University of Pittsburgh Cancer Institute, University of Pittsburgh, Pittsburgh, PA 15219, USA.
Cell Death Dis. 2014 Oct 23;5(10):e1480. doi: 10.1038/cddis.2014.445.
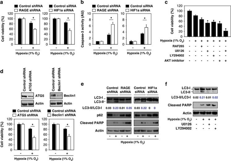
A hypoxic tumor microenvironment is characteristic of many cancer types, including one of the most lethal, pancreatic cancer. We recently demonstrated that the receptor for advanced glycation end products (RAGE) has an important role in promoting the development of pancreatic cancer and attenuating the response to chemotherapy. We now demonstrate that binding of RAGE to oncogenic KRAS facilitates hypoxia-inducible factor 1 (HIF1)α activation and promotes pancreatic tumor growth under hypoxic conditions. Hypoxia induces NF-κB-dependent and HIF1α-independent RAGE expression in pancreatic tumor cells. Moreover, the interaction between RAGE and mutant KRAS increases under hypoxia, which in turn sustains KRAS signaling pathways (RAF-MEK-ERK and PI3K-AKT), facilitating stabilization and transcriptional activity of HIF1α. Knock down of RAGE in vitro inhibits KRAS signaling, promotes HIF1α degradation, and increases hypoxia-induced pancreatic tumor cell death. RAGE-deficient mice have impaired oncogenic KRAS-driven pancreatic tumor growth with significant downregulation of the HIF1α signaling pathway. Our results provide a novel mechanistic link between NF-κB, KRAS, and HIF1α, three potent molecular pathways in the cellular response to hypoxia during pancreatic tumor development and suggest alternatives for preventive and therapeutic strategies.
缺氧的肿瘤微环境是包括最致命的癌症类型之一胰腺癌在内的多种癌症的特征。我们最近证明,晚期糖基化终产物受体(RAGE)在促进胰腺癌发展和减弱化疗反应中起重要作用。我们现在证明,RAGE与致癌性KRAS的结合促进缺氧诱导因子1(HIF1)α的激活,并在缺氧条件下促进胰腺肿瘤生长。缺氧诱导胰腺肿瘤细胞中NF-κB依赖性和HIF1α非依赖性RAGE表达。此外,在缺氧条件下,RAGE与突变型KRAS之间的相互作用增加,这反过来维持KRAS信号通路(RAF-MEK-ERK和PI3K-AKT),促进HIF1α的稳定和转录活性。体外敲低RAGE可抑制KRAS信号传导,促进HIF1α降解,并增加缺氧诱导的胰腺肿瘤细胞死亡。RAGE缺陷小鼠的致癌性KRAS驱动的胰腺肿瘤生长受损,HIF1α信号通路明显下调。我们的结果提供了NF-κB、KRAS和HIF1α之间的一种新的机制联系,这是胰腺肿瘤发展过程中细胞对缺氧反应的三种强大分子途径,并为预防和治疗策略提供了替代方案。