Suppr超能文献

微小RNA-30b的过表达改善了腺病毒介导的喉癌p53癌症基因治疗。

Overexpression of microRNA-30b improves adenovirus-mediated p53 cancer gene therapy for laryngeal carcinoma.

作者信息

Li Liang, Wang Binquan

机构信息

Department of Otolaryngology, Head and Neck Surgery, the First Hospital, Shanxi Medical University, 85 South Jiefang Road, Taiyuan 030001, China.

出版信息

Int J Mol Sci. 2014 Oct 29;15(11):19729-40. doi: 10.3390/ijms151119729.

Abstract

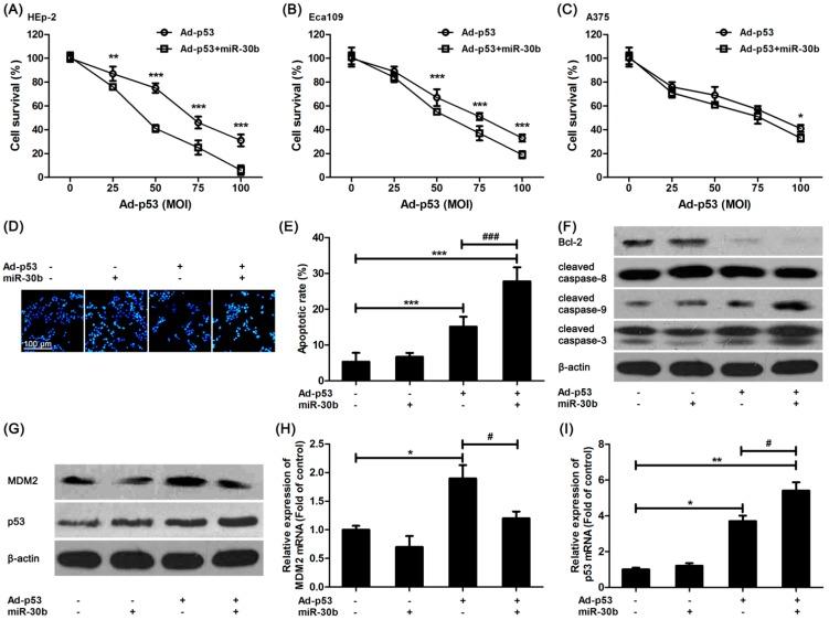
MicroRNAs play important roles in laryngeal carcinoma and other cancers. However, the expression of microRNAs in paracancerous tissue has been studied less. Here, using laser capture microdissection (LCM), we detected the expression of microRNAs in paracancerous tissues. Among all down-regulated microRNAs in the center area of tumor tissues, only miR-30b expression was significantly reduced in paracancerous tissues compared to surgical margins. Therefore, to further investigate the effect of miR-30b on laryngeal carcinoma, we stably overexpressed miR-30b in laryngeal carcinoma cell line HEp-2 cells. It was found that although there was no significant difference in cell viability between miR-30b overexpressed cells and control HEp-2 cells, p53 expression was obviously enhanced in miR-30b overexpressed cells. Whether miR-30b could improve the anti-tumor effect of adenovirus-p53 (Ad-p53) in laryngeal carcinoma and other cancer cell lines was also evaluated. It was found that in miR-30b overexpressed HEp-2 cells, p53-mediated tumor cell apoptosis was obviously increased both in vitro and in vivo. MDM2-p53 interaction might be involved in miR-30b-mediated anti-tumor effect. Together, results suggested that miR-30b could modulate p53 pathway and enhance p53 gene therapy-induced apoptosis in laryngeal carcinoma, which could provide a novel microRNA target in tumor therapy.

摘要

微小RNA在喉癌和其他癌症中发挥着重要作用。然而,微小RNA在癌旁组织中的表达研究较少。在此,我们使用激光捕获显微切割技术(LCM)检测了癌旁组织中微小RNA的表达。在肿瘤组织中心区域所有下调的微小RNA中,与手术切缘相比,仅癌旁组织中miR-30b的表达显著降低。因此,为进一步研究miR-30b对喉癌的影响,我们在喉癌细胞系HEp-2细胞中稳定过表达miR-30b。结果发现,虽然miR-30b过表达细胞与对照HEp-2细胞之间的细胞活力无显著差异,但miR-30b过表达细胞中p53的表达明显增强。我们还评估了miR-30b是否能增强腺病毒-p53(Ad-p53)在喉癌及其他癌细胞系中的抗肿瘤作用。结果发现,在miR-30b过表达的HEp-2细胞中,p53介导的肿瘤细胞凋亡在体外和体内均明显增加。MDM2-p53相互作用可能参与了miR-30b介导的抗肿瘤作用。总之,结果表明miR-30b可调节p53通路并增强p53基因治疗诱导的喉癌细胞凋亡,这可为肿瘤治疗提供一个新的微小RNA靶点。

https://cdn.ncbi.nlm.nih.gov/pmc/blobs/510e/4264135/493659b0eb1e/ijms-15-19729-g001.jpg

文献AI研究员

20分钟写一篇综述,助力文献阅读效率提升50倍。

立即体验

用中文搜PubMed

大模型驱动的PubMed中文搜索引擎

马上搜索

文档翻译

学术文献翻译模型,支持多种主流文档格式。

立即体验