Suppr超能文献

溶血磷脂酸、鞘氨醇 1-磷酸和 LIF 对人神经祖细胞中神经分化和 Erk 和 Akt 激酶的集中调控:LPA1 受体的特定作用。

Convergent regulation of neuronal differentiation and Erk and Akt kinases in human neural progenitor cells by lysophosphatidic acid, sphingosine 1-phosphate, and LIF: specific roles for the LPA1 receptor.

机构信息

Department of Pharmaceutical and Biomedical Sciences, University of Georgia, Athens, GA, USA.

Department of Animal and Dairy Science, Regenerative Bioscience Center, University of Georgia, Athens, GA, USA.

出版信息

ASN Neuro. 2014 Nov 24;6(6). doi: 10.1177/1759091414558416. Print 2014.

Abstract

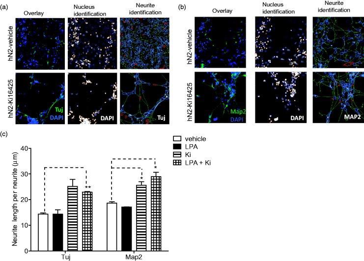
The bioactive lysophospholipids lysophosphatidic acid (LPA) and sphingosine 1-phosphate (S1P) have diverse effects on the developing nervous system and neural progenitors, but the molecular basis for their pleiotropic effects is poorly understood. We previously defined LPA and S1P signaling in proliferating human neural progenitor (hNP) cells, and the current study investigates their role in neuronal differentiation of these cells. Differentiation in the presence of LPA or S1P significantly enhanced cell survival and decreased expression of neuronal markers. Further, the LPA receptor antagonist Ki16425 fully blocked the effects of LPA, and differentiation in the presence of Ki16425 dramatically enhanced neurite length. LPA and S1P robustly activated Erk, but surprisingly both strongly suppressed Akt activation. Ki16425 and pertussis toxin blocked LPA activation of Erk but not LPA inhibition of Akt, suggesting distinct receptor and G-protein subtypes mediate these effects. Finally, we explored cross talk between lysophospholipid signaling and the cytokine leukemia inhibitory factor (LIF). LPA/S1P effects on neuronal differentiation were amplified in the presence of LIF. Similarly, the ability of LPA/S1P to regulate Erk and Akt was impacted by the presence of LIF; LIF enhanced the inhibitory effect of LPA/S1P on Akt phosphorylation, while LIF blunted the activation of Erk by LPA/S1P. Taken together, our results suggest that LPA and S1P enhance survival and inhibit neuronal differentiation of hNP cells, and LPA1 is critical for the effect of LPA. The pleiotropic effects of LPA may reflect differences in receptor subtype expression or cross talk with LIF receptor signaling.

摘要

生物活性溶血磷脂酰胆碱溶血磷脂酸 (LPA) 和鞘氨醇 1-磷酸 (S1P) 对发育中的神经系统和神经祖细胞有多种影响,但它们的多效性作用的分子基础知之甚少。我们之前定义了增殖中的人神经祖细胞 (hNP) 细胞中的 LPA 和 S1P 信号,本研究调查了它们在这些细胞的神经元分化中的作用。在 LPA 或 S1P 的存在下分化显著增强了细胞存活并降低了神经元标志物的表达。此外,LPA 受体拮抗剂 Ki16425 完全阻断了 LPA 的作用,并且 Ki16425 存在下的分化极大地增强了神经突长度。LPA 和 S1P 强烈激活 Erk,但令人惊讶的是,两者都强烈抑制 Akt 激活。Ki16425 和百日咳毒素阻断了 LPA 对 Erk 的激活,但不阻断 LPA 对 Akt 的抑制,这表明不同的受体和 G 蛋白亚型介导了这些作用。最后,我们探讨了溶血磷脂信号与细胞因子白血病抑制因子 (LIF) 之间的串扰。在 LIF 的存在下,LPA/S1P 对神经元分化的影响被放大。同样,LPA/S1P 调节 Erk 和 Akt 的能力受到 LIF 的存在的影响;LIF 增强了 LPA/S1P 对 Akt 磷酸化的抑制作用,而 LIF 减弱了 LPA/S1P 对 Erk 的激活作用。总之,我们的结果表明,LPA 和 S1P 增强 hNP 细胞的存活并抑制其神经元分化,并且 LPA1 对于 LPA 的作用至关重要。LPA 的多效性作用可能反映了受体亚型表达的差异或与 LIF 受体信号的串扰。

https://cdn.ncbi.nlm.nih.gov/pmc/blobs/3611/4357610/49cb3dd77180/10.1177_1759091414558416-fig1.jpg

文献AI研究员

20分钟写一篇综述,助力文献阅读效率提升50倍。

立即体验

用中文搜PubMed

大模型驱动的PubMed中文搜索引擎

马上搜索

文档翻译

学术文献翻译模型,支持多种主流文档格式。

立即体验