Kawanishi Yoshitaka, Nakasa Tomoyuki, Shoji Takeshi, Hamanishi Michio, Shimizu Ryo, Kamei Naosuke, Usman Muhammad Andry, Ochi Mitsuo
Arthritis Res Ther. 2014 Nov 28;16(6):488. doi: 10.1186/s13075-014-0488-y.
The important functions of the meniscus are shock absorption, passive stabilization and load transmission of the knee. Because of the avascularity of two-thirds of the meniscal center region, the treatment of tears in this area is hard. Recently, microRNAs have been proven to play an important role in the pathogenesis of diseases. We focused on microRNA (miR)-210, which plays a wide spectrum of roles comprising mitochondrial metabolism, angiogenesis, DNA repair and cell survival. This study aimed to investigate the effect of intra-articular injection of synthetic miR-210 on the injured meniscus in the avascular zone.
The middle segments of the medial meniscus of Spraque Dawley rats were incised longitudinally with a scalpel. An intra-articular injection of double-stranded (ds) miR-210 (for control group using control dsRNA) with atelocollagen was administered immediately after injury. Four weeks and 12 weeks after the injection, we conducted a histologic evaluation, immunohistochemical evaluation and Real-time PCR analysis. In vitro, the inner meniscus and synovial cells were isolated from rat knee joint, and were transfected with ds miR-210 or control dsRNA. Real-time PCR and immunohistochemical evaluations were performed.
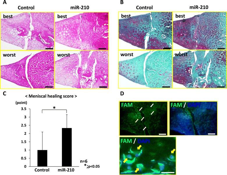
Twenty-four hours after the injection, FAM (Fluorescein amidite) labeled miR-210 was observed in the cells around the injured site. Four weeks after the injection, the injured site of the miR-210 group was filled with repaired tissue while that of the control was not repaired. In gene expression analysis of the meniscus, the expression of miR-210, Collagen type 2 alpha 1 (Col2a1), Vascular endothelial growth factor (VEGF), and Fibroblast growth factor-2 (FGF2) in the miR-210 group was significantly higher than that in the control. At 12 weeks, the intra-articular injection of miR-210 had healed the injured site of the meniscus and had prevented articular cartilage degeneration. In vitro, miR-210 upregulated Col2a1 expression in the meniscus cells and VEGF and FGF2 expression in the synovial cells.
An intra-articular injection of ds miR-210 was effective in the healing of the damaged white zone meniscus through promotion of the collagen type 2 production from meniscus cells and through upregulated of VEGF and FGF2 from synovial cells.
半月板的重要功能包括减震、被动稳定以及膝关节的负荷传递。由于半月板中心区域三分之二无血管,该区域撕裂伤的治疗颇具难度。近来,微小RNA已被证实参与多种疾病的发病机制。我们聚焦于微小RNA(miR)-210,其在包括线粒体代谢、血管生成、DNA修复及细胞存活等广泛过程中发挥作用。本研究旨在探究关节腔内注射合成的miR-210对无血管区损伤半月板的影响。
用手术刀纵向切开Spraque Dawley大鼠内侧半月板的中段。损伤后立即将双链(ds)miR-210(对照组使用对照dsRNA)与去端胶原蛋白进行关节腔内注射。注射后4周和12周,进行组织学评估、免疫组化评估及实时聚合酶链反应分析。体外实验中,从大鼠膝关节分离内侧半月板和滑膜细胞,用ds miR-210或对照dsRNA进行转染。进行实时聚合酶链反应和免疫组化评估。
注射后24小时,在损伤部位周围的细胞中观察到荧光素酰胺(FAM)标记的miR-210。注射后4周,miR-210组损伤部位充满修复组织,而对照组未修复。在半月板的基因表达分析中,miR-210组中miR-210、Ⅱ型胶原α1(Col2a1)、血管内皮生长因子(VEGF)和成纤维细胞生长因子-2(FGF2)的表达显著高于对照组。12周时,关节腔内注射miR-210使半月板损伤部位愈合,并防止了关节软骨退变。体外实验中,miR-210上调了半月板细胞中Col2a1的表达以及滑膜细胞中VEGF和FGF2的表达。
关节腔内注射ds miR-210可通过促进半月板细胞产生Ⅱ型胶原以及上调滑膜细胞中VEGF和FGF2,有效促进受损半月板白色区的愈合。