Wang Xiao-Kun, To Kenneth Kin Wah, Huang Li-Yan, Xu Jing-Hong, Yang Ke, Wang Fang, Huang Zhen-Cong, Ye Sheng, Fu Li-Wu
State Key Laboratory of Oncology in South China, Cancer Center, Sun Yat-sen University, Collaborative Innovation Center for Cancer Medicine, Guangzhou 510060, China.
School of Pharmacy, The Chinese University of Hong Kong, Hong Kong, P.R. China.
Oncotarget. 2014 Dec 15;5(23):11971-85. doi: 10.18632/oncotarget.2647.
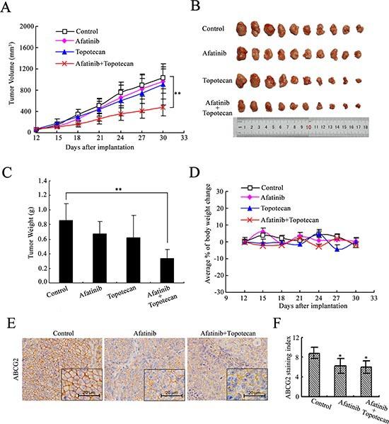
Multidrug resistance (MDR) to chemotherapeutic drugs is a formidable barrier to the success of cancer chemotherapy. Expressions of ATP-binding cassette (ABC) transporters contribute to clinical MDR phenotype. In this study, we found that afatinib, a small molecule tyrosine kinase inhibitor (TKI) targeting EGFR, HER-2 and HER-4, reversed the chemoresistance mediated by ABCG2 in vitro, but had no effect on that mediated by multidrug resistance protein ABCB1 and ABCC1. In addition, afatinib, in combination with topotecan, significantly inhibited the growth of ABCG2- overexpressing cell xenograft tumors in vivo. Mechanistic investigations exhibited that afatinib significantly inhibited ATPase activity of ABCG2 and downregulated expression level of ABCG2, which resulted in the suppression of efflux activity of ABCG2 in parallel to the increase of intracellular accumulation of ABCG2 substrate anticancer agents. Taken together, our findings may provide a new and useful combinational therapeutic strategy of afatinib with chemotherapeutical drug for the patients with ABCG2 overexpressing cancer cells.
对化疗药物的多药耐药性(MDR)是癌症化疗成功的一个巨大障碍。ATP结合盒(ABC)转运蛋白的表达促成了临床MDR表型。在本研究中,我们发现阿法替尼,一种靶向表皮生长因子受体(EGFR)、人表皮生长因子受体2(HER-2)和人表皮生长因子受体4(HER-4)的小分子酪氨酸激酶抑制剂(TKI),在体外可逆转由ABCG2介导的化疗耐药性,但对由多药耐药蛋白ABCB1和ABCC1介导的耐药性无效。此外,阿法替尼与拓扑替康联合使用,在体内可显著抑制过表达ABCG2的细胞异种移植瘤的生长。机制研究表明,阿法替尼可显著抑制ABCG2的ATP酶活性,并下调ABCG2的表达水平,这导致ABCG2的外排活性受到抑制,同时ABCG2底物抗癌药物的细胞内积累增加。综上所述,我们的研究结果可能为过表达ABCG2癌细胞的患者提供一种阿法替尼与化疗药物联合使用的新的有效治疗策略。