• 文献检索
  • 文档翻译
  • 深度研究
  • 学术资讯
  • Suppr Zotero 插件Zotero 插件
  • 邀请有礼
  • 套餐&价格
  • 历史记录
应用&插件
Suppr Zotero 插件Zotero 插件浏览器插件Mac 客户端Windows 客户端微信小程序
定价
高级版会员购买积分包购买API积分包
服务
文献检索文档翻译深度研究API 文档MCP 服务
关于我们
关于 Suppr公司介绍联系我们用户协议隐私条款
关注我们

Suppr 超能文献

核心技术专利:CN118964589B侵权必究
粤ICP备2023148730 号-1Suppr @ 2026

文献检索

告别复杂PubMed语法,用中文像聊天一样搜索,搜遍4000万医学文献。AI智能推荐,让科研检索更轻松。

立即免费搜索

文件翻译

保留排版,准确专业,支持PDF/Word/PPT等文件格式,支持 12+语言互译。

免费翻译文档

深度研究

AI帮你快速写综述,25分钟生成高质量综述,智能提取关键信息,辅助科研写作。

立即免费体验

Ire1对于XBP1/HAC1剪接和RIDD具有不同的催化机制。

Ire1 has distinct catalytic mechanisms for XBP1/HAC1 splicing and RIDD.

作者信息

Tam Arvin B, Koong Albert C, Niwa Maho

机构信息

Division of Biological Sciences, Section of Molecular Biology, UCSD, La Jolla, CA 92093-0377, USA.

Department of Radiation Oncology, Stanford School of Medicine, Stanford, CA 94305-5152, USA.

出版信息

Cell Rep. 2014 Nov 6;9(3):850-8. doi: 10.1016/j.celrep.2014.09.016. Epub 2014 Oct 30.

DOI:10.1016/j.celrep.2014.09.016
PMID:25437541
原文链接:https://pmc.ncbi.nlm.nih.gov/articles/PMC4486022/
Abstract

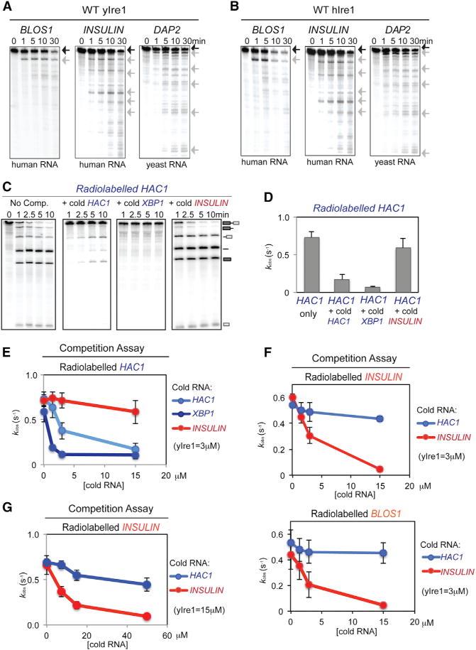
An evolutionarily conserved unfolded protein response (UPR) component, IRE1, cleaves XBP1/HAC1 introns in order to generate spliced mRNAs that are translated into potent transcription factors. IRE1 also cleaves endoplasmic-reticulum-associated RNAs leading to their decay, an activity termed regulated IRE1-dependent decay (RIDD); however, the mechanism by which IRE1 differentiates intron cleavage from RIDD is not well understood. Using in vitro experiments, we found that IRE1 has two different modes of action: XBP1/HAC1 is cleaved by IRE1 subunits acting cooperatively within IRE1 oligomers, whereas a single subunit of IRE1 performs RIDD without cooperativity. Furthermore, these distinct activities can be separated by complementation of catalytically inactive IRE1 RNase and mutations at oligomerization interfaces. Using an IRE1 RNase inhibitor, STF-083010, selective inhibition of XBP1 splicing indicates that XBP1 promotes cell survival, whereas RIDD leads to cell death, revealing modulation of IRE1 activities as a drug-development strategy.

摘要

一种进化上保守的未折叠蛋白反应(UPR)组分IRE1,切割XBP1/HAC1内含子以产生剪接的mRNA,这些mRNA被翻译为强效转录因子。IRE1还切割内质网相关RNA导致其降解,这种活性称为受调控的IRE1依赖性降解(RIDD);然而,IRE1区分内含子切割和RIDD的机制尚不清楚。通过体外实验,我们发现IRE1有两种不同的作用模式:XBP1/HAC1被IRE1亚基在IRE1寡聚体内协同作用切割,而IRE1的单个亚基进行RIDD时无协同作用。此外,这些不同的活性可以通过催化无活性的IRE1核糖核酸酶的互补和寡聚化界面处的突变来分离。使用IRE1核糖核酸酶抑制剂STF-083010,对XBP1剪接的选择性抑制表明XBP1促进细胞存活,而RIDD导致细胞死亡,揭示了调节IRE1活性作为一种药物开发策略。

https://cdn.ncbi.nlm.nih.gov/pmc/blobs/12ed/4486022/5d8d6bbffc83/nihms676264f4.jpg
https://cdn.ncbi.nlm.nih.gov/pmc/blobs/12ed/4486022/5e8fd87d0575/nihms676264f1.jpg
https://cdn.ncbi.nlm.nih.gov/pmc/blobs/12ed/4486022/fe8158f19a93/nihms676264f2.jpg
https://cdn.ncbi.nlm.nih.gov/pmc/blobs/12ed/4486022/f6d63baaec60/nihms676264f3.jpg
https://cdn.ncbi.nlm.nih.gov/pmc/blobs/12ed/4486022/5d8d6bbffc83/nihms676264f4.jpg
https://cdn.ncbi.nlm.nih.gov/pmc/blobs/12ed/4486022/5e8fd87d0575/nihms676264f1.jpg
https://cdn.ncbi.nlm.nih.gov/pmc/blobs/12ed/4486022/fe8158f19a93/nihms676264f2.jpg
https://cdn.ncbi.nlm.nih.gov/pmc/blobs/12ed/4486022/f6d63baaec60/nihms676264f3.jpg
https://cdn.ncbi.nlm.nih.gov/pmc/blobs/12ed/4486022/5d8d6bbffc83/nihms676264f4.jpg

相似文献

1
Ire1 has distinct catalytic mechanisms for XBP1/HAC1 splicing and RIDD.Ire1对于XBP1/HAC1剪接和RIDD具有不同的催化机制。
Cell Rep. 2014 Nov 6;9(3):850-8. doi: 10.1016/j.celrep.2014.09.016. Epub 2014 Oct 30.
2
Cleavage of BLOC1S1 mRNA by IRE1 Is Sequence Specific, Temporally Separate from XBP1 Splicing, and Dispensable for Cell Viability under Acute Endoplasmic Reticulum Stress.IRE1对BLOC1S1 mRNA的切割具有序列特异性,在时间上与XBP1剪接分开,并且在急性内质网应激下对细胞活力而言并非必需。
Mol Cell Biol. 2015 Jun;35(12):2186-202. doi: 10.1128/MCB.00013-15. Epub 2015 Apr 13.
3
Conserved RNA structures in the non-canonical Hac1/Xbp1 intron.非典型 Hac1/Xbp1 内含子中的保守 RNA 结构。
RNA Biol. 2011 Jul-Aug;8(4):552-6. doi: 10.4161/rna.8.4.15396. Epub 2011 Jul 1.
4
ER stress signaling by regulated splicing: IRE1/HAC1/XBP1.通过可变剪接的内质网应激信号传导:肌醇需求酶1/活化转录因子6/ X盒结合蛋白1
Methods. 2005 Apr;35(4):395-416. doi: 10.1016/j.ymeth.2005.03.001.
5
Ire1-mediated decay in mammalian cells relies on mRNA sequence, structure, and translational status.IRE1介导的哺乳动物细胞中的衰变依赖于mRNA序列、结构和翻译状态。
Mol Biol Cell. 2015 Aug 15;26(16):2873-84. doi: 10.1091/mbc.E15-02-0074. Epub 2015 Jun 24.
6
Unfolded protein response transducer IRE1-mediated signaling independent of XBP1 mRNA splicing is not required for growth and development of medaka fish.未折叠蛋白反应传感器 IRE1 介导的信号转导不依赖于 XBP1 mRNA 剪接对于斑马鱼的生长和发育不是必需的。
Elife. 2017 Sep 27;6:e26845. doi: 10.7554/eLife.26845.
7
Specificity in endoplasmic reticulum-stress signaling in yeast entails a step-wise engagement of HAC1 mRNA to clusters of the stress sensor Ire1.酵母内质网应激信号传导中的特异性需要HAC1 mRNA逐步与应激传感器Ire1的簇结合。
Elife. 2014 Dec 30;3:e05031. doi: 10.7554/eLife.05031.
8
Ribosome depurination by ricin leads to inhibition of endoplasmic reticulum stress-induced mRNA splicing on the ribosome.蓖麻毒素使核糖体脱嘌呤,从而抑制内质网应激诱导的核糖体 mRNA 剪接。
J Biol Chem. 2019 Nov 22;294(47):17848-17862. doi: 10.1074/jbc.RA119.009128. Epub 2019 Oct 17.
9
Principles of IRE1 modulation using chemical tools.使用化学工具调控IRE1的原理。
Methods Enzymol. 2011;490:271-94. doi: 10.1016/B978-0-12-385114-7.00016-7.
10
Regulated IRE1-dependent decay participates in curtailing immunoglobulin secretion from plasma cells.调控的 IRE1 依赖性衰减参与了浆细胞中免疫球蛋白分泌的衰减。
Eur J Immunol. 2014 Mar;44(3):867-76. doi: 10.1002/eji.201343953. Epub 2013 Dec 23.

引用本文的文献

1
Optogenetic Clustering of Human IRE1 Reveals Differential Regulation of Transcription and mRNA Splice Isoform Abundance by the UPR.人类IRE1的光遗传学聚类揭示了未折叠蛋白反应对转录和mRNA剪接异构体丰度的差异调节。
bioRxiv. 2025 Jul 21:2025.07.16.665212. doi: 10.1101/2025.07.16.665212.
2
Endoplasmic reticulum stress in non-small cell lung cancer.非小细胞肺癌中的内质网应激
Am J Cancer Res. 2025 Apr 25;15(4):1829-1851. doi: 10.62347/RGRQ7608. eCollection 2025.
3
Modulation of Ire1-Xbp1 Defense Pathway in Encephalomyocarditis Virus-Infected HeLa Cells.

本文引用的文献

1
A synthetic biology approach identifies the mammalian UPR RNA ligase RtcB.一种合成生物学方法鉴定出了哺乳动物未折叠蛋白反应RNA连接酶RtcB。
Mol Cell. 2014 Sep 4;55(5):758-70. doi: 10.1016/j.molcel.2014.06.032. Epub 2014 Jul 31.
2
Defects in IRE1 enhance cell death and fail to degrade mRNAs encoding secretory pathway proteins in the Arabidopsis unfolded protein response.内质网激酶 IRE1 缺陷增强细胞死亡,并不能使拟南芥未折叠蛋白反应中编码分泌途径蛋白的 mRNA 降解。
Proc Natl Acad Sci U S A. 2013 Apr 2;110(14):5713-8. doi: 10.1073/pnas.1219047110. Epub 2013 Mar 18.
3
Membrane lipid saturation activates endoplasmic reticulum unfolded protein response transducers through their transmembrane domains.
脑心肌炎病毒感染的HeLa细胞中Ire1-Xbp1防御途径的调控
Viruses. 2025 Mar 2;17(3):360. doi: 10.3390/v17030360.
4
Deficiency in Yeast Induces Endoplasmic Reticulum Stress and Shortens the Chronological Lifespan.酵母中的缺陷会引发内质网应激并缩短时序寿命。
Biomolecules. 2025 Feb 12;15(2):271. doi: 10.3390/biom15020271.
5
Regulation of chondrocyte apoptosis in osteoarthritis by endoplasmic reticulum stress.内质网应激对骨关节炎中软骨细胞凋亡的调控
Cell Stress Chaperones. 2024 Dec;29(6):750-763. doi: 10.1016/j.cstres.2024.11.001. Epub 2024 Nov 6.
6
Roles of X-box binding protein 1 in liver pathogenesis.X盒结合蛋白1在肝脏发病机制中的作用。
Clin Mol Hepatol. 2025 Jan;31(1):1-31. doi: 10.3350/cmh.2024.0441. Epub 2024 Oct 2.
7
Two-metal ion mechanism of DNA cleavage by activated, filamentous SgrAI.被激活的、丝状 SgrAI 对 DNA 进行切割的双金属离子机制。
J Biol Chem. 2024 Aug;300(8):107576. doi: 10.1016/j.jbc.2024.107576. Epub 2024 Jul 14.
8
Congress of multiple dimers is needed for cross-phosphorylation of IRE1α and its RNase activity.需要多个二聚体的形成来实现 IRE1α 的交叉磷酸化及其 RNase 活性。
Life Sci Alliance. 2024 Jun 17;7(9). doi: 10.26508/lsa.202302562. Print 2024 Sep.
9
Kaempferol attenuates particle-induced osteogenic impairment by regulating ER stress via the IRE1α-XBP1s pathway.山奈酚通过调节内质网应激通过 IRE1α-XBP1s 通路来减轻颗粒诱导的成骨损伤。
J Biol Chem. 2024 Jun;300(6):107394. doi: 10.1016/j.jbc.2024.107394. Epub 2024 May 18.
10
IRE1α determines ferroptosis sensitivity through regulation of glutathione synthesis.IRE1α 通过调节谷胱甘肽合成来决定细胞铁死亡敏感性。
Nat Commun. 2024 May 15;15(1):4114. doi: 10.1038/s41467-024-48330-0.
膜脂饱和度通过其跨膜结构域激活内质网未折叠蛋白反应传感器。
Proc Natl Acad Sci U S A. 2013 Mar 19;110(12):4628-33. doi: 10.1073/pnas.1217611110. Epub 2013 Mar 4.
4
BiP-bound and nonclustered mode of Ire1 evokes a weak but sustained unfolded protein response.IRE1 结合非聚集模式引发微弱但持续的未折叠蛋白反应。
Genes Cells. 2013 Apr;18(4):288-301. doi: 10.1111/gtc.12035. Epub 2013 Feb 6.
5
The unfolded protein response in fission yeast modulates stability of select mRNAs to maintain protein homeostasis.裂殖酵母中的未折叠蛋白反应调节特定mRNA的稳定性以维持蛋白质稳态。
Elife. 2012 Oct 15;1:e00048. doi: 10.7554/eLife.00048.
6
IRE1α cleaves select microRNAs during ER stress to derepress translation of proapoptotic Caspase-2.IRE1α 在 ER 应激过程中切割特定 microRNAs,从而解除对促凋亡 Caspase-2 的翻译抑制。
Science. 2012 Nov 9;338(6108):818-22. doi: 10.1126/science.1226191. Epub 2012 Oct 4.
7
IRE1α activation protects mice against acetaminophen-induced hepatotoxicity.IRE1α 激活可保护小鼠免受对乙酰氨基酚诱导的肝毒性。
J Exp Med. 2012 Feb 13;209(2):307-18. doi: 10.1084/jem.20111298. Epub 2012 Jan 30.
8
Structural and functional basis for RNA cleavage by Ire1.IRE1 介导的 RNA 剪切的结构与功能基础
BMC Biol. 2011 Jul 6;9:47. doi: 10.1186/1741-7007-9-47.
9
Attenuation of yeast UPR is essential for survival and is mediated by IRE1 kinase.酵母 UPR 的衰减对于生存是必需的,并且由 IRE1 激酶介导。
J Cell Biol. 2011 Apr 4;193(1):41-50. doi: 10.1083/jcb.201008071. Epub 2011 Mar 28.
10
Structure of the Ire1 autophosphorylation complex and implications for the unfolded protein response.IRE1 自磷酸化复合物的结构及其对未折叠蛋白反应的影响。
EMBO J. 2011 Mar 2;30(5):894-905. doi: 10.1038/emboj.2011.18. Epub 2011 Feb 11.