Kao Shih-Han, Tseng Chen-Yuan, Wan Chih-Ling, Su Yu-Han, Hsieh Chang-Che, Pi Haiwei, Hsu Hwei-Jan
Institute of Cellular and Organismic Biology, Academia Sinica, Taipei, 11529, Taiwan.
Aging Cell. 2015 Feb;14(1):25-34. doi: 10.1111/acel.12288. Epub 2014 Dec 3.
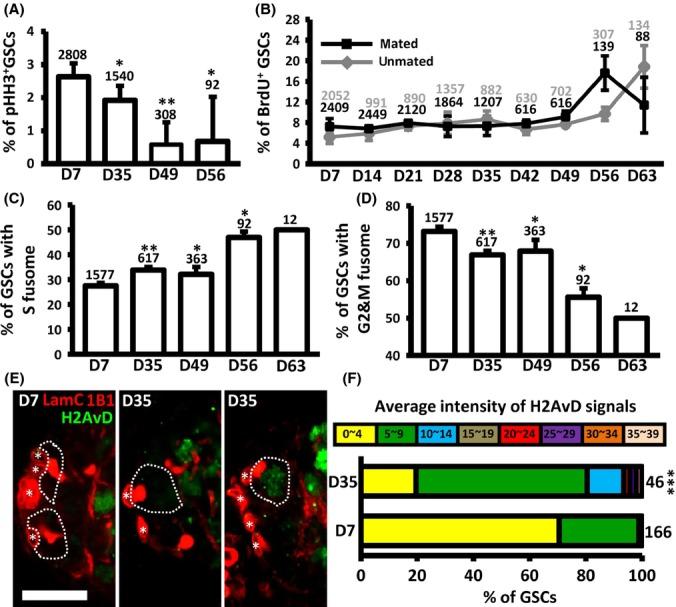
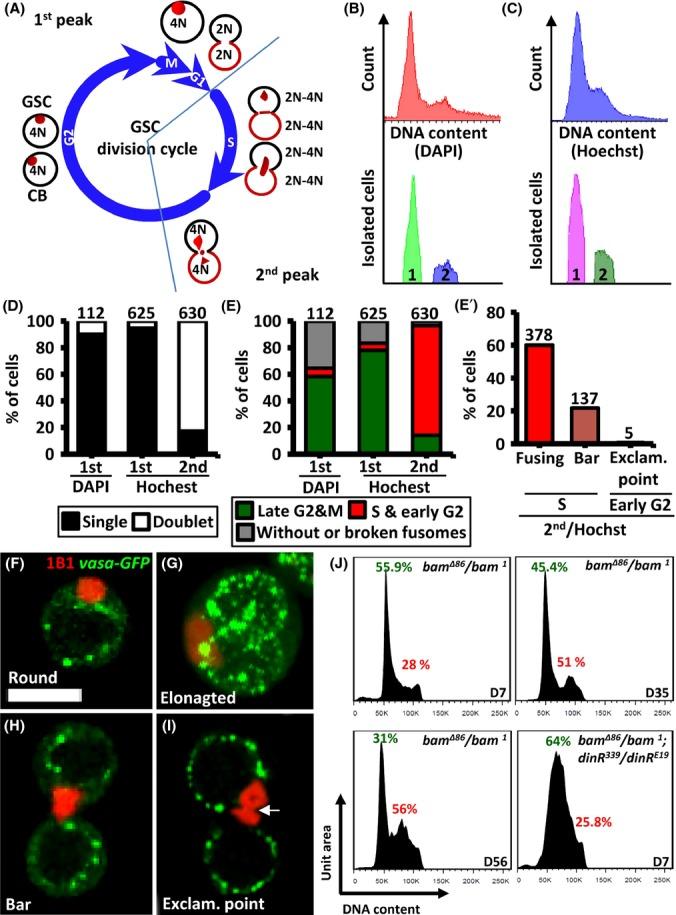
Aging influences stem cells, but the processes involved remain unclear. Insulin signaling, which controls cellular nutrient sensing and organismal aging, regulates the G2 phase of Drosophila female germ line stem cell (GSC) division cycle in response to diet; furthermore, this signaling pathway is attenuated with age. The role of insulin signaling in GSCs as organisms age, however, is also unclear. Here, we report that aging results in the accumulation of tumorous GSCs, accompanied by a decline in GSC number and proliferation rate. Intriguingly, GSC loss with age is hastened by either accelerating (through eliminating expression of Myt1, a cell cycle inhibitory regulator) or delaying (through mutation of insulin receptor (dinR) GSC division, implying that disrupted cell cycle progression and insulin signaling contribute to age-dependent GSC loss. As flies age, DNA damage accumulates in GSCs, and the S phase of the GSC cell cycle is prolonged. In addition, GSC tumors (which escape the normal stem cell regulatory microenvironment, known as the niche) still respond to aging in a similar manner to normal GSCs, suggesting that niche signals are not required for GSCs to sense or respond to aging. Finally, we show that GSCs from mated and unmated females behave similarly, indicating that female GSC-male communication does not affect GSCs with age. Our results indicate the differential effects of aging and diet mediated by insulin signaling on the stem cell division cycle, highlight the complexity of the regulation of stem cell aging, and describe a link between ovarian cancer and aging.
衰老影响干细胞,但其中涉及的过程仍不清楚。胰岛素信号传导控制细胞营养感知和机体衰老,它会根据饮食调节果蝇雌性生殖系干细胞(GSC)分裂周期的G2期;此外,该信号通路会随着年龄增长而减弱。然而,随着生物体衰老,胰岛素信号在生殖系干细胞中的作用也不清楚。在此,我们报告衰老导致肿瘤性生殖系干细胞积累,同时伴随着生殖系干细胞数量和增殖率的下降。有趣的是,加速(通过消除细胞周期抑制调节因子Myt1的表达)或延迟(通过胰岛素受体(dinR)突变)生殖系干细胞分裂都会加速衰老导致的生殖系干细胞损失,这意味着细胞周期进程紊乱和胰岛素信号传导导致了与年龄相关的生殖系干细胞损失。随着果蝇衰老,DNA损伤在生殖系干细胞中积累,且生殖系干细胞周期的S期延长。此外,生殖系干细胞肿瘤(其逃脱了正常干细胞调节微环境,即小生境)对衰老的反应仍与正常生殖系干细胞相似,这表明小生境信号对于生殖系干细胞感知或应对衰老并非必需。最后,我们表明交配和未交配雌性的生殖系干细胞表现相似,这表明雌性生殖系干细胞与雄性的交流不会随年龄影响生殖系干细胞。我们的结果表明胰岛素信号传导介导的衰老和饮食对干细胞分裂周期的不同影响,突出了干细胞衰老调节的复杂性,并描述了卵巢癌与衰老之间的联系。