• 文献检索
  • 文档翻译
  • 深度研究
  • 学术资讯
  • Suppr Zotero 插件Zotero 插件
  • 邀请有礼
  • 套餐&价格
  • 历史记录
应用&插件
Suppr Zotero 插件Zotero 插件浏览器插件Mac 客户端Windows 客户端微信小程序
定价
高级版会员购买积分包购买API积分包
服务
文献检索文档翻译深度研究API 文档MCP 服务
关于我们
关于 Suppr公司介绍联系我们用户协议隐私条款
关注我们

Suppr 超能文献

核心技术专利:CN118964589B侵权必究
粤ICP备2023148730 号-1Suppr @ 2026

文献检索

告别复杂PubMed语法,用中文像聊天一样搜索,搜遍4000万医学文献。AI智能推荐,让科研检索更轻松。

立即免费搜索

文件翻译

保留排版,准确专业,支持PDF/Word/PPT等文件格式,支持 12+语言互译。

免费翻译文档

深度研究

AI帮你快速写综述,25分钟生成高质量综述,智能提取关键信息,辅助科研写作。

立即免费体验

龄相关同源盒基因 caudal 的上调抑制果蝇肠道干细胞的分化。

Aging-related upregulation of the homeobox gene caudal represses intestinal stem cell differentiation in Drosophila.

机构信息

Key Laboratory of Gene Engineering of the Ministry of Education, State Key Laboratory of Biocontrol, School of Life Sciences, Sun Yat-sen University, Guangzhou, Guangdong, China.

Laboratory for Aging and Stem Cell Research, National Clinical Research Center for Geriatrics, West China Hospital, Sichuan University, Chengdu, Sichuan, China.

出版信息

PLoS Genet. 2021 Jul 6;17(7):e1009649. doi: 10.1371/journal.pgen.1009649. eCollection 2021 Jul.

DOI:10.1371/journal.pgen.1009649
PMID:34228720
原文链接:https://pmc.ncbi.nlm.nih.gov/articles/PMC8284806/
Abstract

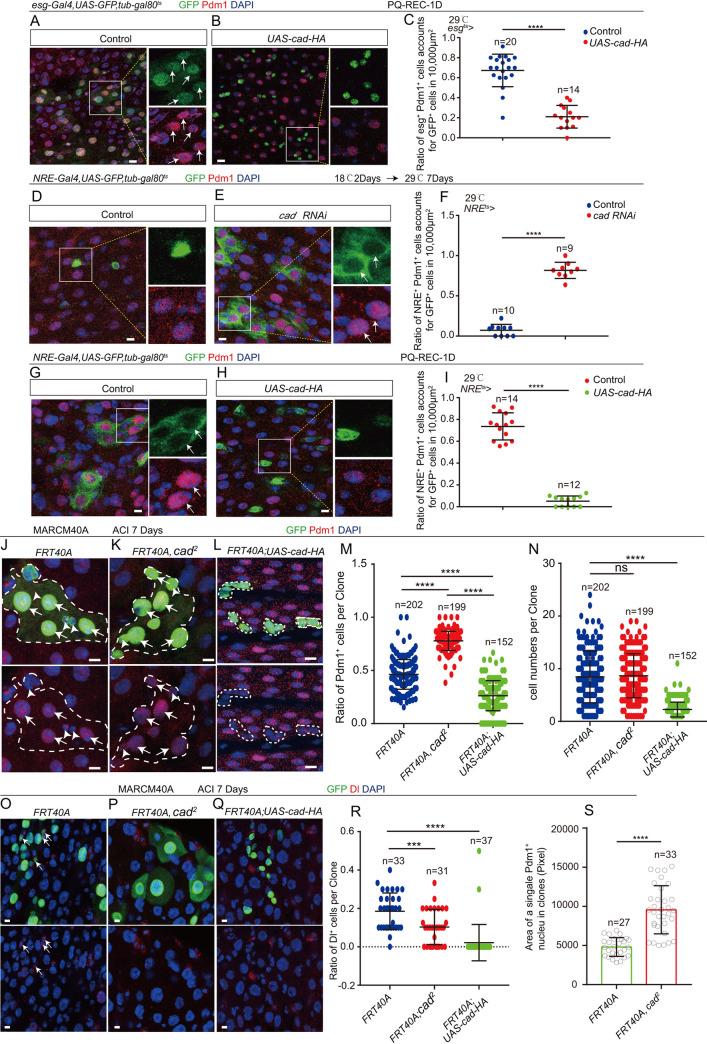
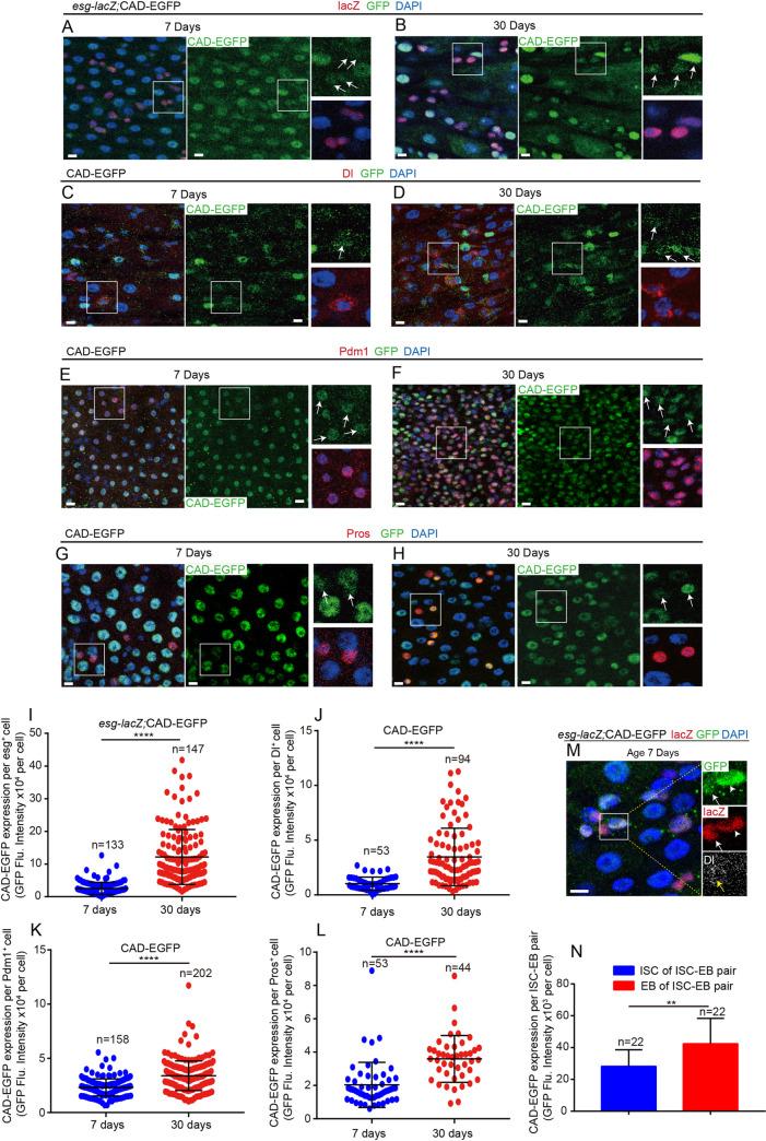
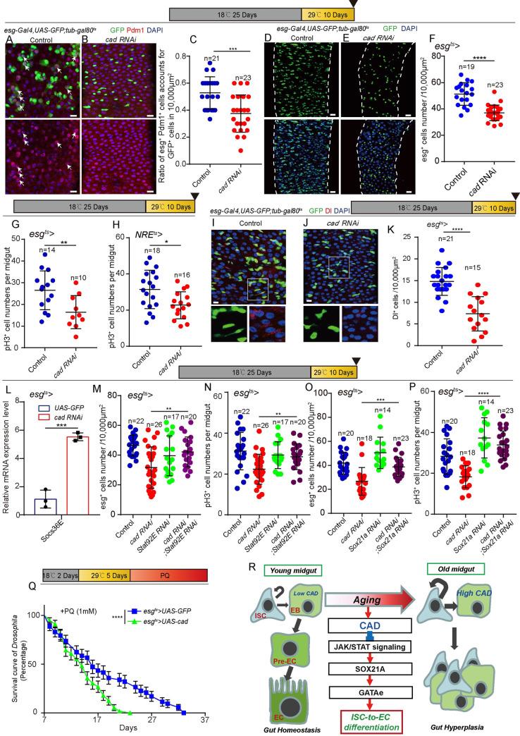
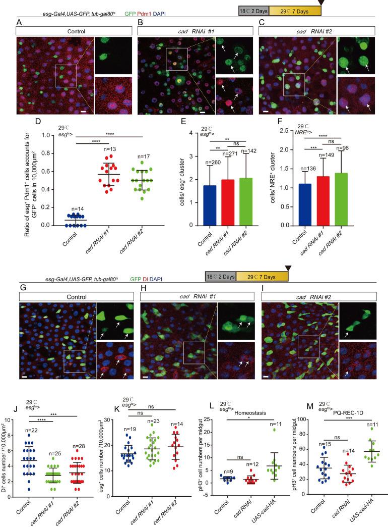
The differentiation efficiency of adult stem cells undergoes a significant decline in aged animals, which is closely related to the decline in organ function and age-associated diseases. However, the underlying mechanisms that ultimately lead to this observed decline of the differentiation efficiency of stem cells remain largely unclear. This study investigated Drosophila midguts and identified an obvious upregulation of caudal (cad), which encodes a homeobox transcription factor. This factor is traditionally known as a central regulator of embryonic anterior-posterior body axis patterning. This study reports that depletion of cad in intestinal stem/progenitor cells promotes quiescent intestinal stem cells (ISCs) to become activate and produce enterocytes in the midgut under normal gut homeostasis conditions. However, overexpression of cad results in the failure of ISC differentiation and intestinal epithelial regeneration after injury. Moreover, this study suggests that cad prevents intestinal stem/progenitor cell differentiation by modulating the Janus kinase/signal transducers and activators of the transcription pathway and Sox21a-GATAe signaling cascade. Importantly, the reduction of cad expression in intestinal stem/progenitor cells restrained age-associated gut hyperplasia in Drosophila. This study identified a function of the homeobox gene cad in the modulation of adult stem cell differentiation and suggested a potential gene target for the treatment of age-related diseases induced by age-related stem cell dysfunction.

摘要

成体干细胞的分化效率在老年动物中显著下降,这与器官功能下降和与年龄相关的疾病密切相关。然而,导致干细胞分化效率观察到的下降的潜在机制在很大程度上仍不清楚。本研究调查了果蝇的中肠,发现尾基因(cad)明显上调,该基因编码一个同源盒转录因子。该因子传统上被认为是胚胎前后体轴模式形成的中央调节因子。本研究报告称,在正常肠道稳态条件下,cad 在肠干细胞/祖细胞中的耗竭会促进静止的肠干细胞(ISCs)激活并产生中肠的肠细胞。然而,cad 的过表达导致 ISC 分化失败和损伤后肠道上皮再生。此外,本研究表明,cad 通过调节 Janus 激酶/信号转导和转录激活因子和 Sox21a-GATAe 信号级联来阻止肠干细胞/祖细胞的分化。重要的是,肠干细胞/祖细胞中 cad 表达的减少抑制了果蝇与年龄相关的肠道过度增生。本研究鉴定了同源盒基因 cad 在调节成体干细胞分化中的作用,并为治疗与年龄相关的干细胞功能障碍引起的与年龄相关的疾病提供了一个潜在的基因靶点。

https://cdn.ncbi.nlm.nih.gov/pmc/blobs/49ef/8284806/8b0c853a4962/pgen.1009649.g007.jpg
https://cdn.ncbi.nlm.nih.gov/pmc/blobs/49ef/8284806/9938a5cda828/pgen.1009649.g001.jpg
https://cdn.ncbi.nlm.nih.gov/pmc/blobs/49ef/8284806/920d71a47769/pgen.1009649.g002.jpg
https://cdn.ncbi.nlm.nih.gov/pmc/blobs/49ef/8284806/771de284c33c/pgen.1009649.g003.jpg
https://cdn.ncbi.nlm.nih.gov/pmc/blobs/49ef/8284806/6903b3c6a0db/pgen.1009649.g004.jpg
https://cdn.ncbi.nlm.nih.gov/pmc/blobs/49ef/8284806/3b029596e232/pgen.1009649.g005.jpg
https://cdn.ncbi.nlm.nih.gov/pmc/blobs/49ef/8284806/afc64952bb8a/pgen.1009649.g006.jpg
https://cdn.ncbi.nlm.nih.gov/pmc/blobs/49ef/8284806/8b0c853a4962/pgen.1009649.g007.jpg
https://cdn.ncbi.nlm.nih.gov/pmc/blobs/49ef/8284806/9938a5cda828/pgen.1009649.g001.jpg
https://cdn.ncbi.nlm.nih.gov/pmc/blobs/49ef/8284806/920d71a47769/pgen.1009649.g002.jpg
https://cdn.ncbi.nlm.nih.gov/pmc/blobs/49ef/8284806/771de284c33c/pgen.1009649.g003.jpg
https://cdn.ncbi.nlm.nih.gov/pmc/blobs/49ef/8284806/6903b3c6a0db/pgen.1009649.g004.jpg
https://cdn.ncbi.nlm.nih.gov/pmc/blobs/49ef/8284806/3b029596e232/pgen.1009649.g005.jpg
https://cdn.ncbi.nlm.nih.gov/pmc/blobs/49ef/8284806/afc64952bb8a/pgen.1009649.g006.jpg
https://cdn.ncbi.nlm.nih.gov/pmc/blobs/49ef/8284806/8b0c853a4962/pgen.1009649.g007.jpg

相似文献

1
Aging-related upregulation of the homeobox gene caudal represses intestinal stem cell differentiation in Drosophila.龄相关同源盒基因 caudal 的上调抑制果蝇肠道干细胞的分化。
PLoS Genet. 2021 Jul 6;17(7):e1009649. doi: 10.1371/journal.pgen.1009649. eCollection 2021 Jul.
2
The role of p38b MAPK in age-related modulation of intestinal stem cell proliferation and differentiation in Drosophila.p38b丝裂原活化蛋白激酶在果蝇肠道干细胞增殖和分化的年龄相关调节中的作用。
Aging (Albany NY). 2009 May 21;1(7):637-51. doi: 10.18632/aging.100054.
3
Viral infection disrupts intestinal homeostasis via Sting-dependent NF-κB signaling in Drosophila.病毒感染通过果蝇中依赖于 Sting 的 NF-κB 信号破坏肠道稳态。
Curr Biol. 2024 Jul 8;34(13):2785-2800.e7. doi: 10.1016/j.cub.2024.05.009. Epub 2024 May 31.
4
Chondroitin sulfate regulates proliferation of Drosophila intestinal stem cells.硫酸软骨素调节果蝇肠道干细胞的增殖。
PLoS Genet. 2025 May 9;21(5):e1011686. doi: 10.1371/journal.pgen.1011686. eCollection 2025 May.
5
Age mosaic of gut epithelial cells prevents aging.肠道上皮细胞的年龄镶嵌现象可预防衰老。
Nat Commun. 2025 Jul 22;16(1):6734. doi: 10.1038/s41467-025-62043-y.
6
HOXA9 gene inhibits proliferation and differentiation and promotes apoptosis of bovine preadipocytes.HOXA9 基因抑制牛前脂肪细胞的增殖、分化,并促进其凋亡。
BMC Genomics. 2024 Apr 11;25(1):358. doi: 10.1186/s12864-024-10231-3.
7
Stress-induced Cdk5 activity enhances cytoprotective basal autophagy in by phosphorylating acinus at serine.应激诱导的 Cdk5 活性通过磷酸化 acinus 的丝氨酸增强 中的细胞保护性基础自噬。
Elife. 2017 Dec 11;6:e30760. doi: 10.7554/eLife.30760.
8
Non-autonomous crosstalk between the Jak/Stat and Egfr pathways mediates Apc1-driven intestinal stem cell hyperplasia in the Drosophila adult midgut.Jak/Stat 和 Egfr 通路之间的非自主串扰介导了果蝇成年中肠中 Apc1 驱动的肠干细胞增生。
Development. 2012 Dec;139(24):4524-35. doi: 10.1242/dev.078261.
9
An EMC-Hpo-Yki axis maintains intestinal homeostasis under physiological and pathological conditions.EMC-Hpo-Yki轴在生理和病理条件下维持肠道稳态。
Development. 2023 Dec 15;150(24). doi: 10.1242/dev.201958. Epub 2023 Dec 21.
10
E-cadherin endocytosis promotes non-canonical EGFR:STAT signalling to induce cell death and inhibit heterochromatinisation.E-钙黏蛋白内吞作用促进非经典表皮生长因子受体:信号转导和转录激活因子信号传导,以诱导细胞死亡并抑制异染色质化。
PLoS Genet. 2025 Jul 21;21(7):e1011781. doi: 10.1371/journal.pgen.1011781. eCollection 2025 Jul.

引用本文的文献

1
Correction: Aging-related upregulation of the homeobox gene caudal represses intestinal stem cell differentiation in Drosophila.更正:同源异型盒基因尾端的衰老相关上调抑制果蝇肠道干细胞分化。
PLoS Genet. 2025 Sep 4;21(9):e1011846. doi: 10.1371/journal.pgen.1011846. eCollection 2025 Sep.
2
Colonic Aging and Colorectal Cancer: An Unignorable Interplay and Its Translational Implications.结肠衰老与结直肠癌:一种不容忽视的相互作用及其转化意义
Biology (Basel). 2025 Jul 3;14(7):805. doi: 10.3390/biology14070805.
3
Trends in intestinal aging: From underlying mechanisms to therapeutic strategies.

本文引用的文献

1
Physiological and Pathological Regulation of Peripheral Metabolism by Gut-Peptide Hormones in .肠道肽激素对……外周代谢的生理和病理调节
Front Physiol. 2020 Sep 29;11:577717. doi: 10.3389/fphys.2020.577717. eCollection 2020.
2
Lipoic acid rejuvenates aged intestinal stem cells by preventing age-associated endosome reduction.硫辛酸通过防止与年龄相关的内体减少来使衰老的肠干细胞恢复活力。
EMBO Rep. 2020 Aug 5;21(8):e49583. doi: 10.15252/embr.201949583. Epub 2020 Jul 9.
3
The Immature Gut Barrier and Its Importance in Establishing Immunity in Newborn Mammals.
肠道衰老的趋势:从潜在机制到治疗策略。
Acta Pharm Sin B. 2025 Jul;15(7):3372-3403. doi: 10.1016/j.apsb.2025.05.011. Epub 2025 May 22.
4
AHR limits tumor growth and stem cell proliferation in the intestine.芳烃受体(AHR)限制肠道中的肿瘤生长和干细胞增殖。
Wellcome Open Res. 2025 Apr 25;10:38. doi: 10.12688/wellcomeopenres.23515.3. eCollection 2025.
5
Stress Induced Activation of LTR Retrotransposons in the Genome.应激诱导基因组中LTR逆转座子的激活。
Life (Basel). 2023 Nov 28;13(12):2272. doi: 10.3390/life13122272.
6
as a Model Organism to Study Basic Mechanisms of Longevity.作为研究长寿基本机制的模式生物。
Int J Mol Sci. 2022 Sep 24;23(19):11244. doi: 10.3390/ijms231911244.
7
De novo apical domain formation inside the adult midgut epithelium.成年中肠上皮内的从头顶端结构域形成。
Elife. 2022 Sep 28;11:e76366. doi: 10.7554/eLife.76366.
8
Antioxidant Effects of Caffeic Acid Lead to Protection of Intestinal Stem Cell Aging.咖啡酸的抗氧化作用可保护肠道干细胞衰老。
Front Cell Dev Biol. 2021 Sep 9;9:735483. doi: 10.3389/fcell.2021.735483. eCollection 2021.
未成熟的肠道屏障及其在新生哺乳动物建立免疫中的重要性。
Front Immunol. 2020 Jun 9;11:1153. doi: 10.3389/fimmu.2020.01153. eCollection 2020.
4
Hallmarks of aging Drosophila intestinal stem cells.衰老的果蝇肠道干细胞的特征。
Mech Ageing Dev. 2020 Sep;190:111285. doi: 10.1016/j.mad.2020.111285. Epub 2020 Jun 13.
5
The innate immune gene Relish and Caudal jointly contribute to the gut immune homeostasis by regulating antimicrobial peptides in Galleria mellonella.先天免疫基因 Relish 和 Caudal 通过调节家蚕中的抗菌肽共同促进肠道免疫稳态。
Dev Comp Immunol. 2020 Sep;110:103732. doi: 10.1016/j.dci.2020.103732. Epub 2020 May 11.
6
Peroxisome Elevation Induces Stem Cell Differentiation and Intestinal Epithelial Repair.过氧化物酶体升高诱导干细胞分化和肠上皮修复。
Dev Cell. 2020 Apr 20;53(2):169-184.e11. doi: 10.1016/j.devcel.2020.03.002. Epub 2020 Apr 2.
7
Dysregulated Gut Homeostasis Observed Prior to the Accumulation of the Brain Amyloid-β in Tg2576 Mice.在 Tg2576 小鼠大脑淀粉样-β积累之前观察到肠道内稳态失调。
Int J Mol Sci. 2020 Mar 3;21(5):1711. doi: 10.3390/ijms21051711.
8
New insights on Drosophila antimicrobial peptide function in host defense and beyond.果蝇抗菌肽在宿主防御及其他方面功能的新见解。
Curr Opin Immunol. 2020 Feb;62:22-30. doi: 10.1016/j.coi.2019.11.008. Epub 2019 Dec 11.
9
Intestinal Stem Cell Aging: Origins and Interventions.肠道干细胞衰老:起源与干预。
Annu Rev Physiol. 2020 Feb 10;82:203-226. doi: 10.1146/annurev-physiol-021119-034359. Epub 2019 Oct 14.
10
Intestinal NF-κB and STAT signalling is important for uptake and clearance in a Drosophila-Herpetomonas interaction model.肠道 NF-κB 和 STAT 信号传导对果蝇-变形虫相互作用模型中的摄取和清除很重要。
PLoS Genet. 2019 Mar 1;15(3):e1007931. doi: 10.1371/journal.pgen.1007931. eCollection 2019 Mar.