Wang Yafang, Liu Xiangqiang, Zhang Hongbo, Sun Li, Zhou Yongan, Jin Haifeng, Zhang Hongwei, Zhang Hui, Liu Jiaming, Guo Hao, Nie Yongzhan, Wu Kaichun, Fan Daiming, Zhang Helong, Liu Lili
Department of Oncology, Tangdu Hospital, Fourth Military Medical University, 1 Xinsi Road, Xi'an 710038, China.
State Key Laboratory of Cancer Biology & Xijing Hospital of Digestive Diseases, Fourth Military Medical University, Xi'an 710032,China.
Neoplasia. 2014 Dec;16(12):1094-106. doi: 10.1016/j.neo.2014.10.008.
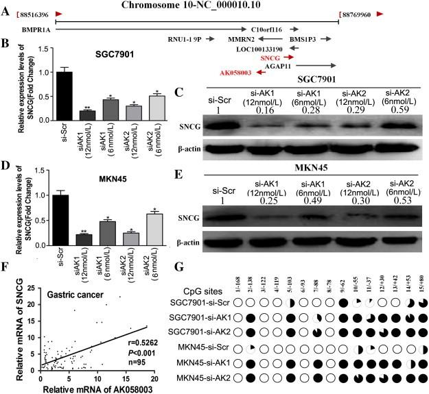
Hypoxia has been implicated as a crucial microenvironmental factor that induces cancer metastasis. We previously reported that hypoxia could promote gastric cancer (GC) metastasis, but the underlying mechanisms are not clear. Long noncoding RNAs (lncRNAs) have recently emerged as important regulators of carcinogenesis that act on multiple pathways. However, whether lncRNAs are involved in hypoxia-induced GC metastasis remains unknown. In this study, we investigated the differentially expressed lncRNAs resulting from hypoxia-induced GC and normoxia conditions using microarrays and validated our results through real-time quantitative polymerase chain reaction. We found an lncRNA, AK058003, that is upregulated by hypoxia. AK058003 is frequently upregulated in GC samples and promotes GC migration and invasion in vivo and in vitro. Furthermore, AK058003 can mediate the metastasis of hypoxia-induced GC cells. Next, we identified γ-synuclein (SNCG), which is a metastasis-related gene regulated by AK058003. In addition, we found that the expression of SNCG is positively correlated with that of AK058003 in the clinical GC samples used in our study. Furthermore, we found that the SNCG gene CpG island methylation was significantly increased in GC cells depleted of AK058003. Intriguingly, SNCG expression is also increased by hypoxia, and SNCG upregulation by AK058003 mediates hypoxia-induced GC cell metastasis. These results advance our understanding of the role of lncRNA-AK058003 as a regulator of hypoxia signaling, and this newly identified hypoxia/lncRNA-AK058003/SNCG pathway may help in the development of new therapeutics.
缺氧被认为是诱导癌症转移的关键微环境因素。我们之前报道过缺氧可促进胃癌转移,但其潜在机制尚不清楚。长链非编码RNA(lncRNA)最近已成为作用于多种途径的重要致癌调节因子。然而,lncRNA是否参与缺氧诱导的胃癌转移仍不清楚。在本研究中,我们使用微阵列研究了缺氧诱导的胃癌与常氧条件下差异表达的lncRNA,并通过实时定量聚合酶链反应验证了我们的结果。我们发现一种lncRNA,即AK058003,在缺氧条件下上调。AK058003在胃癌样本中经常上调,并在体内和体外促进胃癌的迁移和侵袭。此外,AK058003可介导缺氧诱导的胃癌细胞转移。接下来,我们鉴定出γ-突触核蛋白(SNCG),它是一种受AK058003调节的转移相关基因。此外,我们发现在我们研究中使用的临床胃癌样本中,SNCG的表达与AK058003的表达呈正相关。此外,我们发现,在缺失AK058003的胃癌细胞中,SNCG基因的CpG岛甲基化显著增加。有趣的是,缺氧也会增加SNCG的表达,而AK058003上调SNCG介导缺氧诱导的胃癌细胞转移。这些结果加深了我们对lncRNA-AK058003作为缺氧信号调节因子作用的理解,并且这个新发现的缺氧/lncRNA-AK058003/SNCG途径可能有助于开发新的治疗方法。