Pan Li-Long, Wang Jie, Jia Yao-Ling, Zheng Hong-Ming, Wang Yang, Zhu Yi-Zhun
Shanghai Key Laboratory of Bioactive Small Molecules, Department of Pharmacology, School of Pharmacy, Fudan University, Shanghai 201203, China.
Department of Medicinal Chemistry, School of Pharmacy, Fudan University, Shanghai 201203, China.
Int J Mol Sci. 2014 Dec 29;16(1):628-44. doi: 10.3390/ijms16010628.
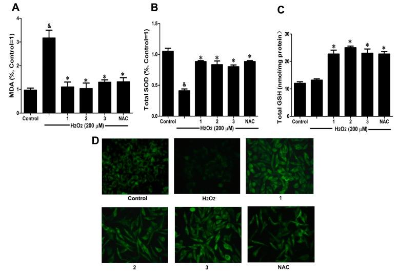
We have previously reported that the danshensu-cysteine conjugate N-((R)-3-benzylthio-1-methoxy-1-oxo-2-propanyl)-2-acetoxy-3-(3,4-diacetoxyphenyl) propanamide (DSC) is a potent anti-oxidative and anti-apoptotic agent. Herein, we further design and asymmetrically synthesize two diastereoisomers of DSC and explore their potential bioactivities. Our results show that DSC and its two diastereoisomers exert similar protective effects in hydrogen peroxide (H2O2)-induced cellular injury in SH-SY5Y cells, as evidenced by the increase of cell viability, superoxide dismutase (SOD), and reduced glutathione (GSH) activity, and glutathione peroxidase (GPx) expression, and the decrease of cellular morphological changes and nuclear condensation, lactate dehydrogenase (LDH) release, and malondialdehyde (MDA) production. In H2O2-stimulated human umbilical vein endothelial cells (HUVEC), DSC concentration-dependently attenuates H2O2-induced cell death, LDH release, mitochondrial membrane potential collapse, and modulates the expression of apoptosis-related proteins (Bcl-2, Bax, caspase-3, and caspase-9). Our results provide strong evidence that DSC and its two diastereoisomers have similar anti-oxidative activity and that DSC exerts significant vascular-protective effects, at least in part, through inhibition of apoptosis and modulation of endogenous antioxidant enzymes.
我们之前报道过,丹参素 - 半胱氨酸共轭物N - ((R) - 3 - 苄硫基 - 1 - 甲氧基 - 1 - 氧代 - 2 - 丙基) - 2 - 乙酰氧基 - 3 - (3,4 - 二乙酰氧基苯基)丙酰胺(DSC)是一种强效的抗氧化和抗凋亡剂。在此,我们进一步设计并不对称合成了DSC的两种非对映异构体,并探索了它们的潜在生物活性。我们的结果表明,DSC及其两种非对映异构体在过氧化氢(H2O2)诱导的SH - SY5Y细胞损伤中发挥相似的保护作用,这通过细胞活力、超氧化物歧化酶(SOD)、还原型谷胱甘肽(GSH)活性以及谷胱甘肽过氧化物酶(GPx)表达的增加,以及细胞形态变化和核浓缩、乳酸脱氢酶(LDH)释放和丙二醛(MDA)产生的减少得以证明。在H2O2刺激的人脐静脉内皮细胞(HUVEC)中,DSC浓度依赖性地减轻H2O2诱导的细胞死亡、LDH释放、线粒体膜电位崩溃,并调节凋亡相关蛋白(Bcl - 2、Bax、caspase - 3和caspase - 9)的表达。我们的结果提供了强有力的证据,表明DSC及其两种非对映异构体具有相似的抗氧化活性,并且DSC至少部分地通过抑制凋亡和调节内源性抗氧化酶发挥显著的血管保护作用。