Xin Yong-Juan, Yuan Bo, Yu Bin, Wang Yu-Qing, Wu Jia-Jia, Zhou Wen-Hao, Qiu Zilong
1] Institute of Neuroscience, Key Laboratory of Primate Neurobiology, CAS Center for Excellence in Brain Science, Shanghai Institutes for Biological Sciences, Chinese Academy of Sciences, Shanghai. 200031, China [2] University of Chinese Academy of Sciences, Shanghai. 200031, China.
Institute of Neuroscience, Key Laboratory of Primate Neurobiology, CAS Center for Excellence in Brain Science, Shanghai Institutes for Biological Sciences, Chinese Academy of Sciences, Shanghai. 200031, China.
Sci Rep. 2015 Jan 6;5:7645. doi: 10.1038/srep07645.
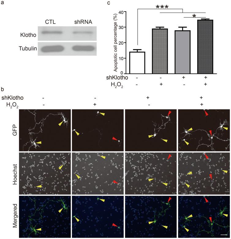
Epigenetic regulations including DNA methylation and demethylation play critical roles in neural development. However, whether DNA methylation and demethylation may play a role in neuronal cell death remains largely unclear. Here we report that the blockade of DNA methyltransferase inhibits apoptosis of cerebellar granule cells and cortical neurons in response to oxidative stress. We found that knockdown of ten-eleven translocation methylcytosine dioxygenase (Tet1), a critical enzyme for DNA demethylation, significantly increase apoptosis of cerebellar granule cells induced by hydrogen peroxide. Moreover, cerebellar granule cells from tet1(null) mice appeared to be more sensitive to oxidative stress, suggesting the critical role of Tet1 in neuronal cell death. We further showed that the expression of Klotho, an antiaging protein, in cerebellar granule cells is tightly regulated by DNA methylation. Finally, we found that knockdown of Klotho diminished the rescue effects of DNA methyltransferase inhibitors and Tet1 on neuronal cell death induced by oxidative stress. Our work revealed the role of Tet1-mediated DNA demethylation on neuronal protection against oxidative stress and provided the molecular mechanisms underlying the epigenetic regulation of neuronal cell death, suggesting the role of Klotho in regulating neuronal cell death in response to oxidative stress.
包括DNA甲基化和去甲基化在内的表观遗传调控在神经发育中起着关键作用。然而,DNA甲基化和去甲基化是否在神经元细胞死亡中发挥作用仍不清楚。在此,我们报告DNA甲基转移酶的阻断可抑制小脑颗粒细胞和皮质神经元在氧化应激反应中的凋亡。我们发现,作为DNA去甲基化关键酶的十 - 十一易位甲基胞嘧啶双加氧酶(Tet1)的敲低,显著增加了过氧化氢诱导的小脑颗粒细胞凋亡。此外,来自tet1基因敲除小鼠的小脑颗粒细胞似乎对氧化应激更敏感,表明Tet1在神经元细胞死亡中起关键作用。我们进一步表明,抗衰老蛋白Klotho在小脑颗粒细胞中的表达受到DNA甲基化的严格调控。最后,我们发现Klotho的敲低减弱了DNA甲基转移酶抑制剂和Tet1对氧化应激诱导的神经元细胞死亡的挽救作用。我们的工作揭示了Tet1介导的DNA去甲基化对神经元抵抗氧化应激的保护作用,并提供了神经元细胞死亡表观遗传调控的分子机制,表明Klotho在调节氧化应激反应中神经元细胞死亡方面的作用。