Suppr超能文献

多效生长因子通过控制肝祖细胞龛中细胞的迁移来调节小胆管反应。

Pleiotrophin regulates the ductular reaction by controlling the migration of cells in liver progenitor niches.

作者信息

Michelotti Gregory A, Tucker Anikia, Swiderska-Syn Marzena, Machado Mariana Verdelho, Choi Steve S, Kruger Leandi, Soderblom Erik, Thompson J Will, Mayer-Salman Meredith, Himburg Heather A, Moylan Cynthia A, Guy Cynthia D, Garman Katherine S, Premont Richard T, Chute John P, Diehl Anna Mae

机构信息

Division of Gastroenterology, Duke University, Durham, North Carolina, USA.

Division of Gastroenterology, Duke University, Durham, North Carolina, USA Section of Gastroenterology, Durham Veterans Affairs Medical Center, Durham, North Carolina, USA.

出版信息

Gut. 2016 Apr;65(4):683-92. doi: 10.1136/gutjnl-2014-308176. Epub 2015 Jan 16.

Abstract

OBJECTIVE

The ductular reaction (DR) involves mobilisation of reactive-appearing duct-like cells (RDC) along canals of Hering, and myofibroblastic (MF) differentiation of hepatic stellate cells (HSC) in the space of Disse. Perivascular cells in stem cell niches produce pleiotrophin (PTN) to inactivate the PTN receptor, protein tyrosine phosphatase receptor zeta-1 (PTPRZ1), thereby augmenting phosphoprotein-dependent signalling. We hypothesised that the DR is regulated by PTN/PTPRZ1 signalling.

DESIGN

PTN-GFP, PTN-knockout (KO), PTPRZ1-KO, and wild type (WT) mice were examined before and after bile duct ligation (BDL) for PTN, PTPRZ1 and the DR. RDC and HSC from WT, PTN-KO, and PTPRZ1-KO mice were also treated with PTN to determine effects on downstream signaling phosphoproteins, gene expression, growth, and migration. Liver biopsies from patients with DRs were also interrogated.

RESULTS

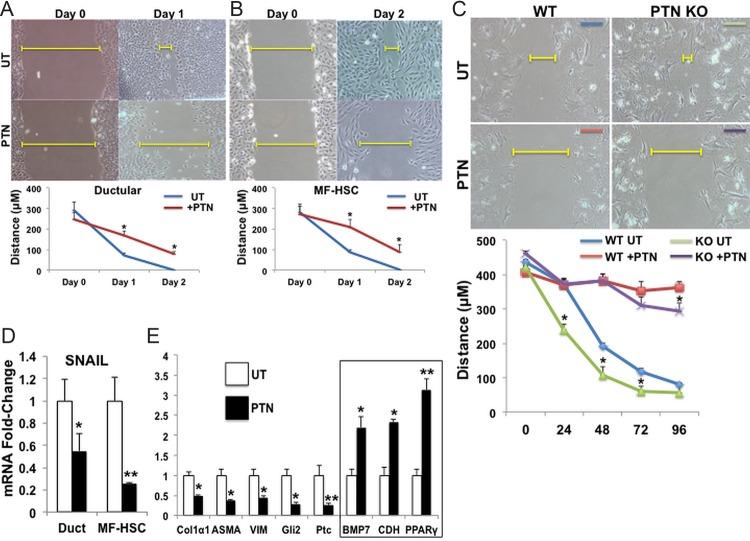
Although quiescent HSC and RDC lines expressed PTN and PTPRZ1 mRNAs, neither PTN nor PTPRZ1 protein was demonstrated in healthy liver. BDL induced PTN in MF-HSC and increased PTPRZ1 in MF-HSC and RDC. In WT mice, BDL triggered a DR characterised by periportal accumulation of collagen, RDC and MF-HSC. All aspects of this DR were increased in PTN-KO mice and suppressed in PTPRZ1-KO mice. In vitro studies revealed PTN-dependent accumulation of phosphoproteins that control cell-cell adhesion and migration, with resultant inhibition of cell migration. PTPRZ1-positive cells were prominent in the DRs of patients with ductal plate defects and adult cholestatic diseases.

CONCLUSIONS

PTN, and its receptor, PTPRZ1, regulate the DR to liver injury by controlling the migration of resident cells in adult liver progenitor niches.

摘要

目的

小胆管反应(DR)涉及沿赫林管动员反应性胆管样细胞(RDC),以及狄氏间隙内肝星状细胞(HSC)的肌成纤维细胞(MF)分化。干细胞龛中的血管周细胞产生多效蛋白(PTN)以失活PTN受体——蛋白酪氨酸磷酸酶受体ζ-1(PTPRZ1),从而增强磷酸蛋白依赖性信号传导。我们推测DR受PTN/PTPRZ1信号传导调控。

设计

对PTN-GFP、PTN基因敲除(KO)、PTPRZ1-KO和野生型(WT)小鼠在胆管结扎(BDL)前后进行检查,以检测PTN、PTPRZ1和DR。还对WT、PTN-KO和PTPRZ1-KO小鼠的RDC和HSC用PTN进行处理,以确定对下游信号磷酸蛋白、基因表达、生长和迁移的影响。还对患有DR的患者的肝活检组织进行了检测。

结果

尽管静止的HSC和RDC系表达PTN和PTPRZ1 mRNA,但在健康肝脏中未检测到PTN和PTPRZ1蛋白。BDL诱导MF-HSC中PTN表达,并使MF-HSC和RDC中PTPRZ1增加。在WT小鼠中,BDL引发了以门静脉周围胶原蛋白、RDC和MF-HSC积聚为特征的DR。PTN-KO小鼠的这种DR的所有方面均增加,而PTPRZ1-KO小鼠中则受到抑制。体外研究显示,PTN依赖性磷酸蛋白积累可控制细胞间黏附和迁移,从而抑制细胞迁移。PTPRZ1阳性细胞在导管板缺陷和成人胆汁淤积性疾病患者的DR中很突出。

结论

PTN及其受体PTPRZ1通过控制成年肝祖细胞龛中驻留细胞的迁移来调节肝脏对损伤的DR。

https://cdn.ncbi.nlm.nih.gov/pmc/blobs/92a6/4819604/0be4d68ffbff/gutjnl-2014-308176f01.jpg

文献检索

告别复杂PubMed语法,用中文像聊天一样搜索,搜遍4000万医学文献。AI智能推荐,让科研检索更轻松。

立即免费搜索

文件翻译

保留排版,准确专业,支持PDF/Word/PPT等文件格式,支持 12+语言互译。

免费翻译文档

深度研究

AI帮你快速写综述,25分钟生成高质量综述,智能提取关键信息,辅助科研写作。

立即免费体验