Suppr超能文献

内质网蛋白57调节耐放射性喉癌细胞中的信号转导和转录激活因子3活性,并作为喉癌的预后标志物。

ERp57 modulates STAT3 activity in radioresistant laryngeal cancer cells and serves as a prognostic marker for laryngeal cancer.

作者信息

Choe Min Ho, Min Joong Won, Jeon Hong Bae, Cho Dong-Hyung, Oh Jeong Su, Lee Hyun Gyu, Hwang Sang-Gu, An Sungkwan, Han Young-Hoon, Kim Jae-Sung

机构信息

Division of Radiation Cancer Research, Korea Institute of Radiological and Medical Sciences, Seoul, Korea.

Biomedical Research Institute, MEDIPOST Co., Ltd., Seoul, Korea.

出版信息

Oncotarget. 2015 Feb 20;6(5):2654-66. doi: 10.18632/oncotarget.3042.

Abstract

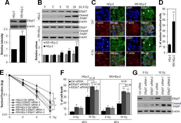
Although targeting radioresistant tumor cells is essential for enhancing the efficacy of radiotherapy, the signals activated in resistant tumors are still unclear. This study shows that ERp57 contributes to radioresistance of laryngeal cancer by activating STAT3. Increased ERp57 was associated with the radioresistant phenotype of laryngeal cancer cells. Interestingly, increased interaction between ERp57 and STAT3 was observed in radioresistant cells, compared to the control cells. This physical complex is required for the activation of STAT3 in the radioresistant cells. Among STAT3-regulatory genes, Mcl-1 was predominantly regulated by ERp57. Inhibition of STAT3 activity with a chemical inhibitor or siRNA-mediated depletion of Mcl-1 sensitized radioresistant cells to irradiation, suggesting that the ERp57-STAT3-Mcl-1 axis regulates radioresistance of laryngeal cancer cells. Furthermore, we observed a positive correlation between ERp57 and phosphorylated STAT3 or Mcl-1 and in vivo interactions between ERp57 and STAT3 in human laryngeal cancer. Importantly, we also found that increased ERp57-STAT3 complex was associated with poor prognosis in human laryngeal cancer, indicating the prognostic role of ERp57-STAT3 regulation. Overall, our data suggest that ERp57-STAT3 regulation functions in radioresistance of laryngeal cancer, and targeting the ERp57-STAT3 pathway might be important for enhancing the efficacy of radiotherapy in human laryngeal cancer.

摘要

尽管靶向放射抗性肿瘤细胞对于提高放疗疗效至关重要,但抗性肿瘤中激活的信号仍不清楚。本研究表明,ERp57通过激活STAT3促进喉癌的放射抗性。ERp57的增加与喉癌细胞的放射抗性表型相关。有趣的是,与对照细胞相比,在放射抗性细胞中观察到ERp57与STAT3之间的相互作用增加。这种物理复合物是放射抗性细胞中STAT3激活所必需的。在STAT3调控基因中,Mcl-1主要受ERp57调控。用化学抑制剂抑制STAT3活性或通过siRNA介导耗尽Mcl-1可使放射抗性细胞对辐射敏感,这表明ERp57-STAT3-Mcl-1轴调节喉癌细胞的放射抗性。此外,我们观察到在人喉癌中ERp57与磷酸化STAT3或Mcl-1之间呈正相关,以及ERp57与STAT3在体内的相互作用。重要的是,我们还发现ERp57-STAT3复合物增加与人喉癌的不良预后相关,表明ERp57-STAT3调节具有预后作用。总体而言,我们的数据表明ERp57-STAT3调节在喉癌的放射抗性中起作用,靶向ERp57-STAT3途径可能对提高人喉癌放疗疗效很重要。

https://cdn.ncbi.nlm.nih.gov/pmc/blobs/5897/4413608/19377474a01b/oncotarget-06-2654-g001.jpg

文献AI研究员

20分钟写一篇综述,助力文献阅读效率提升50倍。

立即体验

用中文搜PubMed

大模型驱动的PubMed中文搜索引擎

马上搜索

文档翻译

学术文献翻译模型,支持多种主流文档格式。

立即体验