Suppr超能文献

细胞周期蛋白C介导应激诱导的线粒体分裂和凋亡。

Cyclin C mediates stress-induced mitochondrial fission and apoptosis.

作者信息

Wang Kun, Yan Ruilan, Cooper Katrina F, Strich Randy

机构信息

Department of Molecular Biology, Rowan University School of Osteopathic Medicine, Stratford, NJ 08055.

Department of Molecular Biology, Rowan University School of Osteopathic Medicine, Stratford, NJ 08055

出版信息

Mol Biol Cell. 2015 Mar 15;26(6):1030-43. doi: 10.1091/mbc.E14-08-1315. Epub 2015 Jan 21.

Abstract

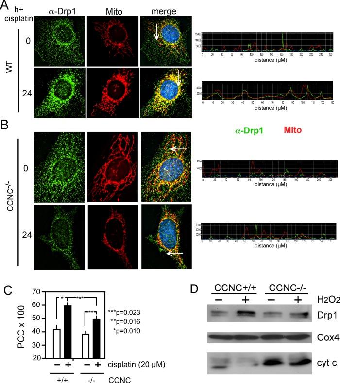
Mitochondria are dynamic organelles that undergo constant fission and fusion cycles. In response to cellular damage, this balance is shifted dramatically toward fission. Cyclin C-Cdk8 kinase regulates transcription of diverse gene sets. Using knockout mouse embryonic fibroblasts (MEFs), we demonstrate that cyclin C directs the extensive mitochondrial scission induced by the anticancer drug cisplatin or oxidative stress. This activity is independent of transcriptional regulation, as Cdk8 is not required for this activity. Furthermore, adding purified cyclin C to unstressed permeabilized MEF cultures induced complete mitochondrial fragmentation that was dependent on the fission factors Drp1 and Mff. To regulate fission, a portion of cyclin C translocates from the nucleus to the cytoplasm, where it associates with Drp1 and is required for its enhanced mitochondrial activity in oxidatively stressed cells. In addition, although HeLa cells regulate cyclin C in a manner similar to MEF cells, U2OS osteosarcoma cultures display constitutively cytoplasmic cyclin C and semifragmented mitochondria. Finally, cyclin C, but not Cdk8, is required for loss of mitochondrial outer membrane permeability and apoptosis in cells treated with cisplatin. In conclusion, this study suggests that cyclin C connects stress-induced mitochondrial hyperfission and programmed cell death in mammalian cells.

摘要

线粒体是动态细胞器,经历持续的分裂和融合循环。响应细胞损伤时,这种平衡会急剧向分裂方向转变。细胞周期蛋白C - Cdk8激酶调节多种基因集的转录。利用基因敲除小鼠胚胎成纤维细胞(MEF),我们证明细胞周期蛋白C指导由抗癌药物顺铂或氧化应激诱导的广泛线粒体分裂。这种活性独立于转录调控,因为该活性不需要Cdk8。此外,向未受应激的通透化MEF培养物中添加纯化的细胞周期蛋白C会诱导完全的线粒体碎片化,这依赖于分裂因子Drp1和Mff。为了调节分裂,一部分细胞周期蛋白C从细胞核转运到细胞质,在那里它与Drp1结合,并且是其在氧化应激细胞中增强线粒体活性所必需的。此外,尽管HeLa细胞以与MEF细胞相似的方式调节细胞周期蛋白C,但U2OS骨肉瘤培养物显示组成性细胞质细胞周期蛋白C和半碎片化线粒体。最后,顺铂处理的细胞中线粒体外膜通透性丧失和细胞凋亡需要细胞周期蛋白C而非Cdk8。总之,这项研究表明细胞周期蛋白C在哺乳动物细胞中连接应激诱导的线粒体过度分裂和程序性细胞死亡。

https://cdn.ncbi.nlm.nih.gov/pmc/blobs/b48c/4357504/3c544ef1a623/1030fig1.jpg

文献检索

告别复杂PubMed语法,用中文像聊天一样搜索,搜遍4000万医学文献。AI智能推荐,让科研检索更轻松。

立即免费搜索

文件翻译

保留排版,准确专业,支持PDF/Word/PPT等文件格式,支持 12+语言互译。

免费翻译文档

深度研究

AI帮你快速写综述,25分钟生成高质量综述,智能提取关键信息,辅助科研写作。

立即免费体验