Andersen Kristen A, Aronoff Matthew R, McGrath Nicholas A, Raines Ronald T
Molecular & Cellular Pharmacology Graduate Training Program, ‡Department of Chemistry, and §Department of Biochemistry, University of Wisconsin-Madison , Madison, Wisconsin 53706, United States.
J Am Chem Soc. 2015 Feb 25;137(7):2412-5. doi: 10.1021/ja5095815. Epub 2015 Feb 16.
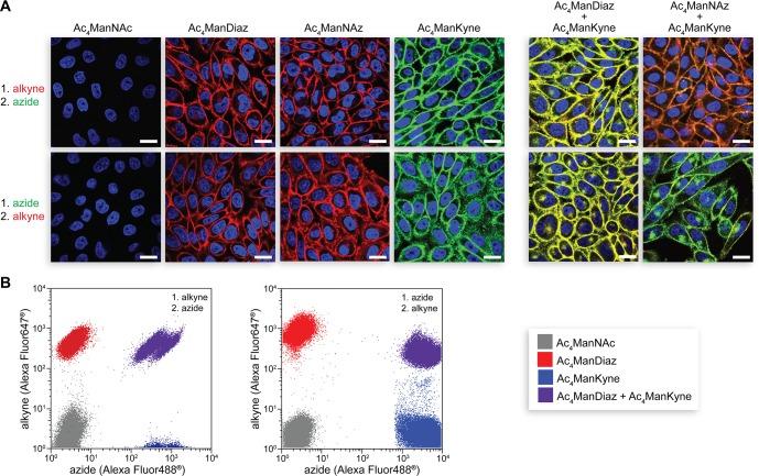
We introduce a stabilized diazo group as a reporter for chemical biology. ManDiaz, which is a diazo derivative of N-acetylmannosamine, is found to endure cellular metabolism and label the surface of a mammalian cell. There its diazo group can undergo a 1,3-dipolar cycloaddition with a strained alkyne, providing a signal comparable to that from the azido congener, ManNAz. The chemoselectivity of diazo and alkynyl groups enables dual labeling of cells that is not possible with azido and alkynyl groups. Thus, the diazo group, which is approximately half the size of an azido group, provides unique opportunities for orthogonal labeling of cellular components.
我们引入一种稳定的重氮基团作为化学生物学的报告基团。ManDiaz是N-乙酰甘露糖胺的重氮衍生物,它能够耐受细胞代谢并标记哺乳动物细胞表面。在细胞表面,其重氮基团可与张力炔烃发生1,3-偶极环加成反应,产生与叠氮类似物ManNAz相当的信号。重氮基团和炔基的化学选择性使得细胞能够进行双标记,而叠氮基团和炔基则无法做到这一点。因此,重氮基团的大小约为叠氮基团的一半,为细胞组分的正交标记提供了独特的机会。