Suppr超能文献

白细胞介素-33/ST2与肾综合征出血热的严重程度相关,并调节汉坦病毒感染的内皮细胞中的炎症反应。

IL-33/ST2 correlates with severity of haemorrhagic fever with renal syndrome and regulates the inflammatory response in Hantaan virus-infected endothelial cells.

作者信息

Zhang Yusi, Zhang Chunmei, Zhuang Ran, Ma Ying, Zhang Yun, Yi Jing, Yang Angang, Jin Boquan

机构信息

Department of Immunology, The Fourth Military Medical University, Xi'an, China.

出版信息

PLoS Negl Trop Dis. 2015 Feb 6;9(2):e0003514. doi: 10.1371/journal.pntd.0003514. eCollection 2015 Feb.

Abstract

BACKGROUND

Hantaan virus (HTNV) causes a severe lethal haemorrhagic fever with renal syndrome (HFRS) in humans. Despite a limited understanding of the pathogenesis of HFRS, the importance of the abundant production of pro-inflammatory cytokines has been widely recognized. Interleukin 33 (IL-33) has been demonstrated to play an important role in physiological and pathological immune responses. After binding to its receptor ST2L, IL-33 stimulates the Th2-type immune response and promotes cytokine production. Depending on the disease model, IL-33 either protects against infection or exacerbates inflammatory disease, but it is unknown how the IL-33/ST2 axis regulates the immune response during HTNV infection.

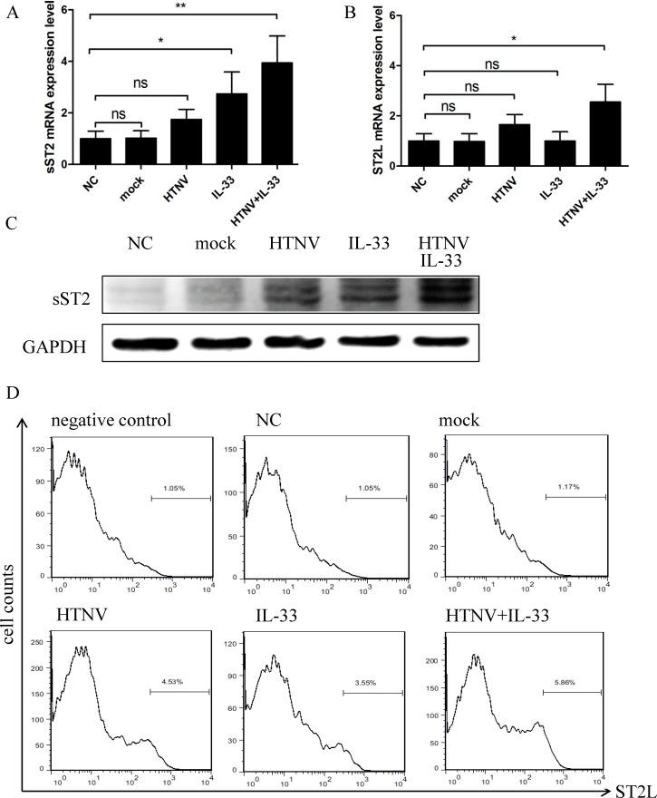
METHODOLOGY/PRINCIPAL FINDINGS: Blood samples were collected from 23 hospitalized patients and 28 healthy controls. The levels of IL-33 and soluble ST2 (sST2) in plasma were quantified by ELISA, and the relationship between IL-33, sST2 and the disease severity was analyzed. The role of IL-33/sST2 axis in the production of pro-inflammatory cytokines was studied on HTNV-infected endothelial cells. The results showed that the plasma IL-33 and sST2 were significantly higher in patients than in healthy controls. Spearman analysis showed that elevated IL-33 and sST2 levels were positively correlated with white blood cell count and viral load, while negatively correlated with platelet count. Furthermore, we found that IL-33 enhanced the production of pro-inflammatory cytokines in HTNV-infected endothelial cells through NF-κB pathway and that this process was inhibited by the recombinant sST2.

CONCLUSION/SIGNIFICANCE: Our results indicate that the IL-33 acts as an initiator of the "cytokine storm" during HTNV infection, while sST2 can inhibit this process. Our findings could provide a promising immunotherapeutic target for the disease control.

摘要

背景

汉坦病毒(HTNV)可导致人类严重的致死性肾综合征出血热(HFRS)。尽管对HFRS发病机制的了解有限,但促炎细胞因子大量产生的重要性已得到广泛认可。白细胞介素33(IL-33)已被证明在生理和病理免疫反应中起重要作用。IL-33与其受体ST2L结合后,刺激Th2型免疫反应并促进细胞因子产生。根据疾病模型,IL-33要么预防感染,要么加重炎症性疾病,但IL-33/ST2轴在HTNV感染期间如何调节免疫反应尚不清楚。

方法/主要发现:采集了23例住院患者和28例健康对照者的血样。通过酶联免疫吸附测定法(ELISA)定量血浆中IL-33和可溶性ST2(sST2)的水平,并分析IL-33、sST2与疾病严重程度之间的关系。在HTNV感染的内皮细胞上研究了IL-33/sST2轴在促炎细胞因子产生中的作用。结果显示,患者血浆中的IL-33和sST2明显高于健康对照者。Spearman分析表明,IL-33和sST2水平升高与白细胞计数和病毒载量呈正相关,而与血小板计数呈负相关。此外,我们发现IL-33通过NF-κB途径增强HTNV感染的内皮细胞中促炎细胞因子的产生,并且该过程受到重组sST2的抑制。

结论/意义:我们的结果表明,IL-33在HTNV感染期间充当“细胞因子风暴”的启动者,而sST2可以抑制这一过程。我们的发现可为该疾病的控制提供一个有前景 的免疫治疗靶点。

https://cdn.ncbi.nlm.nih.gov/pmc/blobs/89e0/4319827/9e9039d82244/pntd.0003514.g001.jpg

文献AI研究员

20分钟写一篇综述,助力文献阅读效率提升50倍。

立即体验

用中文搜PubMed

大模型驱动的PubMed中文搜索引擎

马上搜索

文档翻译

学术文献翻译模型,支持多种主流文档格式。

立即体验