Suppr超能文献

同型胱氨酸尿症和甲基化障碍的新生儿筛查:系统评价与建议指南

Newborn screening for homocystinurias and methylation disorders: systematic review and proposed guidelines.

作者信息

Huemer Martina, Kožich Viktor, Rinaldo Piero, Baumgartner Matthias R, Merinero Begoña, Pasquini Elisabetta, Ribes Antonia, Blom Henk J

机构信息

Division of Metabolism and Children's Research Center, University Children's Hospital Zürich, Zürich, Switzerland.

Radiz-Rare Disease Initiative Zürich, University Zürich, Zürich, Switzerland.

出版信息

J Inherit Metab Dis. 2015 Nov;38(6):1007-19. doi: 10.1007/s10545-015-9830-z. Epub 2015 Mar 12.

Abstract

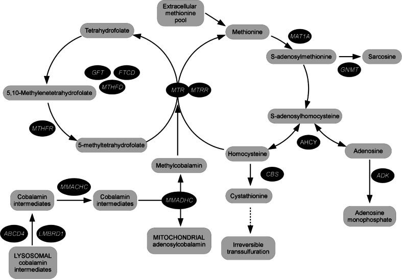
Newborn screening (NBS) is justified if early intervention is effective in a disorder generally not detected early in life on a clinical basis, and if sensitive and specific biochemical markers exist. Experience with NBS for homocystinurias and methylation disorders is limited. However, there is robust evidence for the success of early treatment with diet, betaine and/or pyridoxine for CBS deficiency and good evidence for the success of early betaine treatment in severe MTHFR deficiency. These conditions can be screened in dried blood spots by determining methionine (Met), methionine-to-phenylanine (Met/Phe) ratio, and total homocysteine (tHcy) as a second tier marker. Therefore, we recommend NBS for cystathionine beta-synthase and severe MTHFR deficiency. Weaker evidence is available for the disorders of intracellular cobalamin metabolism. Early treatment is clearly of advantage for patients with the late-onset cblC defect. In the early-onset type, survival and non-neurological symptoms improve but the effect on neurocognitive development is uncertain. The cblC defect can be screened by measuring propionylcarnitine, propionylcarnitine-to-acetylcarnitine ratio combined with the second tier markers methylmalonic acid and tHcy. For the cblE and cblG defects, evidence for the benefit of early treatment is weaker; and data on performance of Met, Met/Phe and tHcy even more limited. Individuals homozygous or compound heterozygous for MAT1A mutations may benefit from detection by NBS using Met, which on the other hand also detects asymptomatic heterozygotes. Clinical and laboratory data is insufficient to develop any recommendation on NBS for the cblD, cblF, cblJ defects, glycineN-methyltransferase-, S-adenosylhomocysteinehydrolase- and adenosine kinase deficiency.

摘要

如果早期干预对一种通常在临床上无法在生命早期检测出的疾病有效,并且存在敏感且特异的生化标志物,那么新生儿筛查(NBS)就是合理的。对同型胱氨酸尿症和甲基化障碍进行新生儿筛查的经验有限。然而,有充分证据表明,对于胱硫醚β合酶(CBS)缺乏症,通过饮食、甜菜碱和/或吡哆醇进行早期治疗是成功的;对于严重的亚甲基四氢叶酸还原酶(MTHFR)缺乏症,早期甜菜碱治疗成功的证据也很充分。这些疾病可以通过检测干血斑中的蛋氨酸(Met)、蛋氨酸与苯丙氨酸的比值(Met/Phe)以及作为二级标志物的总同型半胱氨酸(tHcy)来进行筛查。因此,我们建议对胱硫醚β合酶缺乏症和严重的MTHFR缺乏症进行新生儿筛查。关于细胞内钴胺素代谢障碍的证据较弱。对于迟发性cblC缺陷患者,早期治疗显然具有优势。在早发型中,生存率和非神经症状有所改善,但对神经认知发育的影响尚不确定。可以通过测量丙酰肉碱、丙酰肉碱与乙酰肉碱的比值,并结合二级标志物甲基丙二酸和tHcy来筛查cblC缺陷。对于cblE和cblG缺陷,早期治疗获益的证据较弱;关于Met、Met/Phe和tHcy表现的数据甚至更有限。MAT1A突变的纯合子或复合杂合子个体可能受益于使用Met进行的新生儿筛查检测,而这另一方面也能检测出无症状的杂合子。临床和实验室数据不足以就对cblD缺陷、cblF缺陷、cblJ缺陷、甘氨酸N - 甲基转移酶缺乏症、S - 腺苷同型半胱氨酸水解酶缺乏症和腺苷激酶缺乏症进行新生儿筛查提出任何建议。

https://cdn.ncbi.nlm.nih.gov/pmc/blobs/0ad0/4626539/2b612a51547e/10545_2015_9830_Fig1_HTML.jpg

文献检索

告别复杂PubMed语法,用中文像聊天一样搜索,搜遍4000万医学文献。AI智能推荐,让科研检索更轻松。

立即免费搜索

文件翻译

保留排版,准确专业,支持PDF/Word/PPT等文件格式,支持 12+语言互译。

免费翻译文档

深度研究

AI帮你快速写综述,25分钟生成高质量综述,智能提取关键信息,辅助科研写作。

立即免费体验