Levo Michal, Zalckvar Einat, Sharon Eilon, Dantas Machado Ana Carolina, Kalma Yael, Lotam-Pompan Maya, Weinberger Adina, Yakhini Zohar, Rohs Remo, Segal Eran
Department of Computer Science and Applied Mathematics, Weizmann Institute of Science, Rehovot 76100, Israel; Department of Molecular Cell Biology, Weizmann Institute of Science, Rehovot 76100, Israel;
Department of Computer Science and Applied Mathematics, Weizmann Institute of Science, Rehovot 76100, Israel;
Genome Res. 2015 Jul;25(7):1018-29. doi: 10.1101/gr.185033.114. Epub 2015 Mar 11.
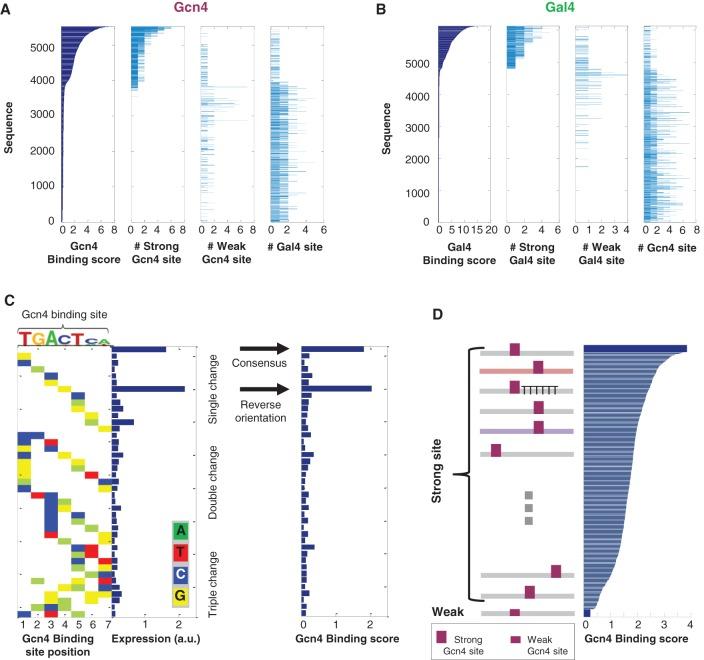
Binding of transcription factors (TFs) to regulatory sequences is a pivotal step in the control of gene expression. Despite many advances in the characterization of sequence motifs recognized by TFs, our ability to quantitatively predict TF binding to different regulatory sequences is still limited. Here, we present a novel experimental assay termed BunDLE-seq that provides quantitative measurements of TF binding to thousands of fully designed sequences of 200 bp in length within a single experiment. Applying this binding assay to two yeast TFs, we demonstrate that sequences outside the core TF binding site profoundly affect TF binding. We show that TF-specific models based on the sequence or DNA shape of the regions flanking the core binding site are highly predictive of the measured differential TF binding. We further characterize the dependence of TF binding, accounting for measurements of single and co-occurring binding events, on the number and location of binding sites and on the TF concentration. Finally, by coupling our in vitro TF binding measurements, and another application of our method probing nucleosome formation, to in vivo expression measurements carried out with the same template sequences serving as promoters, we offer insights into mechanisms that may determine the different expression outcomes observed. Our assay thus paves the way to a more comprehensive understanding of TF binding to regulatory sequences and allows the characterization of TF binding determinants within and outside of core binding sites.
转录因子(TFs)与调控序列的结合是基因表达调控中的关键步骤。尽管在表征TF识别的序列基序方面取得了许多进展,但我们定量预测TF与不同调控序列结合的能力仍然有限。在此,我们提出了一种名为BunDLE-seq的新型实验方法,该方法能在单个实验中对TF与数千个长度为200 bp的完全设计序列的结合进行定量测量。将这种结合测定应用于两种酵母TF,我们证明核心TF结合位点之外的序列会深刻影响TF结合。我们表明,基于核心结合位点侧翼区域的序列或DNA形状的TF特异性模型能够高度预测所测量的TF差异结合。我们进一步表征了TF结合对结合位点数量和位置以及TF浓度的依赖性,同时考虑了单个和共现结合事件的测量。最后,通过将我们的体外TF结合测量以及我们方法探测核小体形成的另一个应用,与使用相同模板序列作为启动子进行的体内表达测量相结合,我们深入了解了可能决定所观察到的不同表达结果的机制。因此,我们的测定为更全面地理解TF与调控序列的结合铺平了道路,并能够表征核心结合位点内外的TF结合决定因素。