• 文献检索
  • 文档翻译
  • 深度研究
  • 学术资讯
  • Suppr Zotero 插件Zotero 插件
  • 邀请有礼
  • 套餐&价格
  • 历史记录
应用&插件
Suppr Zotero 插件Zotero 插件浏览器插件Mac 客户端Windows 客户端微信小程序
定价
高级版会员购买积分包购买API积分包
服务
文献检索文档翻译深度研究API 文档MCP 服务
关于我们
关于 Suppr公司介绍联系我们用户协议隐私条款
关注我们

Suppr 超能文献

核心技术专利:CN118964589B侵权必究
粤ICP备2023148730 号-1Suppr @ 2026

文献检索

告别复杂PubMed语法,用中文像聊天一样搜索,搜遍4000万医学文献。AI智能推荐,让科研检索更轻松。

立即免费搜索

文件翻译

保留排版,准确专业,支持PDF/Word/PPT等文件格式,支持 12+语言互译。

免费翻译文档

深度研究

AI帮你快速写综述,25分钟生成高质量综述,智能提取关键信息,辅助科研写作。

立即免费体验

鼠疫耶尔森菌感染人支气管上皮细胞时宿主的反应涉及自噬的负调控,并提示对生存相关和细胞生长途径的调节。

Host response during Yersinia pestis infection of human bronchial epithelial cells involves negative regulation of autophagy and suggests a modulation of survival-related and cellular growth pathways.

机构信息

National Center for Biodefense and Infectious Diseases and School of Systems Biology, George Mason University Manassas, VA, USA.

U.S. Army Medical Research Institute of Infectious Diseases Frederick, MD, USA.

出版信息

Front Microbiol. 2015 Feb 13;6:50. doi: 10.3389/fmicb.2015.00050. eCollection 2015.

DOI:10.3389/fmicb.2015.00050
PMID:25762983
原文链接:https://pmc.ncbi.nlm.nih.gov/articles/PMC4327736/
Abstract

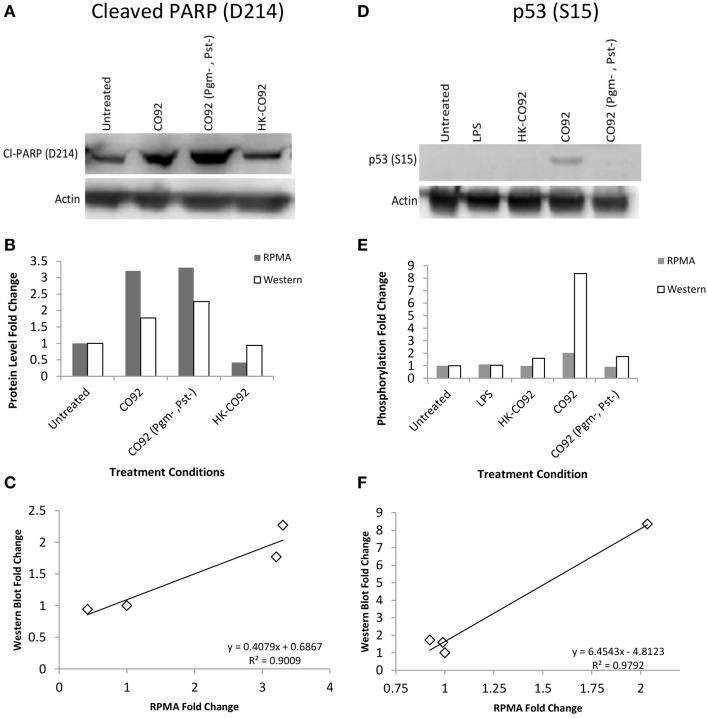
Yersinia pestis (Yp) causes the re-emerging disease plague, and is classified by the CDC and NIAID as a highest priority (Category A) pathogen. Currently, there is no approved human vaccine available and advances in early diagnostics and effective therapeutics are urgently needed. A deep understanding of the mechanisms of host response to Yp infection can significantly advance these three areas. We employed the Reverse Phase Protein Microarray (RPMA) technology to reveal the dynamic states of either protein level changes or phosphorylation changes associated with kinase-driven signaling pathways during host cell response to Yp infection. RPMA allowed quantitative profiling of changes in the intracellular communication network of human lung epithelial cells at different times post infection and in response to different treatment conditions, which included infection with the virulent Yp strain CO92, infection with a derivative avirulent strain CO92 (Pgm-, Pst-), treatment with heat inactivated CO92, and treatment with LPS. Responses to a total of 111 validated antibodies were profiled, leading to discovery of 12 novel protein hits. The RPMA analysis also identified several protein hits previously reported in the context of Yp infection. Furthermore, the results validated several proteins previously reported in the context of infection with other Yersinia species or implicated for potential relevance through recombinant protein and cell transfection studies. The RPMA results point to strong modulation of survival/apoptosis and cell growth pathways during early host response and also suggest a model of negative regulation of the autophagy pathway. We find significant cytoplasmic localization of p53 and reduced LC3-I to LC3-II conversion in response to Yp infection, consistent with negative regulation of autophagy. These studies allow for a deeper understanding of the pathogenesis mechanisms and the discovery of innovative approaches for prevention, early diagnosis, and treatment of plague.

摘要

鼠疫耶尔森菌(Yp)引起再现疾病鼠疫,被疾病预防控制中心和国家过敏和传染病研究所归类为最高优先级(A 类)病原体。目前,尚无可用的人类疫苗,迫切需要在早期诊断和有效治疗方面取得进展。深入了解宿主对 Yp 感染的反应机制可以显著推进这三个领域。我们采用反相蛋白微阵列(RPMA)技术来揭示宿主细胞对 Yp 感染的反应过程中与激酶驱动的信号通路相关的蛋白水平变化或磷酸化变化的动态状态。RPMA 允许定量分析不同时间点感染后以及不同处理条件下(包括感染强毒力 Yp 菌株 CO92、感染无毒性衍生菌株 CO92(Pgm-,Pst-)、用灭活的 CO92 处理和用 LPS 处理)人肺上皮细胞内细胞通讯网络的变化。对总共 111 种经过验证的抗体进行了分析,发现了 12 种新的蛋白靶点。RPMA 分析还确定了以前在 Yp 感染背景下报道的几种蛋白靶点。此外,这些结果验证了以前在感染其他耶尔森氏菌种或通过重组蛋白和细胞转染研究表明与潜在相关性的背景下报道的几种蛋白。RPMA 结果表明,在宿主早期反应过程中强烈调节存活/凋亡和细胞生长途径,并且还暗示了自噬途径负调控的模型。我们发现 p53 的细胞质定位明显增加,并且响应于 Yp 感染 LC3-I 到 LC3-II 的转化减少,这与自噬的负调控一致。这些研究加深了对发病机制的理解,并为预防、早期诊断和治疗鼠疫发现了创新方法。

https://cdn.ncbi.nlm.nih.gov/pmc/blobs/c993/4327736/e197c0409e77/fmicb-06-00050-g0005.jpg
https://cdn.ncbi.nlm.nih.gov/pmc/blobs/c993/4327736/e6882675a88d/fmicb-06-00050-g0001.jpg
https://cdn.ncbi.nlm.nih.gov/pmc/blobs/c993/4327736/ecdae5d31a30/fmicb-06-00050-g0002.jpg
https://cdn.ncbi.nlm.nih.gov/pmc/blobs/c993/4327736/883927f23813/fmicb-06-00050-g0003.jpg
https://cdn.ncbi.nlm.nih.gov/pmc/blobs/c993/4327736/5784c28d06e7/fmicb-06-00050-g0004.jpg
https://cdn.ncbi.nlm.nih.gov/pmc/blobs/c993/4327736/e197c0409e77/fmicb-06-00050-g0005.jpg
https://cdn.ncbi.nlm.nih.gov/pmc/blobs/c993/4327736/e6882675a88d/fmicb-06-00050-g0001.jpg
https://cdn.ncbi.nlm.nih.gov/pmc/blobs/c993/4327736/ecdae5d31a30/fmicb-06-00050-g0002.jpg
https://cdn.ncbi.nlm.nih.gov/pmc/blobs/c993/4327736/883927f23813/fmicb-06-00050-g0003.jpg
https://cdn.ncbi.nlm.nih.gov/pmc/blobs/c993/4327736/5784c28d06e7/fmicb-06-00050-g0004.jpg
https://cdn.ncbi.nlm.nih.gov/pmc/blobs/c993/4327736/e197c0409e77/fmicb-06-00050-g0005.jpg

相似文献

1
Host response during Yersinia pestis infection of human bronchial epithelial cells involves negative regulation of autophagy and suggests a modulation of survival-related and cellular growth pathways.鼠疫耶尔森菌感染人支气管上皮细胞时宿主的反应涉及自噬的负调控,并提示对生存相关和细胞生长途径的调节。
Front Microbiol. 2015 Feb 13;6:50. doi: 10.3389/fmicb.2015.00050. eCollection 2015.
2
The role of the phoPQ operon in the pathogenesis of the fully virulent CO92 strain of Yersinia pestis and the IP32953 strain of Yersinia pseudotuberculosis. phoPQ 操纵子在完全毒力的鼠疫耶尔森菌 CO92 株和假结核耶尔森菌 IP32953 株发病机制中的作用。
Microb Pathog. 2011 Jun;50(6):314-21. doi: 10.1016/j.micpath.2011.02.005. Epub 2011 Feb 12.
3
Identification and characterization of the hemophore-dependent heme acquisition system of Yersinia pestis.鼠疫耶尔森菌中依赖血色素载体的血红素获取系统的鉴定与特性分析
Infect Immun. 2001 Nov;69(11):6707-17. doi: 10.1128/IAI.69.11.6707-6717.2001.
4
The effects of low-shear mechanical stress on Yersinia pestis virulence.低剪应力对鼠疫耶尔森氏菌毒力的影响。
Astrobiology. 2010 Nov;10(9):881-8. doi: 10.1089/ast.2010.0493.
5
Subcellular proteomic analysis of host-pathogen interactions using human monocytes exposed to Yersinia pestis and Yersinia pseudotuberculosis.利用暴露于鼠疫耶尔森菌和假结核耶尔森菌的人单核细胞进行宿主-病原体相互作用的亚细胞蛋白质组学分析。
Proteomics. 2005 May;5(7):1877-88. doi: 10.1002/pmic.200401083.
6
Host transcriptomic responses to pneumonic plague reveal that Yersinia pestis inhibits both the initial adaptive and innate immune responses in mice.宿主对肺鼠疫的转录组反应表明,鼠疫耶尔森菌抑制小鼠的初始适应性免疫反应和先天性免疫反应。
Int J Med Microbiol. 2017 Jan;307(1):64-74. doi: 10.1016/j.ijmm.2016.11.002. Epub 2016 Nov 14.
7
Combinational deletion of three membrane protein-encoding genes highly attenuates yersinia pestis while retaining immunogenicity in a mouse model of pneumonic plague.在肺鼠疫小鼠模型中,三个膜蛋白编码基因的联合缺失极大地减弱了鼠疫耶尔森菌的毒力,同时保留了其免疫原性。
Infect Immun. 2015 Apr;83(4):1318-38. doi: 10.1128/IAI.02778-14. Epub 2015 Jan 20.
8
A multi-omic systems approach to elucidating Yersinia virulence mechanisms.一种用于阐明耶尔森氏菌毒力机制的多组学系统方法。
Mol Biosyst. 2013 Jan 27;9(1):44-54. doi: 10.1039/c2mb25287b. Epub 2012 Nov 13.
9
High-throughput, signature-tagged mutagenic approach to identify novel virulence factors of Yersinia pestis CO92 in a mouse model of infection.利用高通量、签名标记诱变方法在鼠疫耶尔森氏菌CO92感染小鼠模型中鉴定新型毒力因子。
Infect Immun. 2015 May;83(5):2065-81. doi: 10.1128/IAI.02913-14. Epub 2015 Mar 9.
10
Identification of New Virulence Factors and Vaccine Candidates for .鉴定. 的新毒力因子和疫苗候选物
Front Cell Infect Microbiol. 2017 Oct 17;7:448. doi: 10.3389/fcimb.2017.00448. eCollection 2017.

引用本文的文献

1
Activated Gab1 drives hepatocyte proliferation and anti-apoptosis in liver fibrosis via potential involvement of the HGF/c-Met signaling axis.激活的 Gab1 通过潜在涉及 HGF/c-Met 信号轴驱动肝纤维化中的肝细胞增殖和抗细胞凋亡。
PLoS One. 2024 Jun 27;19(6):e0306345. doi: 10.1371/journal.pone.0306345. eCollection 2024.
2
The Messenger Apps of the cell: Extracellular Vesicles as Regulatory Messengers of Microglial Function in the CNS.细胞的信使应用程序:细胞外囊泡作为中枢神经系统中小胶质细胞功能的调节信使。
J Neuroimmune Pharmacol. 2020 Sep;15(3):473-486. doi: 10.1007/s11481-020-09916-9. Epub 2020 Apr 27.
3
A Comprehensive Review of Autophagy and Its Various Roles in Infectious, Non-Infectious, and Lifestyle Diseases: Current Knowledge and Prospects for Disease Prevention, Novel Drug Design, and Therapy.

本文引用的文献

1
Host-pathogen interactions and immune evasion strategies in Francisella tularensis pathogenicity.土拉弗朗西斯菌致病性中的宿主-病原体相互作用及免疫逃避策略
Infect Drug Resist. 2014 Sep 18;7:239-51. doi: 10.2147/IDR.S53700. eCollection 2014.
2
CHK1 overexpression in T-cell acute lymphoblastic leukemia is essential for proliferation and survival by preventing excessive replication stress.CHK1 在 T 细胞急性淋巴细胞白血病中的过表达通过防止过度复制应激来促进增殖和存活。
Oncogene. 2015 Jun 4;34(23):2978-90. doi: 10.1038/onc.2014.248. Epub 2014 Aug 18.
3
The checkpoint 1 kinase inhibitor LY2603618 induces cell cycle arrest, DNA damage response and autophagy in cancer cells.
自噬及其在感染性、非感染性和生活方式疾病中的多种作用的综合综述:疾病预防、新型药物设计和治疗的现有知识和前景。
Cells. 2019 Jul 3;8(7):674. doi: 10.3390/cells8070674.
4
The responses of lungs and adjacent lymph nodes in responding to Yersinia pestis infection: A transcriptomic study using a non-human primate model.鼠疫耶尔森菌感染时肺部和相邻淋巴结的反应:一种使用非人类灵长类动物模型的转录组学研究。
PLoS One. 2019 Feb 21;14(2):e0209592. doi: 10.1371/journal.pone.0209592. eCollection 2019.
5
Human bocavirus induces apoptosis and autophagy in human bronchial epithelial cells.人博卡病毒可诱导人支气管上皮细胞发生凋亡和自噬。
Exp Ther Med. 2017 Jul;14(1):753-758. doi: 10.3892/etm.2017.4533. Epub 2017 Jun 1.
6
Proteomic discovery of host kinase signaling in bacterial infections.细菌感染中宿主激酶信号传导的蛋白质组学发现
Proteomics Clin Appl. 2016 Oct;10(9-10):994-1010. doi: 10.1002/prca.201600035. Epub 2016 Sep 9.
7
A reverse-phase protein microarray-based screen identifies host signaling dynamics upon Burkholderia spp. infection.基于反相蛋白质微阵列的筛选鉴定了伯克霍尔德菌属感染后的宿主信号动力学。
Front Microbiol. 2015 Jul 27;6:683. doi: 10.3389/fmicb.2015.00683. eCollection 2015.
关卡1激酶抑制剂LY2603618可诱导癌细胞发生细胞周期阻滞、DNA损伤反应和自噬。
Apoptosis. 2014 Sep;19(9):1389-98. doi: 10.1007/s10495-014-1010-3.
4
Activation of focal adhesion kinase by Salmonella suppresses autophagy via an Akt/mTOR signaling pathway and promotes bacterial survival in macrophages.沙门氏菌激活粘着斑激酶通过Akt/mTOR信号通路抑制自噬并促进细菌在巨噬细胞中的存活。
PLoS Pathog. 2014 Jun 5;10(6):e1004159. doi: 10.1371/journal.ppat.1004159. eCollection 2014 Jun.
5
Inhibition of autophagy enhances DNA damage-induced apoptosis by disrupting CHK1-dependent S phase arrest.自噬的抑制通过破坏CHK1依赖的S期阻滞增强DNA损伤诱导的细胞凋亡。
Toxicol Appl Pharmacol. 2014 Aug 1;278(3):249-58. doi: 10.1016/j.taap.2014.04.028. Epub 2014 May 11.
6
Activation of AMPK and inactivation of Akt result in suppression of mTOR-mediated S6K1 and 4E-BP1 pathways leading to neuronal cell death in in vitro models of Parkinson's disease.在帕金森病的体外模型中,AMPK的激活和Akt的失活导致mTOR介导的S6K1和4E-BP1信号通路受到抑制,进而导致神经元细胞死亡。
Cell Signal. 2014 Aug;26(8):1680-1689. doi: 10.1016/j.cellsig.2014.04.009. Epub 2014 Apr 12.
7
The Pla protease of Yersinia pestis degrades fas ligand to manipulate host cell death and inflammation.鼠疫耶尔森氏菌的 Pla 蛋白酶降解 Fas 配体以操纵宿主细胞死亡和炎症。
Cell Host Microbe. 2014 Apr 9;15(4):424-34. doi: 10.1016/j.chom.2014.03.005.
8
Self-consumption: the interplay of autophagy and apoptosis.自噬:自噬与细胞凋亡的相互作用。
Nat Rev Mol Cell Biol. 2014 Feb;15(2):81-94. doi: 10.1038/nrm3735. Epub 2014 Jan 8.
9
Yersinia pestis: mechanisms of entry into and resistance to the host cell.鼠疫耶尔森菌:进入宿主细胞和抵抗宿主细胞的机制。
Front Cell Infect Microbiol. 2013 Dec 24;3:106. doi: 10.3389/fcimb.2013.00106. eCollection 2013.
10
The Yersinia pestis type III secretion system: expression, assembly and role in the evasion of host defenses.鼠疫耶尔森氏菌 III 型分泌系统:表达、组装及其在逃避宿主防御中的作用。
Immunol Res. 2013 Dec;57(1-3):237-45. doi: 10.1007/s12026-013-8454-3.