Suppr超能文献

CHIP通过蛋白酶体降解和p53介导的β-分泌酶反式抑制作用来稳定淀粉样前体蛋白。

CHIP stabilizes amyloid precursor protein via proteasomal degradation and p53-mediated trans-repression of β-secretase.

作者信息

Singh Amir Kumar, Pati Uttam

机构信息

School of Biotechnology, Jawaharlal Nehru University, New Delhi, 110067, India.

出版信息

Aging Cell. 2015 Aug;14(4):595-604. doi: 10.1111/acel.12335. Epub 2015 Mar 13.

Abstract

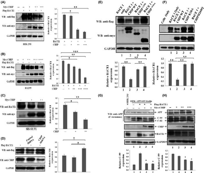
In patient with Alzheimer's disease (AD), deposition of amyloid-beta Aβ, a proteolytic cleavage of amyloid precursor protein (APP) by β-secretase/BACE1, forms senile plaque in the brain. BACE1 activation is caused due to oxidative stresses and dysfunction of ubiquitin-proteasome system (UPS), which is linked to p53 inactivation. As partial suppression of BACE1 attenuates Aβ generation and AD-related pathology, it might be an ideal target for AD treatment. We have shown that both in neurons and in HEK-APP cells, BACE1 is a new substrate of E3-ligase CHIP and an inverse relation exists between CHIP and BACE1 level. CHIP inhibits ectopic BACE1 level by promoting its ubiquitination and proteasomal degradation, thus reducing APP processing; it stabilizes APP in neurons, thus reducing Aβ. CHIP(U) (box) domain physically interacts with BACE1; however, both U-box and TPR domain are essential for ubiquitination and degradation of BACE1. Further, BACE1 is a downstream target of p53 and overexpression of p53 decreases BACE1 level. In HEK-APP cells, CHIP is shown to negatively regulate BACE1 promoter through stabilization of p53's DNA-binding conformation and its binding upon 5' UTR element (+127 to +150). We have thus discovered that CHIP regulates p53-mediated trans-repression of BACE1 at both transcriptional and post-translational level. We propose that a CHIP-BACE1-p53 feedback loop might control APP stabilization, which could further be utilized for new therapeutic intervention in AD.

摘要

在阿尔茨海默病(AD)患者中,淀粉样前体蛋白(APP)经β-分泌酶/BACE1进行蛋白水解切割产生的β-淀粉样蛋白(Aβ)在大脑中形成老年斑。BACE1的激活是由氧化应激和泛素-蛋白酶体系统(UPS)功能障碍引起的,而这与p53失活有关。由于对BACE1的部分抑制可减弱Aβ的产生及与AD相关的病理变化,因此它可能是AD治疗的理想靶点。我们已经表明,在神经元和HEK-APP细胞中,BACE1都是E3连接酶CHIP的新底物,并且CHIP与BACE1水平之间存在负相关关系。CHIP通过促进BACE1的泛素化和蛋白酶体降解来抑制其异位水平,从而减少APP的加工处理;它在神经元中稳定APP,从而减少Aβ。CHIP的U盒结构域与BACE1发生物理相互作用;然而,U盒和TPR结构域对于BACE1的泛素化和降解都是必不可少的。此外,BACE1是p53的下游靶点,p53的过表达会降低BACE1水平。在HEK-APP细胞中,CHIP被证明通过稳定p53的DNA结合构象及其与5'UTR元件(+127至+150)的结合来负向调节BACE1启动子。因此,我们发现CHIP在转录和翻译后水平调节p53介导的BACE1反式抑制。我们提出,CHIP-BACE1-p53反馈环可能控制APP的稳定性,这可进一步用于AD的新治疗干预。

https://cdn.ncbi.nlm.nih.gov/pmc/blobs/f033/4531073/4cd21c58bdb0/acel0014-0595-f1.jpg

文献AI研究员

20分钟写一篇综述,助力文献阅读效率提升50倍。

立即体验

用中文搜PubMed

大模型驱动的PubMed中文搜索引擎

马上搜索

文档翻译

学术文献翻译模型,支持多种主流文档格式。

立即体验