Suppr超能文献

双等位基因NF1失活影响NF1Prx1小鼠和一名人类患者的肾上腺皮质功能。

Double NF1 inactivation affects adrenocortical function in NF1Prx1 mice and a human patient.

作者信息

Kobus Karolina, Hartl Daniela, Ott Claus Eric, Osswald Monika, Huebner Angela, von der Hagen Maja, Emmerich Denise, Kühnisch Jirko, Morreau Hans, Hes Frederik J, Mautner Victor F, Harder Anja, Tinschert Sigrid, Mundlos Stefan, Kolanczyk Mateusz

机构信息

Institute for Medical Genetics and Human Genetics, Charité, Universitätsmedizin Berlin, Berlin, Germany; Max Planck Institute for Molecular Genetics, FG Development & Disease, Berlin, Germany.

Institute for Medical Genetics and Human Genetics, Charité, Universitätsmedizin Berlin, Berlin, Germany.

出版信息

PLoS One. 2015 Mar 16;10(3):e0119030. doi: 10.1371/journal.pone.0119030. eCollection 2015.

Abstract

BACKGROUND

Neurofibromatosis type I (NF1, MIM#162200) is a relatively frequent genetic condition, which predisposes to tumor formation. Apart from tumors, individuals with NF1 often exhibit endocrine abnormalities such as precocious puberty (2,5-5% of NF1 patients) and some cases of hypertension (16% of NF1 patients). Several cases of adrenal cortex adenomas have been described in NF1 individuals supporting the notion that neurofibromin might play a role in adrenal cortex homeostasis. However, no experimental data were available to prove this hypothesis.

MATERIALS AND METHODS

We analysed Nf1Prx1 mice and one case of adrenal cortical hyperplasia in a NF1patient.

RESULTS

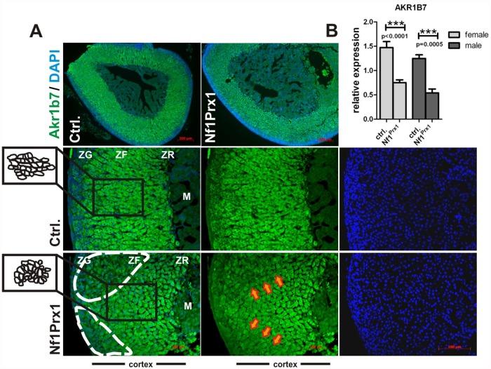
In Nf1Prx1 mice Nf1 is inactivated in the developing limbs, head mesenchyme as well as in the adrenal gland cortex, but not the adrenal medulla or brain. We show that adrenal gland size is increased in NF1Prx1 mice. Nf1Prx1 female mice showed corticosterone and aldosterone overproduction. Molecular analysis of Nf1 deficient adrenals revealed deregulation of multiple proteins, including steroidogenic acute regulatory protein (StAR), a vital mitochondrial factor promoting transfer of cholesterol into steroid making mitochondria. This was associated with a marked upregulation of MAPK pathway and a female specific increase of cAMP concentration in murine adrenal lysates. Complementarily, we characterized a patient with neurofibromatosis type I with macronodular adrenal hyperplasia with ACTH-independent cortisol overproduction. Comparison of normal control tissue- and adrenal hyperplasia- derived genomic DNA revealed loss of heterozygosity (LOH) of the wild type NF1 allele, showing that biallelic NF1 gene inactivation occurred in the hyperplastic adrenal gland.

CONCLUSIONS

Our data suggest that biallelic loss of Nf1 induces autonomous adrenal hyper-activity. We conclude that Nf1 is involved in the regulation of adrenal cortex function in mice and humans.

摘要

背景

I型神经纤维瘤病(NF1,MIM#162200)是一种相对常见的遗传性疾病,易引发肿瘤形成。除肿瘤外,NF1患者常表现出内分泌异常,如性早熟(占NF1患者的2.5 - 5%)和一些高血压病例(占NF1患者的16%)。已有数例NF1个体肾上腺皮质腺瘤的报道,支持神经纤维瘤蛋白可能在肾上腺皮质稳态中发挥作用的观点。然而,尚无实验数据证明这一假设。

材料与方法

我们分析了Nf1Prx1小鼠以及1例NF1患者的肾上腺皮质增生情况。

结果

在Nf1Prx1小鼠中,Nf1在发育中的四肢、头部间充质以及肾上腺皮质中失活,但在肾上腺髓质或大脑中未失活。我们发现Nf1Prx1小鼠的肾上腺大小增加。Nf1Prx1雌性小鼠表现出皮质酮和醛固酮分泌过多。对Nf1缺陷肾上腺的分子分析显示多种蛋白质失调,包括类固醇生成急性调节蛋白(StAR),这是一种促进胆固醇转运至合成类固醇的线粒体的重要线粒体因子。这与丝裂原活化蛋白激酶(MAPK)通路的显著上调以及小鼠肾上腺裂解物中cAMP浓度的雌性特异性增加有关。此外,我们对1例I型神经纤维瘤病伴大结节性肾上腺增生且促肾上腺皮质激素(ACTH)非依赖性皮质醇分泌过多的患者进行了特征分析。正常对照组织和肾上腺增生组织来源的基因组DNA比较显示野生型NF1等位基因杂合性缺失(LOH),表明增生的肾上腺中发生了双等位基因NF1基因失活。

结论

我们的数据表明Nf1双等位基因缺失诱导肾上腺自主功能亢进。我们得出结论,Nf1参与小鼠和人类肾上腺皮质功能的调节。

https://cdn.ncbi.nlm.nih.gov/pmc/blobs/cff4/4361563/e840ea2c3ba9/pone.0119030.g001.jpg

文献AI研究员

20分钟写一篇综述,助力文献阅读效率提升50倍。

立即体验

用中文搜PubMed

大模型驱动的PubMed中文搜索引擎

马上搜索

文档翻译

学术文献翻译模型,支持多种主流文档格式。

立即体验