• 文献检索
  • 文档翻译
  • 深度研究
  • 学术资讯
  • Suppr Zotero 插件Zotero 插件
  • 邀请有礼
  • 套餐&价格
  • 历史记录
应用&插件
Suppr Zotero 插件Zotero 插件浏览器插件Mac 客户端Windows 客户端微信小程序
定价
高级版会员购买积分包购买API积分包
服务
文献检索文档翻译深度研究API 文档MCP 服务
关于我们
关于 Suppr公司介绍联系我们用户协议隐私条款
关注我们

Suppr 超能文献

核心技术专利:CN118964589B侵权必究
粤ICP备2023148730 号-1Suppr @ 2026

文献检索

告别复杂PubMed语法,用中文像聊天一样搜索,搜遍4000万医学文献。AI智能推荐,让科研检索更轻松。

立即免费搜索

文件翻译

保留排版,准确专业,支持PDF/Word/PPT等文件格式,支持 12+语言互译。

免费翻译文档

深度研究

AI帮你快速写综述,25分钟生成高质量综述,智能提取关键信息,辅助科研写作。

立即免费体验

O抗原荚膜调节宋内志贺菌的细菌致病性。

An O antigen capsule modulates bacterial pathogenesis in Shigella sonnei.

作者信息

Caboni Mariaelena, Pédron Thierry, Rossi Omar, Goulding David, Pickard Derek, Citiulo Francesco, MacLennan Calman A, Dougan Gordon, Thomson Nicholas R, Saul Allan, Sansonetti Philippe J, Gerke Christiane

机构信息

Novartis Vaccines Institute for Global Health, Siena, Via Fiorentina, Italy.

Institut Pasteur, Unité de Pathogénie Microbienne Moléculaire, INSERM U1202, Paris, France.

出版信息

PLoS Pathog. 2015 Mar 20;11(3):e1004749. doi: 10.1371/journal.ppat.1004749. eCollection 2015 Mar.

DOI:10.1371/journal.ppat.1004749
PMID:25794007
原文链接:https://pmc.ncbi.nlm.nih.gov/articles/PMC4368438/
Abstract

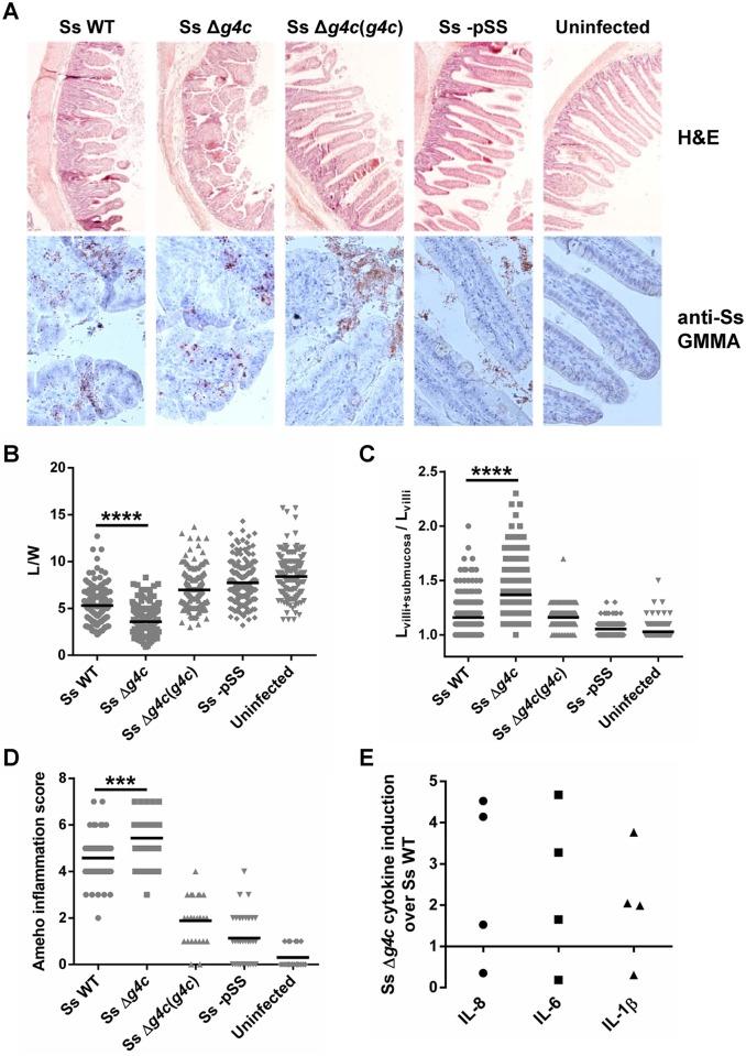
Shigella is the leading cause for dysentery worldwide. Together with several virulence factors employed for invasion, the presence and length of the O antigen (OAg) of the lipopolysaccharide (LPS) plays a key role in pathogenesis. S. flexneri 2a has a bimodal OAg chain length distribution regulated in a growth-dependent manner, whereas S. sonnei LPS comprises a monomodal OAg. Here we reveal that S. sonnei, but not S. flexneri 2a, possesses a high molecular weight, immunogenic group 4 capsule, characterized by structural similarity to LPS OAg. We found that a galU mutant of S. sonnei, that is unable to produce a complete LPS with OAg attached, can still assemble OAg material on the cell surface, but a galU mutant of S. flexneri 2a cannot. High molecular weight material not linked to the LPS was purified from S. sonnei and confirmed by NMR to contain the specific sugars of the S. sonnei OAg. Deletion of genes homologous to the group 4 capsule synthesis cluster, previously described in Escherichia coli, abolished the generation of the high molecular weight OAg material. This OAg capsule strongly affects the virulence of S. sonnei. Uncapsulated knockout bacteria were highly invasive in vitro and strongly inflammatory in the rabbit intestine. But, the lack of capsule reduced the ability of S. sonnei to resist complement-mediated killing and to spread from the gut to peripheral organs. In contrast, overexpression of the capsule decreased invasiveness in vitro and inflammation in vivo compared to the wild type. In conclusion, the data indicate that in S. sonnei expression of the capsule modulates bacterial pathogenesis resulting in balanced capabilities to invade and persist in the host environment.

摘要

志贺氏菌是全球范围内痢疾的主要病因。脂多糖(LPS)的O抗原(OAg)的存在及其长度,与几种用于入侵的毒力因子一起,在发病机制中起着关键作用。福氏志贺氏菌2a具有以生长依赖方式调节的双峰OAg链长分布,而宋内志贺氏菌的LPS则包含单峰OAg。在这里,我们发现宋内志贺氏菌而非福氏志贺氏菌2a拥有一种高分子量、具有免疫原性的4型荚膜,其特征是与LPS OAg结构相似。我们发现,宋内志贺氏菌的galU突变体无法产生带有OAg的完整LPS,但仍能在细胞表面组装OAg物质,而福氏志贺氏菌2a的galU突变体则不能。从未内志贺氏菌中纯化出未与LPS相连的高分子量物质,经核磁共振证实含有宋内志贺氏菌OAg的特定糖类。删除与先前在大肠杆菌中描述的4型荚膜合成簇同源的基因,消除了高分子量OAg物质的产生。这种OAg荚膜强烈影响宋内志贺氏菌的毒力。无荚膜的基因敲除细菌在体外具有高度侵袭性,在兔肠道中具有强烈炎症反应。但是,缺乏荚膜降低了宋内志贺氏菌抵抗补体介导杀伤以及从肠道扩散到外周器官的能力。相比之下,与野生型相比,荚膜的过表达降低了体外侵袭性和体内炎症反应。总之,数据表明在宋内志贺氏菌中,荚膜的表达调节细菌发病机制,从而导致在宿主环境中入侵和持续存在的能力达到平衡。

https://cdn.ncbi.nlm.nih.gov/pmc/blobs/73a6/4368438/6b0d8c8a94d4/ppat.1004749.g006.jpg
https://cdn.ncbi.nlm.nih.gov/pmc/blobs/73a6/4368438/0e42dd6f5ccb/ppat.1004749.g001.jpg
https://cdn.ncbi.nlm.nih.gov/pmc/blobs/73a6/4368438/eee6840d0633/ppat.1004749.g002.jpg
https://cdn.ncbi.nlm.nih.gov/pmc/blobs/73a6/4368438/f371bab9aa7d/ppat.1004749.g003.jpg
https://cdn.ncbi.nlm.nih.gov/pmc/blobs/73a6/4368438/e136453381dc/ppat.1004749.g004.jpg
https://cdn.ncbi.nlm.nih.gov/pmc/blobs/73a6/4368438/0148cae6b65a/ppat.1004749.g005.jpg
https://cdn.ncbi.nlm.nih.gov/pmc/blobs/73a6/4368438/6b0d8c8a94d4/ppat.1004749.g006.jpg
https://cdn.ncbi.nlm.nih.gov/pmc/blobs/73a6/4368438/0e42dd6f5ccb/ppat.1004749.g001.jpg
https://cdn.ncbi.nlm.nih.gov/pmc/blobs/73a6/4368438/eee6840d0633/ppat.1004749.g002.jpg
https://cdn.ncbi.nlm.nih.gov/pmc/blobs/73a6/4368438/f371bab9aa7d/ppat.1004749.g003.jpg
https://cdn.ncbi.nlm.nih.gov/pmc/blobs/73a6/4368438/e136453381dc/ppat.1004749.g004.jpg
https://cdn.ncbi.nlm.nih.gov/pmc/blobs/73a6/4368438/0148cae6b65a/ppat.1004749.g005.jpg
https://cdn.ncbi.nlm.nih.gov/pmc/blobs/73a6/4368438/6b0d8c8a94d4/ppat.1004749.g006.jpg

相似文献

1
An O antigen capsule modulates bacterial pathogenesis in Shigella sonnei.O抗原荚膜调节宋内志贺菌的细菌致病性。
PLoS Pathog. 2015 Mar 20;11(3):e1004749. doi: 10.1371/journal.ppat.1004749. eCollection 2015 Mar.
2
Genetic modulation of Shigella flexneri 2a lipopolysaccharide O antigen modal chain length reveals that it has been optimized for virulence.福氏志贺菌2a脂多糖O抗原模式链长度的基因调控表明,其已针对毒力进行了优化。
Microbiology (Reading). 2003 Apr;149(Pt 4):925-939. doi: 10.1099/mic.0.26141-0.
3
O-Antigen Inhibits Internalization, Vacuole Escape, and Inflammasome Activation.O 抗原抑制内化、空泡逃逸和炎症小体激活。
mBio. 2019 Dec 17;10(6):e02654-19. doi: 10.1128/mBio.02654-19.
4
O-antigen modal chain length in Shigella flexneri 2a is growth-regulated through RfaH-mediated transcriptional control of the wzy gene.福氏志贺菌2a型的O抗原模式链长度通过RfaH介导的wzy基因转录控制进行生长调节。
Microbiology (Reading). 2007 Oct;153(Pt 10):3499-3507. doi: 10.1099/mic.0.2007/010066-0.
5
Influence of Shigella flexneri 2a O Antigen Acetylation on Its Bacteriophage Sf6 Receptor Activity and Bacterial Interaction with Human Cells.福氏 2a 志贺菌 O 抗原乙酰化对其噬菌体 Sf6 受体活性和细菌与人细胞相互作用的影响。
J Bacteriol. 2020 Nov 19;202(24). doi: 10.1128/JB.00363-20.
6
Loss of the virulence plasmid by promotes its interactions with CD207 and CD209 receptors.缺失毒力质粒可促进其与 CD207 和 CD209 受体相互作用。
J Med Microbiol. 2021 Mar;70(3). doi: 10.1099/jmm.0.001297. Epub 2021 Feb 16.
7
Stable expression of Shigella sonnei form I O-polysaccharide genes recombineered into the chromosome of live Salmonella oral vaccine vector Ty21a.志贺氏菌血清型 1 型 O-多糖基因重组稳定表达于活的口服沙门氏菌疫苗载体 Ty21a 染色体中。
Int J Med Microbiol. 2013 Apr;303(3):105-13. doi: 10.1016/j.ijmm.2013.01.001. Epub 2013 Mar 7.
8
Dissecting the contribution of O-Antigen and proteins to the immunogenicity of Shigella sonnei generalized modules for membrane antigens (GMMA).解析志贺氏菌血清型 5 型通用膜抗原(GMMA)O 抗原和蛋白对其免疫原性的贡献。
Sci Rep. 2021 Jan 13;11(1):906. doi: 10.1038/s41598-020-80421-y.
9
Molecular cloning and characterization of the genetic determinants that express the complete Shigella serotype D (Shigella sonnei) lipopolysaccharide in heterologous live attenuated vaccine strains.在异源减毒活疫苗菌株中表达完整志贺氏菌D血清型(宋内志贺氏菌)脂多糖的遗传决定因素的分子克隆与特性分析
Mol Microbiol. 1993 Jan;7(2):239-52. doi: 10.1111/j.1365-2958.1993.tb01115.x.
10
Construction of a stable and non-resistant bivalent vaccine candidate strain against Shigella flexneri 2a and Shigella sonnei.针对福氏志贺菌2a和宋内志贺菌构建稳定且无抗性的二价候选疫苗菌株。
Chin J Biotechnol. 1996;12(2):89-97.

引用本文的文献

1
A scalable gut epithelial organoid model reveals the genome-wide colonization landscape of a human-adapted pathogen.一种可扩展的肠道上皮类器官模型揭示了一种适应人类病原体的全基因组定殖情况。
Nat Genet. 2025 Jun 12. doi: 10.1038/s41588-025-02218-x.
2
Mutant with Truncated O-Antigen as an Enteric Multi-Pathogen Vaccine Platform.具有截短O抗原的突变体作为肠道多病原体疫苗平台。
Vaccines (Basel). 2025 May 10;13(5):506. doi: 10.3390/vaccines13050506.
3
Mechanisms governing bacterial capsular polysaccharide attachment and chain length.细菌荚膜多糖附着及链长的调控机制

本文引用的文献

1
Modulation of endotoxicity of Shigella generalized modules for membrane antigens (GMMA) by genetic lipid A modifications: relative activation of TLR4 and TLR2 pathways in different mutants.通过遗传脂质 A 修饰调节志贺氏菌通用膜抗原(GMMA)的内毒素毒性:不同突变体中 TLR4 和 TLR2 途径的相对激活。
J Biol Chem. 2014 Sep 5;289(36):24922-35. doi: 10.1074/jbc.M114.566570. Epub 2014 Jul 14.
2
Changing trends in the prevalence of Shigella species: emergence of multi-drug resistant Shigella sonnei biotype g in Bangladesh.志贺菌属流行趋势的变化:孟加拉国多重耐药宋内氏志贺菌生物型 g 的出现。
PLoS One. 2013 Dec 18;8(12):e82601. doi: 10.1371/journal.pone.0082601. eCollection 2013.
3
Ann N Y Acad Sci. 2025 Jun;1548(1):80-98. doi: 10.1111/nyas.15364. Epub 2025 May 14.
4
A cell-cell communication signal from interfering with the signaling systems and virulence in .一种细胞间通讯信号干扰了……中的信号系统和毒力。 (原文表述不太完整,翻译可能存在一定局限性)
Appl Environ Microbiol. 2025 Jun 18;91(6):e0051025. doi: 10.1128/aem.00510-25. Epub 2025 May 12.
5
Development and Characterization of a Recombinant galT-galU Protein for Broad-Spectrum Immunoprotection Against Porcine Contagious Pleuropneumonia.用于猪传染性胸膜肺炎广谱免疫保护的重组galT-galU蛋白的研制与特性分析
Int J Mol Sci. 2025 Apr 11;26(8):3634. doi: 10.3390/ijms26083634.
6
Conserved antigens for enteric vaccines.用于肠道疫苗的保守抗原。
Vaccine. 2025 Mar 19;50:126828. doi: 10.1016/j.vaccine.2025.126828. Epub 2025 Feb 5.
7
Shigella sonnei: epidemiology, evolution, pathogenesis, resistance and host interactions.宋内志贺菌:流行病学、进化、发病机制、耐药性及宿主相互作用
Nat Rev Microbiol. 2025 May;23(5):303-317. doi: 10.1038/s41579-024-01126-x. Epub 2024 Nov 27.
8
SPATEs promote the survival of to the plasma complement system upon local hemorrhage and bacteremia.SPATEs 促进 在局部出血和菌血症时向血浆补体系统的存活。
Proc Natl Acad Sci U S A. 2024 Nov 5;121(45):e2319951121. doi: 10.1073/pnas.2319951121. Epub 2024 Oct 30.
9
Single-Molecule-Level Quantification Based on Atomic Force Microscopy Data Reveals the Interaction between Melittin and Lipopolysaccharide in Gram-Negative Bacteria.基于原子力显微镜数据的单分子水平定量分析揭示了蜂毒素与革兰氏阴性菌中脂多糖的相互作用。
Int J Mol Sci. 2024 Sep 29;25(19):10508. doi: 10.3390/ijms251910508.
10
Development of a visual Adhesion/Invasion Inhibition Assay to assess the functionality of -specific antibodies.开发一种可视化黏附/侵袭抑制检测法,用于评估针对 - 的抗体的功能。
Front Immunol. 2024 Apr 12;15:1374293. doi: 10.3389/fimmu.2024.1374293. eCollection 2024.
Burden and aetiology of diarrhoeal disease in infants and young children in developing countries (the Global Enteric Multicenter Study, GEMS): a prospective, case-control study.
发展中国家婴幼儿腹泻疾病负担和病因学(全球肠道发病和生存研究,GEMS):一项前瞻性、病例对照研究。
Lancet. 2013 Jul 20;382(9888):209-22. doi: 10.1016/S0140-6736(13)60844-2. Epub 2013 May 14.
4
Stable expression of Shigella sonnei form I O-polysaccharide genes recombineered into the chromosome of live Salmonella oral vaccine vector Ty21a.志贺氏菌血清型 1 型 O-多糖基因重组稳定表达于活的口服沙门氏菌疫苗载体 Ty21a 染色体中。
Int J Med Microbiol. 2013 Apr;303(3):105-13. doi: 10.1016/j.ijmm.2013.01.001. Epub 2013 Mar 7.
5
Global and regional mortality from 235 causes of death for 20 age groups in 1990 and 2010: a systematic analysis for the Global Burden of Disease Study 2010.1990年和2010年20个年龄组中235种死因的全球和区域死亡率:全球疾病负担研究2010的系统分析
Lancet. 2012 Dec 15;380(9859):2095-128. doi: 10.1016/S0140-6736(12)61728-0.
6
A scalable method for O-antigen purification applied to various Salmonella serovars.一种适用于多种沙门氏菌血清型的 O 抗原可扩展纯化方法。
Anal Biochem. 2013 Mar 1;434(1):136-45. doi: 10.1016/j.ab.2012.10.038. Epub 2012 Nov 7.
7
Shigella sonnei genome sequencing and phylogenetic analysis indicate recent global dissemination from Europe.宋内志贺菌全基因组测序和系统发育分析表明其近期在全球范围内由欧洲传播而来。
Nat Genet. 2012 Sep;44(9):1056-9. doi: 10.1038/ng.2369. Epub 2012 Aug 5.
8
High yield production process for Shigella outer membrane particles.高产生产志贺氏菌外膜颗粒的方法。
PLoS One. 2012;7(6):e35616. doi: 10.1371/journal.pone.0035616. Epub 2012 Jun 6.
9
Quantitative RT-PCR profiling of the rabbit immune response: assessment of acute Shigella flexneri infection.兔免疫反应的定量 RT-PCR 分析:急性福氏志贺菌感染的评估。
PLoS One. 2012;7(6):e36446. doi: 10.1371/journal.pone.0036446. Epub 2012 Jun 4.
10
Systemic shigellosis in South Africa.南非的全身性志贺菌病。
Clin Infect Dis. 2012 May;54(10):1448-54. doi: 10.1093/cid/cis224. Epub 2012 Apr 3.