• 文献检索
  • 文档翻译
  • 深度研究
  • 学术资讯
  • Suppr Zotero 插件Zotero 插件
  • 邀请有礼
  • 套餐&价格
  • 历史记录
应用&插件
Suppr Zotero 插件Zotero 插件浏览器插件Mac 客户端Windows 客户端微信小程序
定价
高级版会员购买积分包购买API积分包
服务
文献检索文档翻译深度研究API 文档MCP 服务
关于我们
关于 Suppr公司介绍联系我们用户协议隐私条款
关注我们

Suppr 超能文献

核心技术专利:CN118964589B侵权必究
粤ICP备2023148730 号-1Suppr @ 2026

文献检索

告别复杂PubMed语法,用中文像聊天一样搜索,搜遍4000万医学文献。AI智能推荐,让科研检索更轻松。

立即免费搜索

文件翻译

保留排版,准确专业,支持PDF/Word/PPT等文件格式,支持 12+语言互译。

免费翻译文档

深度研究

AI帮你快速写综述,25分钟生成高质量综述,智能提取关键信息,辅助科研写作。

立即免费体验

成年鼠脑转录组分析显示长非编码 RNA 在特定脑区和神经元群体中的富集。

Transcriptome analyses of adult mouse brain reveal enrichment of lncRNAs in specific brain regions and neuronal populations.

机构信息

Department of Neuroscience, The Scripps Research Institute Jupiter, FL, USA.

Informatics Core, The Scripps Research Institute Jupiter, FL, USA.

出版信息

Front Cell Neurosci. 2015 Mar 6;9:63. doi: 10.3389/fncel.2015.00063. eCollection 2015.

DOI:10.3389/fncel.2015.00063
PMID:25798087
原文链接:https://pmc.ncbi.nlm.nih.gov/articles/PMC4351618/
Abstract

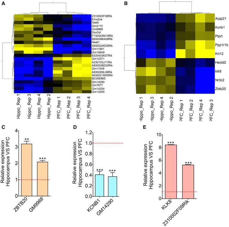
Despite the importance of the long non-coding RNAs (lncRNAs) in regulating biological functions, the expression profiles of lncRNAs in the sub-regions of the mammalian brain and neuronal populations remain largely uncharacterized. By analyzing RNASeq datasets, we demonstrate region specific enrichment of populations of lncRNAs and mRNAs in the mouse hippocampus and pre-frontal cortex (PFC), the two major regions of the brain involved in memory storage and neuropsychiatric disorders. We identified 2759 lncRNAs and 17,859 mRNAs in the hippocampus and 2561 lncRNAs and 17,464 mRNAs expressed in the PFC. The lncRNAs identified correspond to ~14% of the transcriptome of the hippocampus and PFC and ~70% of the lncRNAs annotated in the mouse genome (NCBIM37) and are localized along the chromosomes as varying numbers of clusters. Importantly, we also found that a few of the tested lncRNA-mRNA pairs that share a genomic locus display specific co-expression in a region-specific manner. Furthermore, we find that sub-regions of the brain and specific neuronal populations have characteristic lncRNA expression signatures. These results reveal an unexpected complexity of the lncRNA expression in the mouse brain.

摘要

尽管长非编码 RNA(lncRNA)在调节生物功能方面具有重要意义,但哺乳动物大脑亚区和神经元群体中 lncRNA 的表达谱在很大程度上仍未被描述。通过分析 RNA-seq 数据集,我们证明了 lncRNA 和 mRNA 在小鼠海马体和前额叶皮层(PFC)中的特定区域富集,这两个大脑区域主要参与记忆存储和神经精神疾病。我们在海马体中鉴定了 2759 个 lncRNA 和 17859 个 mRNA,在 PFC 中鉴定了 2561 个 lncRNA 和 17464 个 mRNA。鉴定的 lncRNA 对应于海马体和 PFC 转录组的约 14%,以及在小鼠基因组(NCBIM37)中注释的约 70%的 lncRNA,并沿着染色体作为不同数量的簇定位。重要的是,我们还发现一些共享基因组位置的测试 lncRNA-mRNA 对以特定的区域特异性方式显示特定的共表达。此外,我们发现大脑的亚区和特定的神经元群体具有特征性的 lncRNA 表达特征。这些结果揭示了小鼠大脑中 lncRNA 表达的出人意料的复杂性。

https://cdn.ncbi.nlm.nih.gov/pmc/blobs/a084/4351618/2fcbf33e7818/fncel-09-00063-g0007.jpg
https://cdn.ncbi.nlm.nih.gov/pmc/blobs/a084/4351618/5577df739c0c/fncel-09-00063-g0001.jpg
https://cdn.ncbi.nlm.nih.gov/pmc/blobs/a084/4351618/2af25c129228/fncel-09-00063-g0002.jpg
https://cdn.ncbi.nlm.nih.gov/pmc/blobs/a084/4351618/2174c1eb0b00/fncel-09-00063-g0003.jpg
https://cdn.ncbi.nlm.nih.gov/pmc/blobs/a084/4351618/61e2743c1a8e/fncel-09-00063-g0004.jpg
https://cdn.ncbi.nlm.nih.gov/pmc/blobs/a084/4351618/0a6ad7d60dea/fncel-09-00063-g0005.jpg
https://cdn.ncbi.nlm.nih.gov/pmc/blobs/a084/4351618/d8393ab8ca60/fncel-09-00063-g0006.jpg
https://cdn.ncbi.nlm.nih.gov/pmc/blobs/a084/4351618/2fcbf33e7818/fncel-09-00063-g0007.jpg
https://cdn.ncbi.nlm.nih.gov/pmc/blobs/a084/4351618/5577df739c0c/fncel-09-00063-g0001.jpg
https://cdn.ncbi.nlm.nih.gov/pmc/blobs/a084/4351618/2af25c129228/fncel-09-00063-g0002.jpg
https://cdn.ncbi.nlm.nih.gov/pmc/blobs/a084/4351618/2174c1eb0b00/fncel-09-00063-g0003.jpg
https://cdn.ncbi.nlm.nih.gov/pmc/blobs/a084/4351618/61e2743c1a8e/fncel-09-00063-g0004.jpg
https://cdn.ncbi.nlm.nih.gov/pmc/blobs/a084/4351618/0a6ad7d60dea/fncel-09-00063-g0005.jpg
https://cdn.ncbi.nlm.nih.gov/pmc/blobs/a084/4351618/d8393ab8ca60/fncel-09-00063-g0006.jpg
https://cdn.ncbi.nlm.nih.gov/pmc/blobs/a084/4351618/2fcbf33e7818/fncel-09-00063-g0007.jpg

相似文献

1
Transcriptome analyses of adult mouse brain reveal enrichment of lncRNAs in specific brain regions and neuronal populations.成年鼠脑转录组分析显示长非编码 RNA 在特定脑区和神经元群体中的富集。
Front Cell Neurosci. 2015 Mar 6;9:63. doi: 10.3389/fncel.2015.00063. eCollection 2015.
2
Dysregulated long non-coding RNAs in the temporal lobe epilepsy mouse model.颞叶癫痫小鼠模型中失调的长非编码 RNA。
Seizure. 2018 May;58:110-119. doi: 10.1016/j.seizure.2018.04.010. Epub 2018 Apr 13.
3
Profiling and Co-expression Network Analysis of Learned Helplessness Regulated mRNAs and lncRNAs in the Mouse Hippocampus.小鼠海马体中习得性无助调节的mRNA和lncRNA的特征分析与共表达网络分析
Front Mol Neurosci. 2018 Jan 11;10:454. doi: 10.3389/fnmol.2017.00454. eCollection 2017.
4
Transcriptome analysis identified a novel 3-LncRNA regulatory network of transthyretin attenuating glucose induced hRECs dysfunction in diabetic retinopathy.转录组分析确定了一个新的 3-LncRNA 调控网络,该网络可减轻转甲状腺素蛋白在糖尿病视网膜病变中葡萄糖诱导的 hRECs 功能障碍。
BMC Med Genomics. 2019 Oct 15;12(1):134. doi: 10.1186/s12920-019-0596-2.
5
Construction and analysis of mRNA, miRNA, lncRNA, and TF regulatory networks reveal the key genes associated with prostate cancer.构建和分析 mRNA、miRNA、lncRNA 和 TF 调控网络揭示与前列腺癌相关的关键基因。
PLoS One. 2018 Aug 23;13(8):e0198055. doi: 10.1371/journal.pone.0198055. eCollection 2018.
6
Differential long non-coding RNA (lncRNA) profiles associated with hippocampal sclerosis in human mesial temporal lobe epilepsy.与人类内侧颞叶癫痫中海马硬化相关的差异长链非编码RNA(lncRNA)图谱。
Int J Clin Exp Pathol. 2019 Jan 1;12(1):259-266. eCollection 2019.
7
Comprehensive analysis of differential expression profiles of mRNAs and lncRNAs and identification of a 14-lncRNA prognostic signature for patients with colon adenocarcinoma.综合分析 mRNA 和 lncRNA 的差异表达谱,并鉴定出用于结直肠腺癌患者的 14-lncRNA 预后特征。
Oncol Rep. 2018 May;39(5):2365-2375. doi: 10.3892/or.2018.6324. Epub 2018 Mar 19.
8
Systematic identification and comparison of expressed profiles of lncRNAs and circRNAs with associated co-expression and ceRNA networks in mouse germline stem cells.小鼠生殖系干细胞中lncRNAs和circRNAs表达谱的系统鉴定及相关共表达和ceRNA网络的比较
Oncotarget. 2017 Apr 18;8(16):26573-26590. doi: 10.18632/oncotarget.15719.
9
lncRNA-mRNA expression profiles and functional networks of mesenchymal stromal cells involved in monocyte regulation.间充质基质细胞中涉及单核细胞调节的 lncRNA-mRNA 表达谱和功能网络。
Stem Cell Res Ther. 2019 Jul 16;10(1):207. doi: 10.1186/s13287-019-1306-x.
10
LncRNA and mRNA expression profiles of glioblastoma multiforme (GBM) reveal the potential roles of lncRNAs in GBM pathogenesis.多形性胶质母细胞瘤(GBM)的lncRNA和mRNA表达谱揭示了lncRNAs在GBM发病机制中的潜在作用。
Tumour Biol. 2016 Nov;37(11):14537-14552. doi: 10.1007/s13277-016-5299-0. Epub 2016 Sep 8.

引用本文的文献

1
The emerging roles of long non-coding RNAs in the nervous system.长链非编码RNA在神经系统中的新作用。
Nat Rev Neurosci. 2025 Sep 5. doi: 10.1038/s41583-025-00960-z.
2
Circulating long noncoding RNA: New frontiers in biomarker research for mood disorders.循环长链非编码RNA:情绪障碍生物标志物研究的新前沿。
Genom Psychiatry. 2025 Mar;1(2):21-33. doi: 10.61373/gp024i.0046. Epub 2024 Jul 18.
3
LncRNA-driven programmed cell death networks: new therapeutic targets for neurological disorders.长链非编码RNA驱动的程序性细胞死亡网络:神经疾病的新治疗靶点

本文引用的文献

1
HTSeq--a Python framework to work with high-throughput sequencing data.HTSeq——一个用于处理高通量测序数据的Python框架。
Bioinformatics. 2015 Jan 15;31(2):166-9. doi: 10.1093/bioinformatics/btu638. Epub 2014 Sep 25.
2
The role of long non-coding RNAs in neurodevelopment, brain function and neurological disease.长链非编码RNA在神经发育、脑功能及神经疾病中的作用
Philos Trans R Soc Lond B Biol Sci. 2014 Sep 26;369(1652). doi: 10.1098/rstb.2013.0507.
3
Asymmetric localization of natural antisense RNA of neuropeptide sensorin in Aplysia sensory neurons during aging and activity.
Front Mol Neurosci. 2025 Jul 24;18:1635119. doi: 10.3389/fnmol.2025.1635119. eCollection 2025.
4
The involvement of spinal lncRNA RT1-CE10 in chronic functional visceral pain.脊髓长链非编码RNA RT1-CE10在慢性功能性内脏痛中的作用
Mol Pain. 2025 Jan-Dec;21:17448069251358692. doi: 10.1177/17448069251358692. Epub 2025 Jul 3.
5
Psychiatric Symptoms in Wilson's Disease-Consequence of Gene Mutations or Just Coincidence?-Possible Causal Cascades and Molecular Pathways.Wilson 病的精神症状——是基因突变的结果还是巧合?——可能的因果级联和分子途径。
Int J Mol Sci. 2024 Nov 18;25(22):12354. doi: 10.3390/ijms252212354.
6
Expression characteristics and potential function of non-coding RNA in mouse cortical cells.非编码RNA在小鼠皮质细胞中的表达特征及潜在功能
Front Mol Neurosci. 2024 Apr 10;17:1365978. doi: 10.3389/fnmol.2024.1365978. eCollection 2024.
7
Synaptically-targeted long non-coding RNA SLAMR promotes structural plasticity by increasing translation and CaMKII activity.突触靶向长非编码 RNA SLAMR 通过增加翻译和 CaMKII 活性促进结构可塑性。
Nat Commun. 2024 Mar 27;15(1):2694. doi: 10.1038/s41467-024-46972-8.
8
Integrating mitoepigenetics into research in mood disorders: a state-of-the-art review.将线粒体表观遗传学整合到情绪障碍研究中:最新综述
Front Physiol. 2024 Feb 8;15:1338544. doi: 10.3389/fphys.2024.1338544. eCollection 2024.
9
Comprehensive analysis of the coding and non-coding RNA transcriptome expression profiles of hippocampus tissue in tx-J animal model of Wilson's disease.全面分析肝豆状核变性 tx-J 动物模型海马组织的编码和非编码 RNA 转录组表达谱。
Sci Rep. 2023 Jun 7;13(1):9252. doi: 10.1038/s41598-023-36503-8.
10
Somatosensory neurons express specific sets of lincRNAs, and lincRNA CLAP promotes itch sensation in mice.躯体感觉神经元表达特定的 lincRNAs 集合,而 lincRNA CLAP 可促进小鼠的瘙痒感。
EMBO Rep. 2023 Feb 6;24(2):e54313. doi: 10.15252/embr.202154313. Epub 2022 Dec 16.
在衰老和活动过程中,神经肽传感器的天然反义 RNA 在海兔感觉神经元中的不对称定位。
Front Genet. 2014 Apr 22;5:84. doi: 10.3389/fgene.2014.00084. eCollection 2014.
4
Long non-coding RNA and alternative splicing modulations in Parkinson's leukocytes identified by RNA sequencing.通过RNA测序鉴定帕金森病白细胞中的长链非编码RNA和可变剪接调控
PLoS Comput Biol. 2014 Mar 20;10(3):e1003517. doi: 10.1371/journal.pcbi.1003517. eCollection 2014 Mar.
5
Genome-wide discovery and characterization of maize long non-coding RNAs.玉米长链非编码RNA的全基因组发现与特征分析
Genome Biol. 2014 Feb 27;15(2):R40. doi: 10.1186/gb-2014-15-2-r40.
6
Extensive localization of long noncoding RNAs to the cytosol and mono- and polyribosomal complexes.长链非编码RNA广泛定位于细胞质以及单核糖体和多核糖体复合物中。
Genome Biol. 2014 Jan 7;15(1):R6. doi: 10.1186/gb-2014-15-1-r6.
7
Dynamic expression of long non-coding RNAs (lncRNAs) in adult zebrafish.成年斑马鱼中长非编码 RNA(lncRNAs)的动态表达。
PLoS One. 2013 Dec 31;8(12):e83616. doi: 10.1371/journal.pone.0083616. eCollection 2013.
8
Regulation of the apolipoprotein gene cluster by a long noncoding RNA.长链非编码 RNA 对载脂蛋白基因簇的调控。
Cell Rep. 2014 Jan 16;6(1):222-30. doi: 10.1016/j.celrep.2013.12.015. Epub 2014 Jan 2.
9
Multiple knockout mouse models reveal lincRNAs are required for life and brain development.多个基因敲除小鼠模型表明长链非编码核糖核酸对于生命和大脑发育是必需的。
Elife. 2013 Dec 31;2:e01749. doi: 10.7554/eLife.01749.
10
Age-associated bidirectional modulation of gene expression in single identified R15 neuron of Aplysia.在单个鉴定的海兔 R15 神经元中,与年龄相关的基因表达双向调节。
BMC Genomics. 2013 Dec 14;14:880. doi: 10.1186/1471-2164-14-880.