Suppr超能文献

丙型肝炎病毒感染的时空分析

Spatiotemporal analysis of hepatitis C virus infection.

作者信息

Shulla Ana, Randall Glenn

机构信息

Department of Microbiology, The University of Chicago, Chicago, Illinois, United States of America.

出版信息

PLoS Pathog. 2015 Mar 30;11(3):e1004758. doi: 10.1371/journal.ppat.1004758. eCollection 2015 Mar.

Abstract

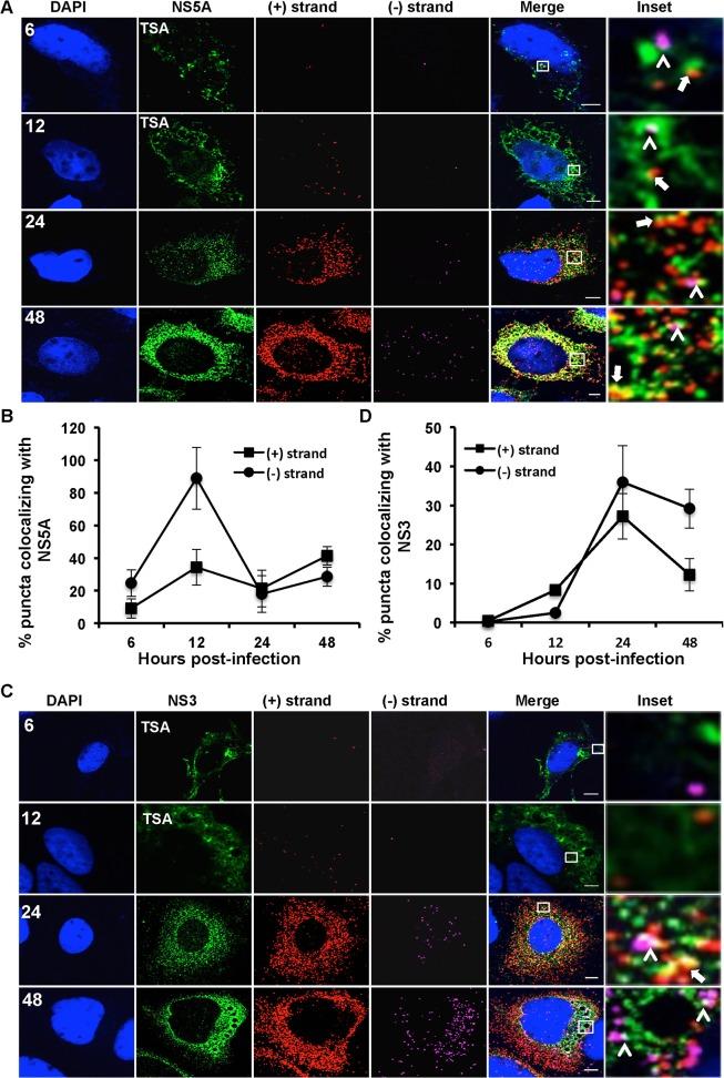
Hepatitis C virus (HCV) entry, translation, replication, and assembly occur with defined kinetics in distinct subcellular compartments. It is unclear how HCV spatially and temporally regulates these events within the host cell to coordinate its infection. We have developed a single molecule RNA detection assay that facilitates the simultaneous visualization of HCV (+) and (-) RNA strands at the single cell level using high-resolution confocal microscopy. We detect (+) strand RNAs as early as 2 hours post-infection and (-) strand RNAs as early as 4 hours post-infection. Single cell levels of (+) and (-) RNA vary considerably with an average (+):(-) RNA ratio of 10 and a range from 1-35. We next developed microscopic assays to identify HCV (+) and (-) RNAs associated with actively translating ribosomes, replication, virion assembly and intracellular virions. (+) RNAs display a defined temporal kinetics, with the majority of (+) RNAs associated with actively translating ribosomes at early times of infection, followed by a shift to replication and then virion assembly. (-) RNAs have a strong colocalization with NS5A, but not NS3, at early time points that correlate with replication compartment formation. At later times, only ~30% of the replication complexes appear to be active at a given time, as defined by (-) strand colocalization with either (+) RNA, NS3, or NS5A. While both (+) and (-) RNAs colocalize with the viral proteins NS3 and NS5A, only the plus strand preferentially colocalizes with the viral envelope E2 protein. These results suggest a defined spatiotemporal regulation of HCV infection with highly varied replication efficiencies at the single cell level. This approach can be applicable to all plus strand RNA viruses and enables unprecedented sensitivity for studying early events in the viral life cycle.

摘要

丙型肝炎病毒(HCV)的进入、翻译、复制和组装在不同的亚细胞区室中以特定的动力学发生。目前尚不清楚HCV如何在宿主细胞内对这些事件进行空间和时间调节以协调其感染。我们开发了一种单分子RNA检测方法,该方法利用高分辨率共聚焦显微镜在单细胞水平上促进对HCV(+)和(-)RNA链的同时可视化。我们在感染后2小时最早检测到(+)链RNA,在感染后4小时最早检测到(-)链RNA。(+)和(-)RNA的单细胞水平差异很大,平均(+):(-)RNA比例为10,范围为1 - 35。接下来,我们开发了显微镜检测方法来鉴定与活跃翻译的核糖体、复制、病毒粒子组装和细胞内病毒粒子相关的HCV(+)和(-)RNA。(+)RNA显示出特定的时间动力学,在感染早期,大多数(+)RNA与活跃翻译的核糖体相关,随后转向复制,然后是病毒粒子组装。(-)RNA在与复制区室形成相关的早期时间点与NS5A有很强的共定位,但与NS3没有。在后期,如通过(-)链与(+)RNA、NS3或NS5A的共定位所定义的,在给定时间只有约30%的复制复合物似乎是活跃的。虽然(+)和(-)RNA都与病毒蛋白NS3和NS5A共定位,但只有正链优先与病毒包膜E2蛋白共定位。这些结果表明在单细胞水平上HCV感染存在特定的时空调节,复制效率差异很大。这种方法可应用于所有正链RNA病毒,并为研究病毒生命周期中的早期事件提供了前所未有的灵敏度。

https://cdn.ncbi.nlm.nih.gov/pmc/blobs/2068/4378894/a71f807f1670/ppat.1004758.g001.jpg

相似文献

1
Spatiotemporal analysis of hepatitis C virus infection.
PLoS Pathog. 2015 Mar 30;11(3):e1004758. doi: 10.1371/journal.ppat.1004758. eCollection 2015 Mar.
3
Regulation of hepatitis C virion production via phosphorylation of the NS5A protein.
PLoS Pathog. 2008 Mar 21;4(3):e1000032. doi: 10.1371/journal.ppat.1000032.
5
6
Daclatasvir Prevents Hepatitis C Virus Infectivity by Blocking Transfer of the Viral Genome to Assembly Sites.
Gastroenterology. 2017 Mar;152(4):895-907.e14. doi: 10.1053/j.gastro.2016.11.047. Epub 2016 Dec 5.
10
Functional and Physical Interaction between the Arf Activator GBF1 and Hepatitis C Virus NS3 Protein.
J Virol. 2019 Mar 5;93(6). doi: 10.1128/JVI.01459-18. Print 2019 Mar 15.

引用本文的文献

5
WTAP Targets the METTL3 mA-Methyltransferase Complex to Cytoplasmic Hepatitis C Virus RNA to Regulate Infection.
J Virol. 2022 Nov 23;96(22):e0099722. doi: 10.1128/jvi.00997-22. Epub 2022 Oct 31.
6
Positive strand RNA viruses differ in the constraints they place on the folding of their negative strand.
RNA. 2022 Oct;28(10):1359-1376. doi: 10.1261/rna.079125.122. Epub 2022 Aug 2.
8
Evaluation of the in situ assay for HBV DNA: An observational real-world study in chronic hepatitis B.
Medicine (Baltimore). 2021 Sep 17;100(37):e27220. doi: 10.1097/MD.0000000000027220.
9
Probing the spatiotemporal patterns of HBV multiplication reveals novel features of its subcellular processes.
PLoS Pathog. 2021 Aug 9;17(8):e1009838. doi: 10.1371/journal.ppat.1009838. eCollection 2021 Aug.

本文引用的文献

1
Sofosbuvir, a NS5B polymerase inhibitor in the treatment of hepatitis C: a review of its clinical potential.
Therap Adv Gastroenterol. 2014 May;7(3):131-40. doi: 10.1177/1756283X13515825.
2
Novel therapeutic approaches for hepatitis C.
Clin Pharmacol Ther. 2014 Jan;95(1):78-88. doi: 10.1038/clpt.2013.206. Epub 2013 Oct 14.
3
Simultaneous detection of hepatitis C virus and interferon stimulated gene expression in infected human liver.
Hepatology. 2014 Jun;59(6):2121-30. doi: 10.1002/hep.26770. Epub 2014 Apr 25.
4
Replication vesicles are load- and choke-points in the hepatitis C virus lifecycle.
PLoS Pathog. 2013;9(8):e1003561. doi: 10.1371/journal.ppat.1003561. Epub 2013 Aug 22.
5
EWSR1 binds the hepatitis C virus cis-acting replication element and is required for efficient viral replication.
J Virol. 2013 Jun;87(12):6625-34. doi: 10.1128/JVI.01006-12. Epub 2013 Apr 3.
6
Three-dimensional architecture and biogenesis of membrane structures associated with hepatitis C virus replication.
PLoS Pathog. 2012;8(12):e1003056. doi: 10.1371/journal.ppat.1003056. Epub 2012 Dec 6.
8
The specific infectivity of hepatitis C virus changes through its life cycle.
Virology. 2012 Nov 25;433(2):462-70. doi: 10.1016/j.virol.2012.08.046. Epub 2012 Sep 19.
9
Hepatitis C virus translation preferentially depends on active RNA replication.
PLoS One. 2012;7(8):e43600. doi: 10.1371/journal.pone.0043600. Epub 2012 Aug 24.

文献AI研究员

20分钟写一篇综述,助力文献阅读效率提升50倍。

立即体验

用中文搜PubMed

大模型驱动的PubMed中文搜索引擎

马上搜索

文档翻译

学术文献翻译模型,支持多种主流文档格式。

立即体验