Fleming Michael S, Vysochan Anna, Paixão Sόnia, Niu Jingwen, Klein Rüdiger, Savitt Joseph M, Luo Wenqin
Department of Neuroscience, Perelman School of Medicine, University of Pennsylvania, Philadelphia, United States.
Molecules - Signals - Development, Max Planck Institute of Neurobiology, Martinsried, Germany.
Elife. 2015 Apr 2;4:e06828. doi: 10.7554/eLife.06828.
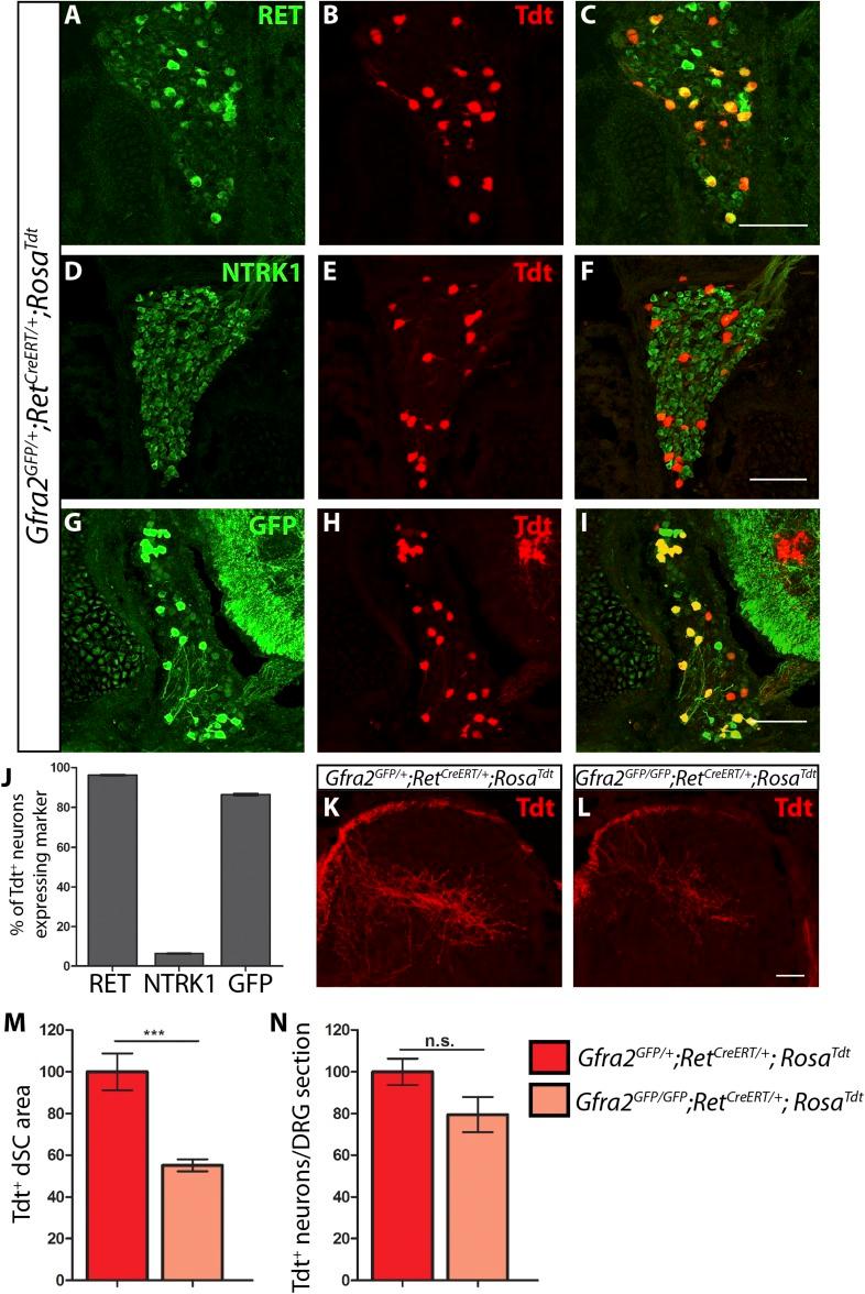
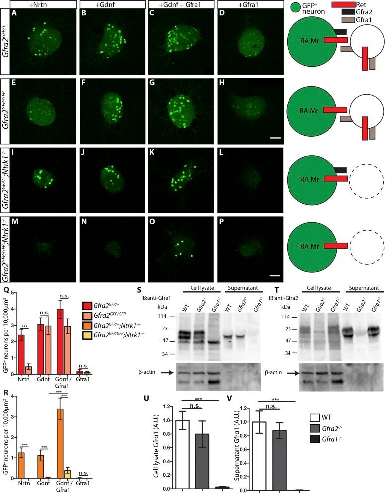
RET can be activated in cis or trans by its co-receptors and ligands in vitro, but the physiological roles of trans signaling are unclear. Rapidly adapting (RA) mechanoreceptors in dorsal root ganglia (DRGs) express Ret and the co-receptor Gfrα2 and depend on Ret for survival and central projection growth. Here, we show that Ret and Gfrα2 null mice display comparable early central projection deficits, but Gfrα2 null RA mechanoreceptors recover later. Loss of Gfrα1, the co-receptor implicated in activating RET in trans, causes no significant central projection or cell survival deficit, but Gfrα1;Gfrα2 double nulls phenocopy Ret nulls. Finally, we demonstrate that GFRα1 produced by neighboring DRG neurons activates RET in RA mechanoreceptors. Taken together, our results suggest that trans and cis RET signaling could function in the same developmental process and that the availability of both forms of activation likely enhances but not diversifies outcomes of RET signaling.
在体外,RET可被其共受体和配体顺式或反式激活,但其反式信号传导的生理作用尚不清楚。背根神经节(DRG)中的快速适应性(RA)机械感受器表达Ret和共受体Gfrα2,并且其存活和中枢投射生长依赖于Ret。在此,我们表明Ret和Gfrα2基因敲除小鼠表现出类似的早期中枢投射缺陷,但Gfrα2基因敲除的RA机械感受器恢复较晚。Gfrα1是参与反式激活RET的共受体,其缺失不会导致明显的中枢投射或细胞存活缺陷,但Gfrα1;Gfrα2双基因敲除小鼠表现出与Ret基因敲除小鼠相似的表型。最后,我们证明相邻DRG神经元产生的GFRα1可激活RA机械感受器中的RET。综上所述,我们的结果表明反式和顺式RET信号传导可能在同一发育过程中发挥作用,并且两种激活形式的存在可能增强而不是使RET信号传导的结果多样化。