Suppr超能文献

FOXF2基因缺失促进基底样乳腺癌的上皮-间质转化和转移。

FOXF2 deficiency promotes epithelial-mesenchymal transition and metastasis of basal-like breast cancer.

作者信息

Wang Qing-Shan, Kong Peng-Zhou, Li Xiao-Qing, Yang Fan, Feng Yu-Mei

出版信息

Breast Cancer Res. 2015 Feb 26;17(1):30. doi: 10.1186/s13058-015-0531-1.

Abstract

INTRODUCTION

Our previous clinical study demonstrated that the under-expression of FOXF2 is associated with early-onset metastasis and poor prognosis of patients with triple-negative breast cancer. In this study, we further characterized the role of FOXF2 in metastasis of basal-like breast cancer (BLBC) and underlying molecular mechanisms.

METHODS

RT-qPCR, immunoblot, immunofluorescence and immunohistochemistry were performed to assess the expression of genes and proteins in cell lines and tissues. A series of in vitro and in vivo assays was performed in the cells with RNAi-mediated knockdown or overexpression to elucidate the function and transcriptional regulatory role of FOXF2 in breast cancer.

RESULTS

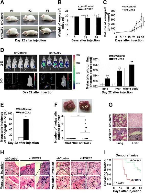
We found that FOXF2 was specifically expressed in most basal-like breast cells. FOXF2 deficiency enhanced the metastatic ability of BLBC cells in vitro and in vivo. Additionally, FOXF2 deficiency induced the epithelial-mesenchymal transition (EMT) of basal-like breast cells. Furthermore, we identified that TWIST1 is a transcriptional target of FOXF2. TWIST1 was negatively regulated by FOXF2 and mediated the FOXF2-regulated EMT phenotype of basal-like breast cells and aggressive property of BLBC.

CONCLUSIONS

FOXF2 is a novel EMT-suppressing transcription factor in BLBC. FOXF2 deficiency enhances metastatic ability of BLBC cells by activating the EMT program through upregulating the transcription of TWIST1.

摘要

引言

我们之前的临床研究表明,FOXF2的低表达与三阴性乳腺癌患者的早期转移和不良预后相关。在本研究中,我们进一步阐述了FOXF2在基底样乳腺癌(BLBC)转移中的作用及潜在分子机制。

方法

采用RT-qPCR、免疫印迹、免疫荧光和免疫组化方法评估细胞系和组织中基因和蛋白的表达。对RNAi介导的基因敲低或过表达的细胞进行了一系列体外和体内实验,以阐明FOXF2在乳腺癌中的功能和转录调控作用。

结果

我们发现FOXF2在大多数基底样乳腺细胞中特异性表达。FOXF2缺失增强了BLBC细胞在体外和体内的转移能力。此外,FOXF2缺失诱导了基底样乳腺细胞的上皮-间质转化(EMT)。此外,我们确定TWIST1是FOXF2的转录靶点。TWIST1受FOXF2负调控,并介导FOXF2调控的基底样乳腺细胞EMT表型和BLBC的侵袭性。

结论

FOXF2是BLBC中一种新型的抑制EMT的转录因子。FOXF2缺失通过上调TWIST1的转录激活EMT程序,增强了BLBC细胞的转移能力。

https://cdn.ncbi.nlm.nih.gov/pmc/blobs/7d7a/4361145/d8b906a983d5/13058_2015_531_Fig1_HTML.jpg

文献检索

告别复杂PubMed语法,用中文像聊天一样搜索,搜遍4000万医学文献。AI智能推荐,让科研检索更轻松。

立即免费搜索

文件翻译

保留排版,准确专业,支持PDF/Word/PPT等文件格式,支持 12+语言互译。

免费翻译文档

深度研究

AI帮你快速写综述,25分钟生成高质量综述,智能提取关键信息,辅助科研写作。

立即免费体验