Suppr超能文献

薯蓣皂苷对肝纤维化有显著作用。

Potent effects of dioscin against liver fibrosis.

作者信息

Zhang Xiaoling, Han Xu, Yin Lianhong, Xu Lina, Qi Yan, Xu Youwei, Sun Huijun, Lin Yuan, Liu Kexin, Peng Jinyong

机构信息

College of Pharmacy, Dalian Medical University, Western 9 Lvshunnan Road, Dalian 116044, China.

出版信息

Sci Rep. 2015 Apr 8;5:9713. doi: 10.1038/srep09713.

Abstract

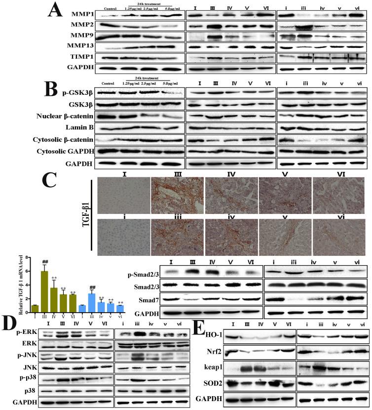
We previously reported the promising effects of dioscin against liver injury, but its effect on liver fibrosis remains unknown. The present work investigated the activities of dioscin against liver fibrosis and the underlying molecular mechanisms. Dioscin effectively inhibited the cell viabilities of HSC-T6, LX-2 and primary rat hepatic stellate cells (HSCs), but not hepatocytes. Furthermore, dioscin markedly increased peroxisome proliferator activated receptor-γ (PPAR-γ) expression and significantly reduced a-smooth muscle actin (α-SMA), transforming growth factor-β1 (TGF-β1), collagen α1 (I) (COL1A1) and collagen α1 (III) (COL3A1) levels in vitro. Notably, dioscin inhibited HSCs activation and induced apoptosis in activated HSCs. In vivo, dioscin significantly improved body weight and hydroxylproline, laminin, α-SMA, TGF-β1, COL1A1 and COL3A1 levels, which were confirmed by histopathological assays. Dioscin facilitated matrix degradation, and exhibited hepatoprotective effects through the attenuation of oxidative stress and inflammation, in addition to exerting anti-fibrotic effects through the modulation of the TGF-β1/Smad, Wnt/β-catenin, mitogen-activated protein kinase (MAPK) and mitochondrial signaling pathways, which triggered the senescence of activated HSCs. In conclusion, dioscin exhibited potent effects against liver fibrosis through the modulation of multiple targets and signaling pathways and should be developed as a novel candidate for the treatment of liver fibrosis in the future.

摘要

我们之前报道了薯蓣皂苷对肝损伤有良好的效果,但其对肝纤维化的作用仍不清楚。本研究调查了薯蓣皂苷抗肝纤维化的活性及其潜在的分子机制。薯蓣皂苷能有效抑制肝星状细胞系HSC-T6、LX-2及原代大鼠肝星状细胞(HSCs)的细胞活力,但对肝细胞无此作用。此外,薯蓣皂苷在体外能显著增加过氧化物酶体增殖物激活受体-γ(PPAR-γ)的表达,并显著降低α-平滑肌肌动蛋白(α-SMA)、转化生长因子-β1(TGF-β1)、胶原蛋白α1(I)(COL1A1)和胶原蛋白α1(III)(COL3A1)的水平。值得注意的是,薯蓣皂苷可抑制肝星状细胞激活并诱导激活的肝星状细胞凋亡。在体内,薯蓣皂苷能显著改善体重,并降低羟脯氨酸、层粘连蛋白、α-SMA、TGF-β1、COL1A1和COL3A1的水平,组织病理学分析证实了这一点。薯蓣皂苷促进基质降解,除了通过调节TGF-β1/Smad、Wnt/β-连环蛋白、丝裂原活化蛋白激酶(MAPK)和线粒体信号通路发挥抗纤维化作用,从而触发激活的肝星状细胞衰老外,还通过减轻氧化应激和炎症表现出肝脏保护作用。总之,薯蓣皂苷通过调节多个靶点和信号通路对肝纤维化显示出强大的作用,未来应开发成为治疗肝纤维化的新型候选药物。

https://cdn.ncbi.nlm.nih.gov/pmc/blobs/5560/4389718/3870a08487cb/srep09713-f1.jpg

文献AI研究员

20分钟写一篇综述,助力文献阅读效率提升50倍。

立即体验

用中文搜PubMed

大模型驱动的PubMed中文搜索引擎

马上搜索

文档翻译

学术文献翻译模型,支持多种主流文档格式。

立即体验