• 文献检索
  • 文档翻译
  • 深度研究
  • 学术资讯
  • Suppr Zotero 插件Zotero 插件
  • 邀请有礼
  • 套餐&价格
  • 历史记录
应用&插件
Suppr Zotero 插件Zotero 插件浏览器插件Mac 客户端Windows 客户端微信小程序
定价
高级版会员购买积分包购买API积分包
服务
文献检索文档翻译深度研究API 文档MCP 服务
关于我们
关于 Suppr公司介绍联系我们用户协议隐私条款
关注我们

Suppr 超能文献

核心技术专利:CN118964589B侵权必究
粤ICP备2023148730 号-1Suppr @ 2026

文献检索

告别复杂PubMed语法,用中文像聊天一样搜索,搜遍4000万医学文献。AI智能推荐,让科研检索更轻松。

立即免费搜索

文件翻译

保留排版,准确专业,支持PDF/Word/PPT等文件格式,支持 12+语言互译。

免费翻译文档

深度研究

AI帮你快速写综述,25分钟生成高质量综述,智能提取关键信息,辅助科研写作。

立即免费体验

朊病毒蛋白与乙酰胆碱酯酶的相互作用:朊病毒病中的潜在病理生物学意义。

Interaction of prion protein with acetylcholinesterase: potential pathobiological implications in prion diseases.

出版信息

Acta Neuropathol Commun. 2015 Apr 3;3:18. doi: 10.1186/s40478-015-0188-0.

DOI:10.1186/s40478-015-0188-0
PMID:25853328
原文链接:https://pmc.ncbi.nlm.nih.gov/articles/PMC4383067/
Abstract

INTRODUCTION

The prion protein (PrP) binds to various molecular partners, but little is known about their potential impact on the pathogenesis of prion diseases

RESULTS

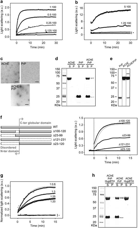
Here, we show that PrP can interact in vitro with acetylcholinesterase (AChE), a key protein of the cholinergic system in neural and non-neural tissues. This heterologous association induced aggregation of monomeric PrP and modified the structural properties of PrP amyloid fibrils. Following its recruitment into PrP fibrils, AChE loses its enzymatic activity and enhances PrP-mediated cytotoxicity. Using several truncated PrP variants and specific tight-binding AChE inhibitors (AChEis), we then demonstrate that the PrP-AChE interaction requires two mutually exclusive sub-sites in PrP N-terminal domain and an aromatic-rich region at the entrance of AChE active center gorge. We show that AChEis that target this site impair PrP-AChE complex formation and also limit the accumulation of pathological prion protein (PrPSc) in prion-infected cell cultures. Furthermore, reduction of AChE levels in prion-infected heterozygous AChE knock-out mice leads to slightly but significantly prolonged incubation time. Finally, we found that AChE levels were altered in prion-infected cells and tissues, suggesting that AChE might be directly associated with abnormal PrP.

CONCLUSION

Our results indicate that AChE deserves consideration as a new actor in expanding pathologically relevant PrP morphotypes and as a therapeutic target.

摘要

简介

朊病毒蛋白(PrP)与各种分子伴侣结合,但关于它们对朊病毒病发病机制的潜在影响知之甚少。

结果

在这里,我们表明 PrP 可以在体外与乙酰胆碱酯酶(AChE)相互作用,AChE 是神经和非神经组织中胆碱能系统的关键蛋白。这种异源结合诱导单体 PrP 的聚集,并改变 PrP 淀粉样纤维的结构特性。AChE 被募集到 PrP 纤维后,会失去其酶活性,并增强 PrP 介导的细胞毒性。使用几种截短的 PrP 变体和特异性紧密结合的 AChE 抑制剂(AChEis),我们进一步证明 PrP-AChE 相互作用需要 PrP N 端结构域中的两个相互排斥的亚位点和 AChE 活性中心峡谷入口处富含芳香族的区域。我们表明,针对该位点的 AChEis 会破坏 PrP-AChE 复合物的形成,并限制朊病毒感染细胞培养物中病理性朊病毒蛋白(PrPSc)的积累。此外,在朊病毒感染的杂合 AChE 敲除小鼠中降低 AChE 水平会导致潜伏期略有但显著延长。最后,我们发现朊病毒感染的细胞和组织中 AChE 水平发生改变,表明 AChE 可能与异常 PrP 直接相关。

结论

我们的结果表明,AChE 值得考虑作为扩展与病理相关的 PrP 形态的新因素,以及作为治疗靶点。

https://cdn.ncbi.nlm.nih.gov/pmc/blobs/42bd/4383067/8d96246ac145/40478_2015_188_Fig8_HTML.jpg
https://cdn.ncbi.nlm.nih.gov/pmc/blobs/42bd/4383067/a13d49fc28c5/40478_2015_188_Fig1_HTML.jpg
https://cdn.ncbi.nlm.nih.gov/pmc/blobs/42bd/4383067/90f372d481ae/40478_2015_188_Fig2_HTML.jpg
https://cdn.ncbi.nlm.nih.gov/pmc/blobs/42bd/4383067/768e2fe92e2f/40478_2015_188_Fig3_HTML.jpg
https://cdn.ncbi.nlm.nih.gov/pmc/blobs/42bd/4383067/025b04658105/40478_2015_188_Fig4_HTML.jpg
https://cdn.ncbi.nlm.nih.gov/pmc/blobs/42bd/4383067/3a367fc9b72e/40478_2015_188_Fig5_HTML.jpg
https://cdn.ncbi.nlm.nih.gov/pmc/blobs/42bd/4383067/f5e46d47376d/40478_2015_188_Fig6_HTML.jpg
https://cdn.ncbi.nlm.nih.gov/pmc/blobs/42bd/4383067/270c78b09fbb/40478_2015_188_Fig7_HTML.jpg
https://cdn.ncbi.nlm.nih.gov/pmc/blobs/42bd/4383067/8d96246ac145/40478_2015_188_Fig8_HTML.jpg
https://cdn.ncbi.nlm.nih.gov/pmc/blobs/42bd/4383067/a13d49fc28c5/40478_2015_188_Fig1_HTML.jpg
https://cdn.ncbi.nlm.nih.gov/pmc/blobs/42bd/4383067/90f372d481ae/40478_2015_188_Fig2_HTML.jpg
https://cdn.ncbi.nlm.nih.gov/pmc/blobs/42bd/4383067/768e2fe92e2f/40478_2015_188_Fig3_HTML.jpg
https://cdn.ncbi.nlm.nih.gov/pmc/blobs/42bd/4383067/025b04658105/40478_2015_188_Fig4_HTML.jpg
https://cdn.ncbi.nlm.nih.gov/pmc/blobs/42bd/4383067/3a367fc9b72e/40478_2015_188_Fig5_HTML.jpg
https://cdn.ncbi.nlm.nih.gov/pmc/blobs/42bd/4383067/f5e46d47376d/40478_2015_188_Fig6_HTML.jpg
https://cdn.ncbi.nlm.nih.gov/pmc/blobs/42bd/4383067/270c78b09fbb/40478_2015_188_Fig7_HTML.jpg
https://cdn.ncbi.nlm.nih.gov/pmc/blobs/42bd/4383067/8d96246ac145/40478_2015_188_Fig8_HTML.jpg

相似文献

1
Interaction of prion protein with acetylcholinesterase: potential pathobiological implications in prion diseases.朊病毒蛋白与乙酰胆碱酯酶的相互作用:朊病毒病中的潜在病理生物学意义。
Acta Neuropathol Commun. 2015 Apr 3;3:18. doi: 10.1186/s40478-015-0188-0.
2
Prion infection of mouse neurospheres.小鼠神经球的朊病毒感染
Proc Natl Acad Sci U S A. 2006 Mar 7;103(10):3875-80. doi: 10.1073/pnas.0510902103. Epub 2006 Feb 22.
3
Infectivity-associated PrP(Sc) and disease duration-associated PrP(Sc) of mouse BSE prions.小鼠牛海绵状脑病朊病毒的感染性相关PrP(Sc)和疾病持续时间相关PrP(Sc)
Prion. 2015;9(5):394-403. doi: 10.1080/19336896.2015.1111507.
4
Evaluation of infective property of recombinant prion protein amyloids in cultured cells overexpressing cellular prion protein.在过表达细胞朊蛋白的培养细胞中评估重组朊病毒蛋白淀粉样蛋白的感染特性。
J Korean Med Sci. 2014 Dec;29(12):1604-9. doi: 10.3346/jkms.2014.29.12.1604. Epub 2014 Nov 21.
5
Increased proportions of C1 truncated prion protein protect against cellular M1000 prion infection.C1截短型朊病毒蛋白比例增加可抵御细胞的M1000朊病毒感染。
J Neuropathol Exp Neurol. 2009 Oct;68(10):1125-35. doi: 10.1097/NEN.0b013e3181b96981.
6
Acetylcholinesterase triggers the aggregation of PrP 106-126.乙酰胆碱酯酶引发朊蛋白106 - 126的聚集。
Biochem Biophys Res Commun. 2006 Jul 21;346(1):89-94. doi: 10.1016/j.bbrc.2006.04.187. Epub 2006 May 24.
7
Prion protein self-interactions: a gateway to novel therapeutic strategies?朊病毒蛋白的自我相互作用:通往新型治疗策略的大门?
Vaccine. 2010 Nov 16;28(49):7810-23. doi: 10.1016/j.vaccine.2010.09.012. Epub 2010 Oct 20.
8
Polo-like kinase 3 (PLK3) mediates the clearance of the accumulated PrP mutants transiently expressed in cultured cells and pathogenic PrP(Sc) in prion infected cell line via protein interaction.Polo样激酶3(PLK3)通过蛋白质相互作用介导培养细胞中瞬时表达的累积朊蛋白突变体以及朊病毒感染细胞系中致病性朊蛋白(PrP(Sc))的清除。
Int J Biochem Cell Biol. 2015 May;62:24-35. doi: 10.1016/j.biocel.2015.02.011. Epub 2015 Feb 25.
9
Effect of acetylcholinesterase inhibitors on AChE-induced PrP106-126 aggregation.乙酰胆碱酯酶抑制剂对乙酰胆碱酯酶诱导的朊蛋白106 - 126聚集的影响。
J Mol Neurosci. 2006;30(1-2):89-90. doi: 10.1385/JMN:30:1:89.
10
Cellular and sub-cellular pathology of animal prion diseases: relationship between morphological changes, accumulation of abnormal prion protein and clinical disease.动物朊病毒病的细胞和亚细胞病理学:形态变化、异常朊病毒蛋白积累与临床疾病之间的关系。
Acta Neuropathol. 2011 Jan;121(1):113-34. doi: 10.1007/s00401-010-0700-3. Epub 2010 Jun 8.

引用本文的文献

1
Acetylcholinesterase: A Versatile Template to Coin Potent Modulators of Multiple Therapeutic Targets.乙酰胆碱酯酶:构建多种治疗靶点强效调节剂的通用模板。
Acc Chem Res. 2024 Feb 9;57(4):450-67. doi: 10.1021/acs.accounts.3c00617.
2
The Potential Effect of Insulin on AChE and Its Interactions with Rivastigmine In Vitro.胰岛素对乙酰胆碱酯酶的潜在作用及其与卡巴拉汀的体外相互作用。
Pharmaceuticals (Basel). 2021 Nov 9;14(11):1136. doi: 10.3390/ph14111136.
3
Mutations in Prion Protein Gene: Pathogenic Mechanisms in C-Terminal vs. N-Terminal Domain, a Review.

本文引用的文献

1
The toll-like receptor agonist imiquimod is active against prions. Toll 样受体激动剂咪喹莫特对朊病毒有活性。
PLoS One. 2013 Aug 16;8(8):e72112. doi: 10.1371/journal.pone.0072112. eCollection 2013.
2
De novo generation of infectious prions with bacterially expressed recombinant prion protein.用细菌表达的重组朊病毒蛋白从头生成感染性朊病毒。
FASEB J. 2013 Dec;27(12):4768-75. doi: 10.1096/fj.13-233965. Epub 2013 Aug 22.
3
Cofactor molecules maintain infectious conformation and restrict strain properties in purified prions.
朊病毒蛋白基因的突变:C 端与 N 端结构域的致病机制综述。
Int J Mol Sci. 2019 Jul 23;20(14):3606. doi: 10.3390/ijms20143606.
4
Yeast-based screening of natural product extracts results in the identification of prion inhibitors from a marine sponge.基于酵母的天然产物提取物筛选可鉴定出一种来自海洋海绵的朊病毒抑制剂。
Prion. 2018;12(3-4):234-244. doi: 10.1080/19336896.2018.1513315. Epub 2018 Sep 13.
5
Low doses of bioherbicide favour prion aggregation and propagation in vivo.低剂量生物除草剂有利于朊病毒在体内聚集和繁殖。
Sci Rep. 2018 May 23;8(1):8023. doi: 10.1038/s41598-018-25966-9.
6
Getting to the core of prion superstructural variability.深入探究朊病毒超结构变异性的核心
Prion. 2016;10(1):1-8. doi: 10.1080/19336896.2015.1122161.
辅助因子分子在纯化的朊病毒中维持感染构象并限制株特性。
Proc Natl Acad Sci U S A. 2012 Jul 10;109(28):E1938-46. doi: 10.1073/pnas.1206999109. Epub 2012 Jun 18.
4
The role of cofactors in prion propagation and infectivity.辅因子在朊病毒传播和传染性中的作用。
PLoS Pathog. 2012;8(4):e1002589. doi: 10.1371/journal.ppat.1002589. Epub 2012 Apr 12.
5
Facilitated cross-species transmission of prions in extraneural tissue.在神经外组织中促进朊病毒的跨物种传播。
Science. 2012 Jan 27;335(6067):472-5. doi: 10.1126/science.1215659.
6
Huprine-tacrine heterodimers as anti-amyloidogenic compounds of potential interest against Alzheimer's and prion diseases.作为潜在治疗阿尔茨海默病和朊病毒病的抗淀粉样化合物,双氢青蒿素-他克林杂合体。
J Med Chem. 2012 Jan 26;55(2):661-9. doi: 10.1021/jm200840c. Epub 2012 Jan 10.
7
Hybrid-based multi-target ligands for the treatment of Alzheimer's disease.基于杂合的多靶标配体用于治疗阿尔茨海默病。
Curr Top Med Chem. 2011 Nov;11(22):2716-30. doi: 10.2174/156802611798184409.
8
A diversity of assembly mechanisms of a generic amyloid fold.多种通用淀粉样纤维折叠的组装机制。
Mol Cell. 2011 Jul 8;43(1):8-18. doi: 10.1016/j.molcel.2011.05.012.
9
Amyloid features and neuronal toxicity of mature prion fibrils are highly sensitive to high pressure.成熟朊病毒纤维的淀粉样特征和神经元毒性对高压极为敏感。
J Biol Chem. 2011 Apr 15;286(15):13448-59. doi: 10.1074/jbc.M110.192872. Epub 2011 Feb 25.
10
Membrane targeting, shedding and protein interactions of brain acetylcholinesterase.脑乙酰胆碱酯酶的膜靶向、脱落和蛋白相互作用。
J Neurochem. 2011 Mar;116(5):742-6. doi: 10.1111/j.1471-4159.2010.07032.x. Epub 2011 Jan 12.